文章详情
去App查看

买入门版还是买顶配,极氪7X你更青睐哪款配置车型?

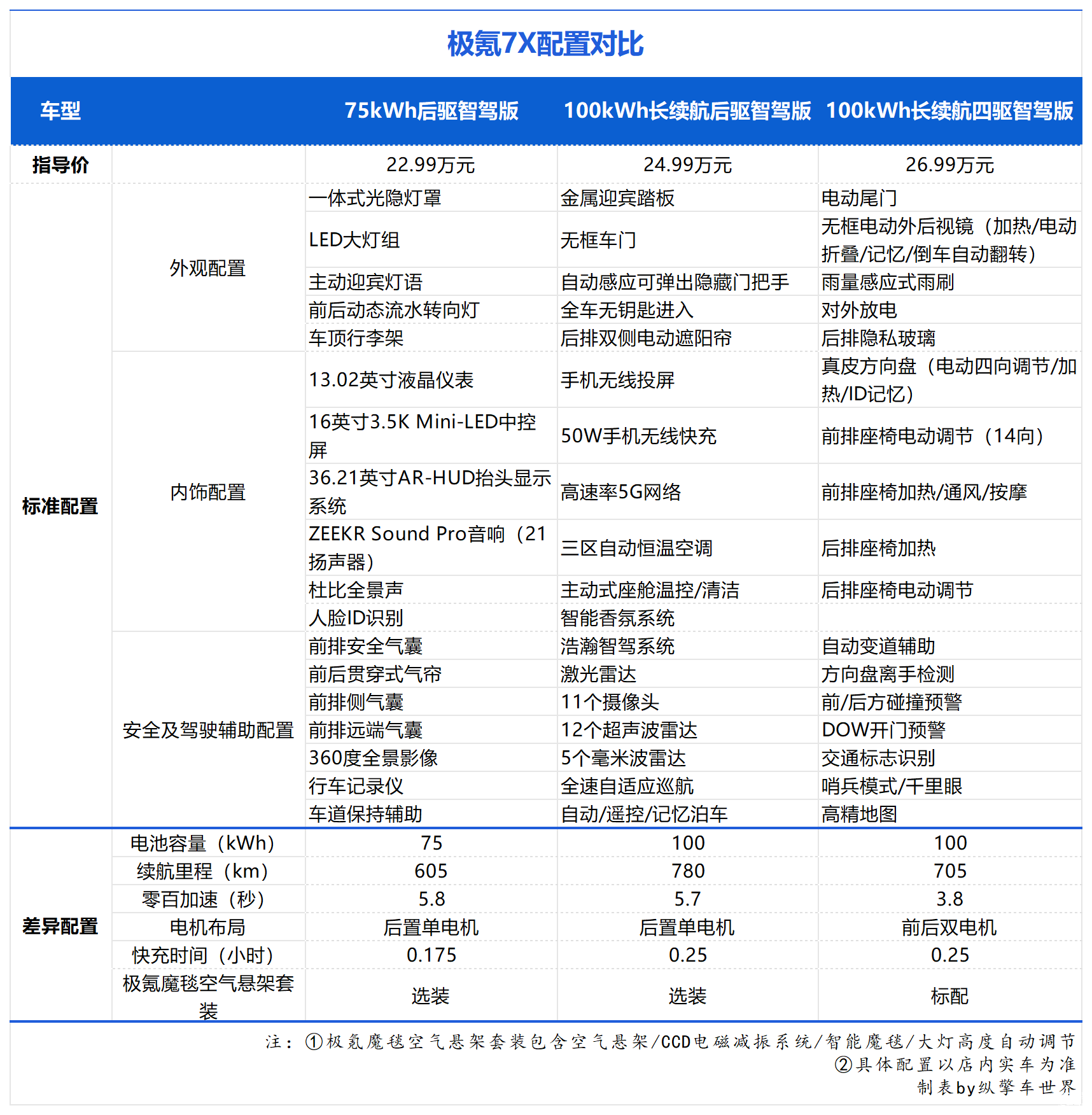
日前,极氪品牌旗下的全新中型SUV——极氪7X正式上市了,新车共包含3款配置车型,售价区间为22.99万-26.99万元。根据官方公布的数据,极氪7X在开启预售的20天里,已经获得了5.8万台的成绩,如今新车正式上市,3款配置究竟该如何选择呢?下面我们就来详细聊聊。

先来回顾一下新车的内外设计。极氪7X采用了名为Hidden Energy设计语言,家族化特征明显。前脸的蚌式前机舱盖造型辨识度很高,全新升级的ZEEKR STARGATE一体式智慧灯幕内含1831颗LED灯珠,可以显示更细腻的灯光效果,点亮后的视觉感也非常不错。

外观配色方面,新车提供极昼白、极夜黑、星暮灰、森野绿、曙光棕、云霞橙、涧石蓝共7种色彩可选,不过后4种配色需要选装。

新车车身没有牺牲后排的头部空间,是比较经典的SUV造型,官方宣称采用了0.618黄金车身比例,悬浮式车顶、隐藏式门把手、时尚大轮圈等元素都更符合年轻消费者的喜好,另外新车还标配了Brembo制动盘,可搭载Akebono固定卡钳,增强了车身的运动感。

车尾部分,极氪7X配备了小巧的扰流板,下方还有隐藏式后雨刮。尾灯是细长的贯穿式造型,并采用了SUPER RED超红光LED技术,尾灯夜晚的视觉效果很抢眼。后包围区域,极氪7X使用了黑色护板以及银色饰件点缀,看起来还是比较精致的。车身尺寸方面,新车的长宽高分别为4825/1930/1666(1656)mm,轴距为2925mm。

内饰方面,极氪7X采用环抱式座舱设计,并提供纯黑、黑灰和纯黑三种配色。车内标配了16英寸3.5K中控屏、13.02英寸液晶仪表以及36.21英寸HUD抬头显示系统,中控屏下方保留了琴键式机械按键,便于日常操作。新车搭载ZEEKR OS车机系统,并且内置了高通骁龙8295芯片,车机的响应速度、屏幕清晰度等都很不错。新车支持丰富的应用功能,语音识别控制系统支持四区域分区识别唤醒、免唤醒词、可见即可说,使用方便。

驾驶辅助方面,新车标配了浩瀚智驾2.0系统,除了常规的驾驶辅助功能,还可以实现1000种交通场景认知,120%+认知准确度提升,无图城市的自主领航辅助系统(NZP)也可以支持90%+的复杂路口,并且城市NZP通勤模式还支持记忆路线,最多支持20条路线。

新车配备了NAPPA全粒面头层真皮,官方宣称具备亲肤、防尘、抗污等优势,坐垫和靠背填充了25mm慢回弹海绵,并且标配了14向电动调节、通风、加热、记忆、按摩功能。此外,新车还配备了老板键(副驾后排可调节按钮)、第二排座椅电动调节、后排座椅加热等舒适配置,还可选装后排座椅通风、按摩功能。

动力方面,极氪7X后驱版搭载了后置单电机,最大功率310千瓦,峰值扭矩440牛·米,匹配75kWh和100kWh两种容量的电池组,CLTC续航里程分围605km和780km,四驱版车型搭载前后双电机,最大功率475千瓦,峰值扭矩710牛·米,电池容量为100kWh,CLTC续航里程为705km,零百加速达到了3秒级。新车全系标配800V高压快充,底盘采用前双叉臂、后五连杆悬架。

最后再来看看新车的整体配置情况,极氪7X的整体配置水平非常丰富,完全能满足大部分的日常用车需要。三款配置车型仅在电池容量、电机及空气悬架方面有区别,所以在选择配置时并不需要纠结,只需从日常充电、出行距离以及对驾控体验这些方面考虑即可。那么你更青睐哪款配置车型呢?欢迎在评论区留言讨论!

点击展开剩下0%
打开汽车之家App 阅读体验更佳
本内容来自汽车之家创作者,不代表汽车之家的观点和立场。
举报/纠错
打开汽车之家App 查看全部评论
精彩视频
相关阅读
数据加载中...
发条有爱评论~
评论
点赞
收藏
分享
2025-12-14 04:06:08
2025/12/14 04:06:08