文章详情
去App查看

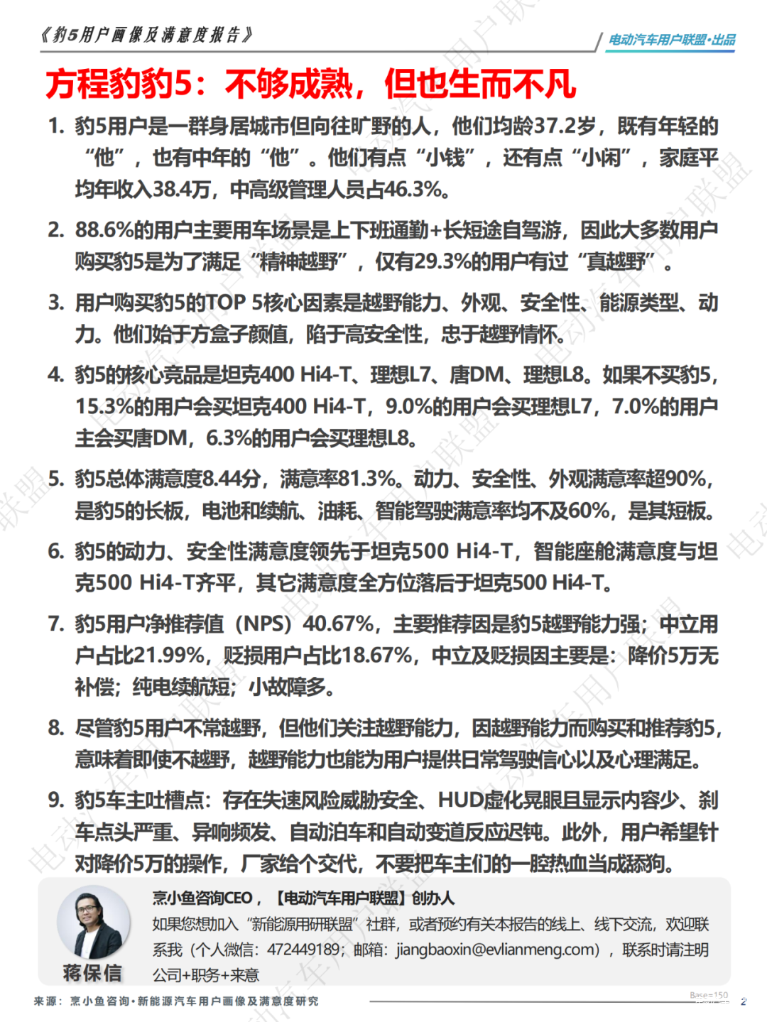
上市一年半,方程豹豹5满意度报告:生而不凡,但不够成熟

2023年11月9日,方程豹豹5正式上市。

在此之前,国产越野车的统治者只有坦克一家。自此之后,坦克迎来强敌,比亚迪杀入长城最稳固的阵地,“漫山遍野皆坦克”的神话或将被改写。

到今天,方程豹豹5上市已有一年半的时间,是谁在买豹5?豹5的满意度如何?

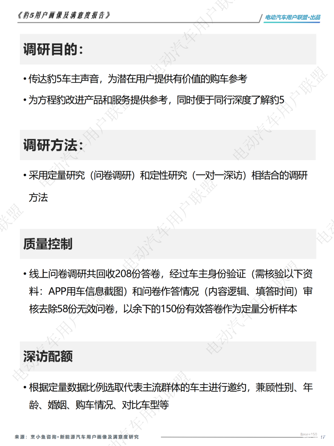
2025年1月初,《电动汽车用户联盟》开启了方盒子专题用户调研,豹5是我们重点研究的车型之一。

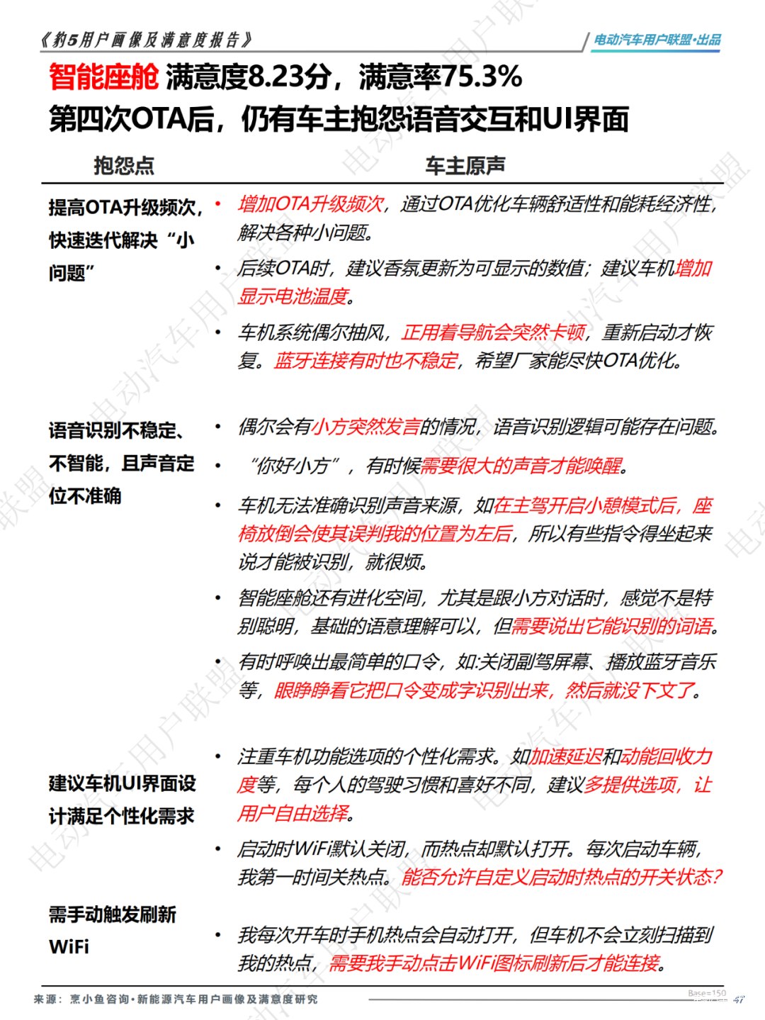
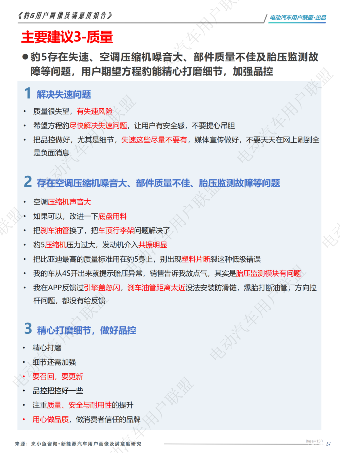
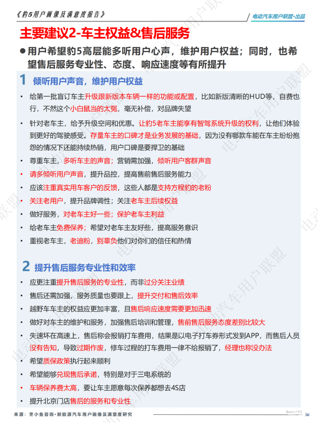
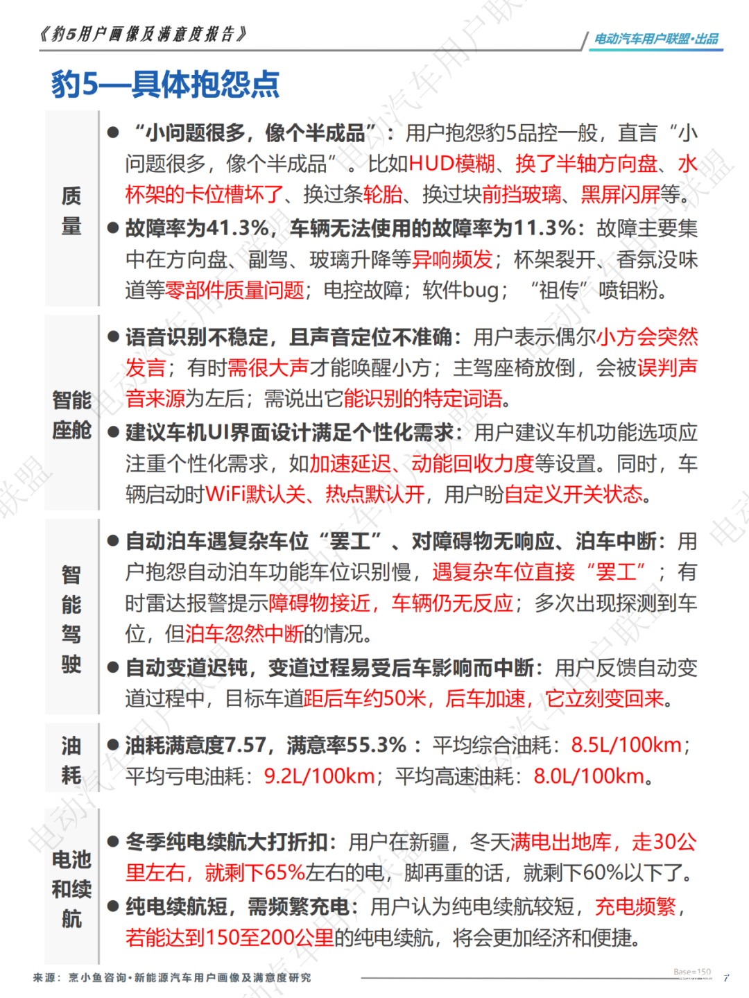
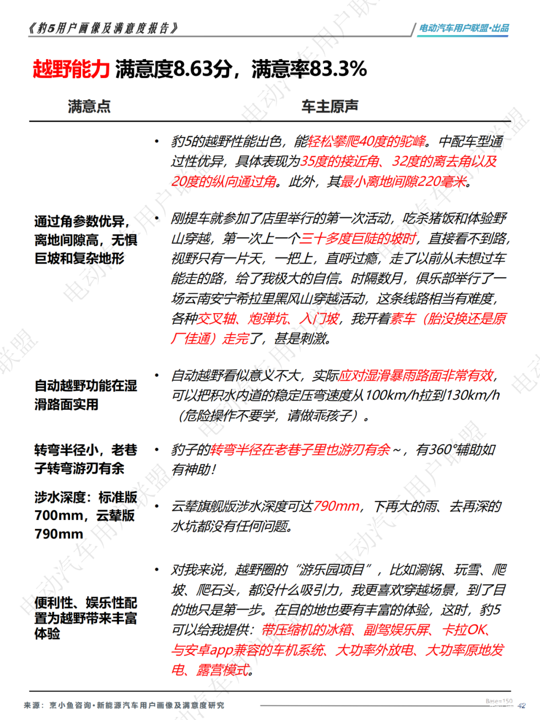
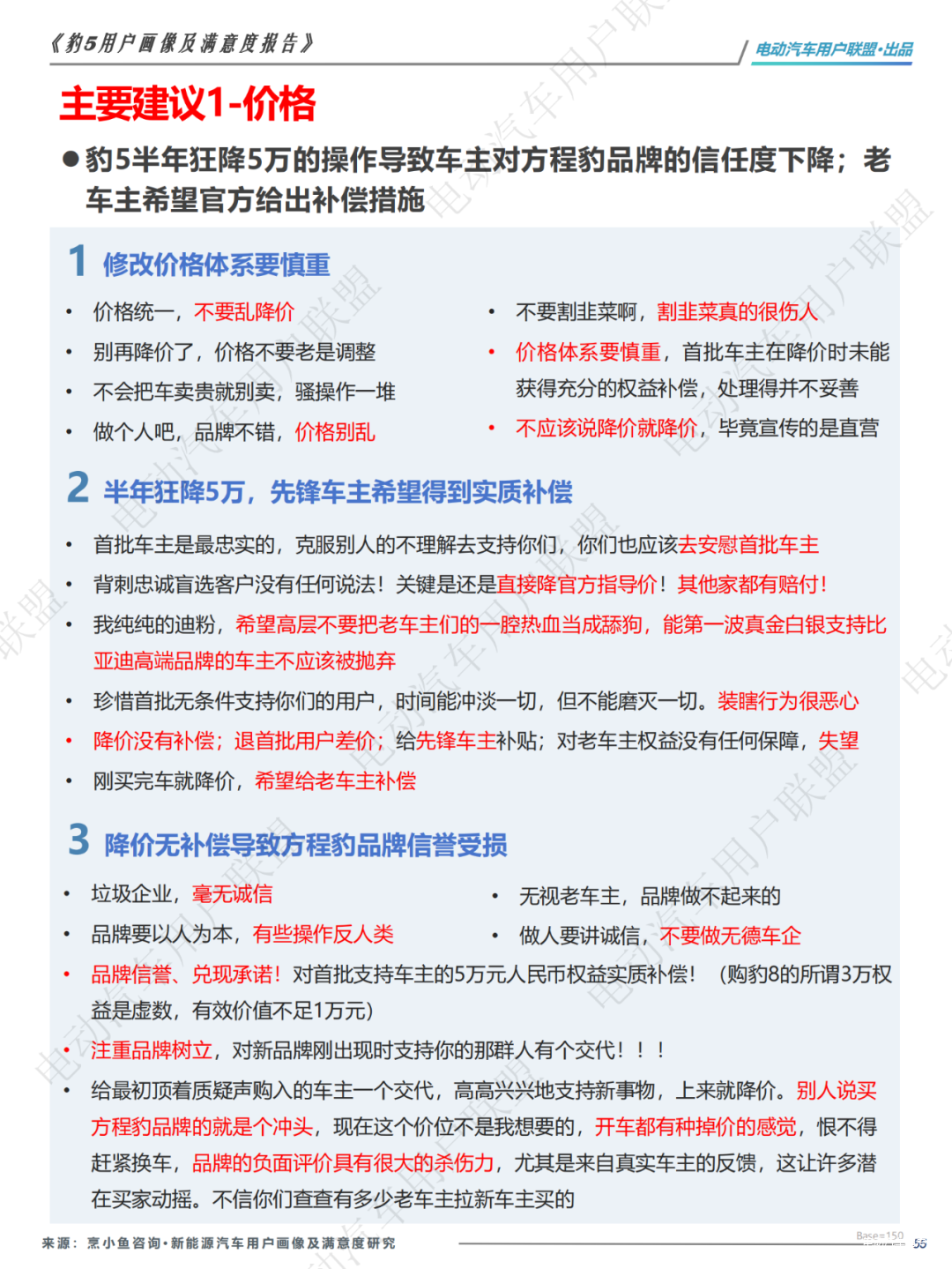
就本次调研结果而言,豹5的满意度还不错,但各方面的表现仍全面落后我们之前调研过的坦克500。不过,考虑到这是方程豹首款车型,它的表现已经很棒了。豹5虽然不够成熟,但已有不凡之身。

以下为报告全文,共61页,信息量极大,推荐收藏并反复阅读。为写作此报告,我们的研究员同事付出了很多心血,如果您帮忙转发给更多人看,我们将不胜感激。


点击展开剩下0%
打开汽车之家App 阅读体验更佳
本内容来自汽车之家创作者,不代表汽车之家的观点和立场。
举报/纠错
打开汽车之家App 查看全部评论
精彩视频
相关阅读
数据加载中...
发条有爱评论~
评论
点赞
收藏
分享
2025-12-13 17:33:18
2025/12/13 17:33:18