文章详情
去App查看

何小鹏称明年VLA如追不上FSD则智驾负责人裸奔,赌约或已涉嫌违法

某些自主品牌的营销属实令人大跌眼镜。

12月11日,何小鹏发朋友圈称:

如果在2026年8月30日,国内的VLA达到了FSD V14.2在硅谷的整体效果,自己将会在硅谷参考小鹏当前总部餐厅筹建一个非常特色的中国风味食堂;如果无法实现的话,小鹏的智驾负责人刘先明则要在金门大桥裸奔。

具体内容如下。


小鹏的VLA或特斯拉的FSD孰优孰劣暂无定论,因没有行业权威机构进行优劣之认定;孰优孰劣实则为各说各话;所以就该话题不做任何定论,现在的问题是一个知名汽车品牌负责人是否应当在公开社交平台提及“裸奔赌约”的话题上,毕竟“裸奔”是违法行为。

《治安管理处罚法》第五十二条明确规定:

在公共场所故意裸露身体隐私部位的,处警告或者500元以下罚款;情节恶劣的,处5日以上10日以下拘留。


“裸奔”毫无疑问是违法行为;公开宣称可能要实施“裸奔”行为,其行为性质也有可能涉嫌违法,因为“裸奔”已经有故意裸露身体的意图,即便尚未实际实施也可能被视为适用于该条款的范围。如果情节恶劣的话,比如因“裸奔”行为导致公共场所秩序严重混乱或引发恐慌,或涉及侮辱他人的情况,其行为可能涉嫌寻衅滋事罪或强制侮辱罪,是有可能面临刑事处罚的。

而小鹏汽车已经是新势力汽车品牌里的知名品牌,销量、保有量相当可观,其2025年11月零售销量公开资料显示为31671辆,1~11月累计零售销量显示为352158辆。


其已拥有大量的用户,如果其企业管理人员可能实施“裸奔”行为且由企业创始人在公开社交平台上发布,理论上不能排除其用户可能会在约定日期于约定地点聚集的情况;而金门大桥是重要交通枢纽,如有知名人士“裸奔”并出现大量人员和车辆聚集的情况,后果则不难预测。

当然如果是在美国金门大桥“裸奔”则不适用上述国内法律法规,然而是不是丢人丢到海外去了?

所以何小鹏此次的“裸奔赌约”实在是令人难以理解,该内容不论出于什么出发点而发布,其合理性和合法性均值得商榷。


何小鹏所谓的“VLA”指的是智能辅助驾驶系统里的视觉方案。

特斯拉的“FSD”完全自动驾驶系统也采用视觉方案。

可理解为不依靠激光雷达、毫米波雷达等传感器,仅依靠摄像头采集道路信息进而实现辅助驾驶或未来可能实现高度甚至完全自动驾驶的方案。

在何小鹏发布的朋友圈动态里,能看到其描述中有“第一个版本还无法实现当前FSD V14.2的全部能力”的描述;这句话应当可以理解为其系统尚未达到特斯拉FSD的相应水平,于是才有了“如果在2026.08.30时候的两个如果‘裸奔赌约’。”这一赌约还是留有余地的,因为确认是FSD V14.2在硅谷展示的整体效果。

但是特斯拉汽车也不会毫无进步,FSD在2026年8月30日之前,是否还会有版本更新和持续的优化,这就要看埃隆·马斯克的相关动态了。


再讲一个知识点:

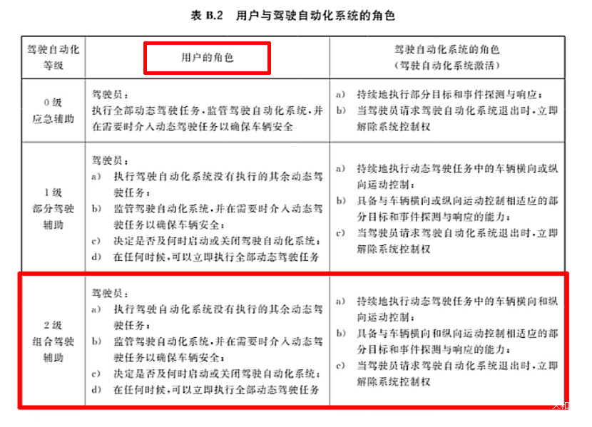
目前国内所有面向C端市场用户销售的家用汽车产品,全部都只具备国标2级辅助驾驶系统,该系统对应的是国际标准L2级系统。国标2级系统的名称只有一个:组合驾驶辅助!在相应标准解释中明确其不属于自动驾驶。

组合驾驶辅助系统在使用过程中需要驾驶员全程关注车况和路况,驾驶员是保证行车安全的唯一责任人;也就是说即便是系统未能发现特殊路况,驾驶员也必须保证发现障碍物以确保车辆安全行驶,否则责任在于驾驶员。


真正的自动驾驶门槛是3级系统,对应有条件自动驾驶;随后是4级系统,对应高度自动驾驶;最终是5级系统,对应完全自动驾驶,而现在没有一辆量产家用汽车产品达到3级系统水平。不过2026年有望对3级系统家用汽车产品开出通道,所以现在对智能驾驶汽车感兴趣的汽车爱好者无需争论;需要做的只是在2026年里看哪家的汽车产品确标准为3级或L3级,能做到就是好产品,做不到就不要在2级系统之上做文章。

完全自动驾驶还很遥远。

仅具备2级系统的车辆还是相对传统的汽车。


点击展开剩下0%
打开汽车之家App 阅读体验更佳
本内容来自汽车之家创作者,不代表汽车之家的观点和立场。
举报/纠错
打开汽车之家App 查看全部评论
相关阅读
数据加载中...
发条有爱评论~
评论
点赞
收藏
分享
2025-12-14 01:04:59
2025/12/14 01:04:59