文章详情
去App查看

谭双有:补胎标准滞后所带来的问题及应对解决方案

作者:谭双有 研究方向:轮胎修护与安全摘要:市场上流行的补胎材料对一种伤洞效果优于其他产品,但使用不当会造成轮胎骨架钢帘线、帘子布断裂或胶片开胶,会使风险进一步加大。修补轮胎应根据胎冠钢帘线和帘子布的居中靠内位置伤情最大距离换算其损伤根数和伤洞差值、伤洞类型及位置,细分量化严格区别对待,避免钢帘线、帘子布二次受损或胶片开胶。关键词:伤洞差值补胎钢帘线1补胎要求轮胎发生损伤,为了使寿命不因损伤而缩短,又能确保在标准规定条件下行驶安全。2补胎标准应发挥重要作用补胎市场流行的“整体塞梗+胶片、一种大厚胶片

作者:谭双有 研究方向:轮胎修护与安全

摘要:市场上流行的补胎材料对一种伤洞效果优于其他产品,但使用不当会造成轮胎骨架钢帘线、帘子布断裂或胶片开胶,会使风险进一步加大。修补轮胎应根据胎冠钢帘线和帘子布的居中靠内位置伤情最大距离换算其损伤根数和伤洞差值、伤洞类型及位置,细分量化严格区别对待,避免钢帘线、帘子布二次受损或胶片开胶。

关键词:伤洞差值补胎钢帘线

1补胎要求

轮胎发生损伤,为了使寿命不因损伤而缩短,又能确保在标准规定条件下行驶安全。

2补胎标准应发挥重要作用

补胎市场流行的“整体塞梗+胶片、一种大厚胶片、蘑菇钉”(以下简称:整体塞和蘑菇钉及大厚胶片)对一种伤洞效果优于其他产品,但是使用不当会增加爆胎风险。使用整体塞和蘑菇钉及大厚胶片补胎,与相对应修补不同伤情的轮胎时,在既没有明文规定应测算伤洞差值严格区别对待和推荐标准,又没强制性国家标准要求,容易出现扬长避短和理解偏差,使部分客户盲从地认为“越大越贵越安全,整体塞和蘑菇钉及大厚胶片更安全”出现了些从众效应,一些客户盲目地硬选不当的材料补胎。有钱不可任性,就像心脏支架钱多也不可随意安装,任其蔓延容易造成社会性轮胎安全问题。

央视网2011年315再追踪报道部分内容:“来自公安交管部门的资料显示,全国交通事故46%发生在高速公路上。而在高速公路上,70%的交通事故由爆胎而引发,而时速超过160公里的爆胎事故死亡率达100%”。爆胎严重时通常会导致轮胎瞬间崩裂,从而使轮胎失去支撑力,导致车辆重心立刻发生变化。特别是前轮爆胎,爆胎后瞬间的重心转移会使车辆严重失控。轮胎是支撑车辆接触地面的唯一零部件,轮胎内壁的钢帘线、帘子布是支撑车辆接触地面的唯一骨架结构,他的断裂与否在汽车行驶安全中至关重要。整体塞和蘑菇钉及大厚胶片使用不当会造成钢帘线、帘子布断裂或胶片开胶,增加爆胎风险。一旦爆胎,轮胎面目全非难以界定是否存在修补不当,很难追溯。2007年发布补胎标准时,市场上还没整体塞和蘑菇钉补胎材料。建议通过制定强制性国家标准,最大程度地确保车辆的行驶安全。本文阐述现阶段乘用车补胎标准滞后所带来的诸多问题及应对解决方案。

3术语及定义

3.1伤洞差值

胎冠外壁伤情最大距离,减去胎冠内壁钢帘线和帘子布层居中靠内位置伤情最大距离。

3.1.2闭合性钉眼

穿刺物脱出自动合拢,呈现闭合紧密状态。

3.1.3开放性伤洞

穿刺物脱出造成钢帘线、帘子布损伤或橡胶缺损,呈现有较大空隙或缝隙。

3.1.4伤情尺寸

指胎冠内壁钢帘线和帘子布层居中靠内位置伤情最大距离。

3.1.5胎侧伤情尺寸

伤洞内垂直于子午线轮胎帘线方向的帘子布位置伤情最大距离为宽度尺寸,伤洞沿着子午线轮胎帘线方向的帘子布位置伤情最大距离为长度尺寸。

4整体塞梗+胶片和蘑菇钉补胎原理

整体塞梗+胶片和蘑菇钉(以下简称:整体塞和蘑菇钉)共同特征:圆形橡胶棒用于填充轮胎伤洞通道。区别:蘑菇钉是棒体与胶盖连体,整体塞梗+胶片是分体。蘑菇钉的棒体与胶盖连接位置向末端延长40mm这一段直径一致,末端尖。整体塞和蘑菇钉补胎材料的橡胶棒规格,一般分为3mm、4.5mm、6mm、8mm,按照整体塞和蘑菇钉修补操作流程要求,与之对应的也有四个规格的专用碳化钢钻头,用钢钻头将不规则伤洞通道扩孔、修整至内外直径一致的圆孔,对应由里面破口处塞入,然后从外面拉至胶盖贴紧胎冠内壁(整体塞单独贴胶片),外面多余部分割掉。胶盖粘贴在内壁破口处密封气体,整体塞和蘑菇钉的用法不同在于要求伤洞通道的斜度不一样,当伤洞通道斜度>15º时用整体塞梗+胶片,<15º时用蘑菇钉。

5既是透明窟窿不计算伤洞差值盲目用整体塞和蘑菇钉补胎依然损伤轮胎

5.1整体塞和蘑菇钉补胎先破而后立不完整

根据胎冠内侧约5mm以内位置钢丝带束层结构(图1、2、3、4),无论钝器还是锥形利器刺破轮胎,穿刺物脱出后多数会自动合拢,且外大内小,呈现闭合状态。轮胎被扎造成伤洞差值<3mm,开放性伤洞>3mm时,因为轮胎伤情不是闭合性钉眼,胎冠外壁的伤洞口有橡胶缺损,呈现有较大的空隙或缝隙,砂子会沿着带有钢丝茬、橡胶茬、帘布茬的粗糙伤洞通道壁,遇外力会挤进去。虽然砂子沿着伤洞通道壁越往里挤越难,但是也有可能挤到胎冠内壁接近贴胶片修补位置,胶片有被挤脱胶的风险。

图1 图1


图2 图2


       伤洞差值<3mm,开放性伤洞>3mm的伤洞,选用整体塞梗+胶片或蘑菇钉修补时,按其操作流程要求,应将不规则伤洞通道扩孔、修整至内外直径一致的圆孔。这一过程中,根据胎冠内侧约5mm位置的钢丝带束层结构是由2层钢帘线,钢帘线直径0.56~0.9mm,2层帘子布,帘子布直径0.56~0.9mm,1层覆盖层,共5层组成(图1、2),总厚度5mm左右。钢丝带束层排序从轮胎最里边气密层位置向外第1层是帘子布层,以横向0.5~0.8mm间距排列。第2层是钢帘线层,以纵向0.5~0.8mm间距排列。第3层同样是钢帘线层,与第2层钢帘线成一定夹角叠加成品字型排列。第4层的帘子布层是以纵向0.5~0.8mm间距排列。第5层是覆盖层。覆盖层上边才是接触地面的胎面橡胶,厚度约10mm以上。依据钢丝带束层这一基准排序间距规律数据换算,钻孔或修整原有伤洞时,每扩大钢帘线和帘子布层的居中靠内位置1mm距离至少损伤一根钢帘线,一根帘子布,误差小于0.3根。伤洞通道的外口处于胎冠的外侧没有钢帘线、帘子布的胎面橡胶位置伤洞通道口较大,轮胎里边的伤洞通道口处于胎冠内侧有密集钢帘线、帘子布的钢丝带束层位置伤洞通道口空隙或缝隙狭小,使用整体塞梗+胶片或蘑菇钉材料修补,要做扩孔、切割或修整及膨胀处理才能塞过去,扩孔、切割或修整及膨胀处理时损伤钢帘线和帘子布至少各一根,且不可逆转。

图3 图3


图4 图4


        补胎不计算伤洞差值,而是直接盲目地使用补胎材料,会造成用料尺寸与伤情尺寸不匹配不精准或者材料类型不对应,使用蘑菇钉材料尺寸与伤情尺寸不对应,采用的尺寸大了则会导致钢帘线、帘子布发生断裂增加,采用的尺寸小了封堵伤洞通道不牢固,修补后在使用中会脱胶漏气危及行驶安全;胎冠内伤情尺寸>3mm,伤洞差值却是<3mm的这种情况下二次损伤钢帘线、帘子布较少或不损伤,如采用胶片补胎材料,则会导致在修补后的使用过程中,遇到颗粒状物体受外力挤进轮胎伤洞通道,会把胶片顶脱胶漏气,危及行驶安全。因此,在伤洞差值<3mm、开放性伤洞>3mm的这一种情况下,与其他补胎材料对比,在确保不损伤或只损伤1根钢帘线、1根帘子布时,整体塞和蘑菇钉补胎材料占优势,应使用整体塞或蘑菇钉补胎材料修补。

钻孔条件粗略与钢帘线密集:轮胎很难固定到台钻上,要求使用手电钻,手电钻容易钻偏和误差范围大,仅靠师傅经验来确保在零点几毫米间距中不伤钢帘线、帘子布。其二,在基准材料由橡胶层、钢帘线层、帘子布层、气密层组成的轮胎上钻孔很难控制偏差。

从操作流程、钻孔条件、到胎冠内侧约5mm位置钢丝带束层内的钢帘线和帘子布以子午线状间距为0.5~0.8mm排序得知,损伤钢帘线和帘子布很难避免。伤洞差值>3mm的轮胎使用整体塞梗+胶片或蘑菇钉材料修补至少损伤钢帘线、帘子布,各二根。

5.2伤洞差值>3mm不可用整体塞或蘑菇钉修补

轮胎扎钉大多是慢渗气,伤情状态外大内小,胎冠内壁为0.1~0.6mm刚露头的伤情,与整体塞或蘑菇钉的棒体末端尖形状相反。伤洞差值>3mm的轮胎(图3、4)用电钻将其扩孔,修整成内外直径一致的标准圆孔,扩孔会切断胎冠内侧约5mm以内位置的钢帘线、帘子布更多。一种滑面锥形体尖端刺入钢帘线、帘子布的间距,向前推进时会将钢帘线向两边挤移,钢帘线、帘子布断裂的概率较小或未断,这种伤情一般是伤情差值大于3mm的,使用胶片贴补不会对钢帘线、帘子布造成二次损坏。但是,使用整体塞或蘑菇钉修补,要对其进行扩孔,修整成内外直径一致的标准圆孔极易二次叠加损坏。

伤洞差值>3mm的轮胎如使用整体塞或蘑菇钉必会钻断钢帘线、帘子布会更多。不扩孔膨胀式塞入,使钢帘线、帘子布挤移错位改变钢帘线、帘子布的张紧度,风险进一步加大。不扩孔,也不修整伤洞,也不膨胀塞入,根本塞不过去。伤洞差值>3mm的轮胎,正常使用,非必要不应使用整体塞和蘑菇钉。伤洞差值>3mm的轮胎,使用整体塞梗+胶片或蘑菇钉材料修补,能确保达到不损伤或只损伤钢帘线1根、帘子布1根,或钢帘线、帘子布只是轻微膨胀的情况下,符合GB9743要求可以使用。

5.3用整体塞和蘑菇钉补胎能否直接膨胀塞入

使用整体塞和蘑菇钉材料补胎,不按补胎耗材厂要求用对应碳化钢钻头将不规则伤洞通道扩孔、修整至内外直径一致的圆孔,对应塞入,而是直接膨胀塞入,会改变伤洞周围钢帘线、帘子布张紧度,高速行驶方向盘微震,时间久了钢帘线、帘子布会胀断。高速行驶方向盘微震,做轮胎动平衡通过配重来纠偏短期内可以消除或减轻,很难根治。

5.4钻断还是腐蚀断 二选一

伤洞差值>3mm的,用整体塞或蘑菇钉修补会立刻钻断钢帘线、帘子布。若不用整体塞或蘑菇钉修补,砂子、泥水渗透进伤口通道,伤口通道里的钢帘线、帘子布会腐蚀,但是钢帘线表面镀有黄铜,并且橡胶紧密包覆钢帘线、帘子布,一两年无大碍。对比发现,立刻钻断还是用胶片修补等到一两年才腐蚀,显然是选后者。

5.5整体塞和蘑菇钉修补位置能否与轮胎同寿命

用整体塞和蘑菇钉修补后伤洞位置的钢帘线、帘子布仍然处于断裂状态。将已断裂的钢帘线、帘子布位置称与轮胎同寿命非常不妥。但是,能成功地转移对钢帘线、帘子布仍处于断裂状态的关注点。

5.6整体塞和蘑菇钉能否防止轮胎伤洞继续扩大

橡胶棒塞堵粘接的界面,是在橡胶硫化剂作用下,界面橡胶的线性分子起反应而扩散渗透,形成立体网状结构粘接,而非焊接使原子结合永久连接的原理。补胎胶片粘贴不易脱胶的原理是轮胎内的气体不停地压向胶片阻止了撕裂胶片的大部分力度。鉴于粘接界面存在橡胶茬、帘线覆盖茬、钢帘线茬、帘子布茬、气密层茬,橡胶棒外壁与伤洞内壁界面很难修整得契合,遇急刹车伤洞周围粘接界面瞬间发生猛烈撕裂,粘接界面是否能确保不脱胶值得商榷。至于没见过用整体塞和蘑菇钉修补后有漏气的,因为是胶片或蘑菇盖在密封伤洞漏气,如果用胶片修补也同样不会漏气,且不损伤钢帘线、帘子布。根据带束层箍紧结构,伤洞继续扩大很少见。

6一种大胶片 使用不当适得其反

6.1一些客户认为大厚胶片材料好,再加上技术好,但用无妨

胎侧薄还比较软,胎冠厚还比较硬、软硬之间的过渡区是胎肩,胎侧只有帘子布没有钢帘线,胎肩、胎侧承受屈挠变形作用,因为轮胎工况需要,必须是这种设计,厂家均建议不可修补,缺气保用胎也不可修补。部分客户认为大厚胶片材料好,再加上技术好,但用无妨。在无补胎强制性国家标准的情况下,商家只好无奈顺从,否则会认为,为推销新胎而为之。

6.2大厚胶片使用不当 比钢帘线断裂风险更高

现有采用大厚胶片修补轮胎,若使用不当,也存在较大的风险,如采用宽度大于75mm且厚度大于4mm的补胎胶片修补6mm以内的伤洞时,大厚胶片会增加损坏气密层,过多的改变伤洞周围张紧度和屈挠交接力,从而增大漏气几率,尤其是在轮胎内部气压偏低或者满载尺寸行驶的过程中,开胶漏气的几率会更大。胎侧,胎肩修补不当比钢帘线断裂的风险更高。至于恒温硫化(火补)对于轿车胎有利有弊,采用得不多。胶条、自补液多用于户外。

7不当补胎 法无禁止即可为

1)例如越野车补胎:“钉子长19mm,直径6mm,胎冠里边刚好露头,乒乓球大小胶片就行,收费6 0块”,补胎师傅说。“这么小还恁贵!整体塞梗+胶片或蘑菇钉修补才70元”,客户说。“大了不好”,补胎师傅说。“我朋友就干这个的,不会错”,客户说。师傅按客户意愿,用整体塞梗搭配胶片修补,收费70元。类似场景,隔三差五会遇到,师傅解释,一些客户不屑一顾,更有甚者会鄙视,认为商家为节约补胎材料成本。

2)例如越野车补胎:“钉子长19mm,直径是6mm,钉子扎在胎冠”,没等介绍完,客户主动要求用蘑菇钉修补。师傅只好顺从。

例题点评:

a)两个客户都是越野车,胎冠厚度在18~19mm。扎轮胎的钉子长度都一样,胎冠内壁钢帘线和帘子布层居中靠内位置均小于3mm。(图4)

b)第一个师傅,知道伤洞差值不同,应当区别对待,但没坚持住,而是按客户意愿用整体塞梗搭配胶片进行了修补。

c)伤洞差值均大于3mm,用整体塞或蘑菇钉材料修补会立刻钻断钢帘线、帘子布。

d)师傅没有根据伤洞差值区别对待,用40~50mm胶片修补,用胶片修补不但不会钻断钢帘线、帘子布,并且更安全。但是,既没有明文规定应根据伤洞差值区别对待,法无禁止即可为。

8补胎市场现状

1)轮胎店这一类商家,对使用整体塞和蘑菇钉及大厚胶片比较谨慎,经过亲手操作和后期跟踪观察发现使用不当会得不偿失。

2)补胎工知道伤洞差值对补胎的重要性,但是完成绩效能得到可观的佣金,法无禁止即可为,多少会摇摆一些,有时免不了会按照客户的意愿使用整体塞或蘑菇钉及大厚胶片修补,其中难免会有一些不符合的。

3)商家都不错,未发现一家商家欺骗客户使用不当的材料补胎。一种实用主义客户好心办坏事,盲从硬选不当补胎材料,这些客户资源好,无意中带偏一些补胎风向。

9补胎标准复审周期已超五年

一些客户理解偏差,选用了与伤情不匹配的、价格更贵的材料对轮胎进行了修补,却反而没有便宜的更安全。20年前“一针见效”胶条补胎材料不远万里来到我国流行多年,如今已被盖棺定为应急品,并且扎断轮胎钢帘线、帘子布数年,后逐步淡出“明星”地位。随后补胎市场上出现整体塞和蘑菇钉补胎材料,很快风靡大江南北,与心脏支架有一拼,尊为“贵族”产品。整体塞和蘑菇钉补胎材料质量很好,可是适应概率不高,使用不当损伤轮胎,有钱不可任性,补胎目前没有强制性标准,一旦爆胎很难界定是否存在修补不当,不好追溯。现行标准GB/T 21286-2007发布时市场上没有整体塞和蘑菇钉。

换代的补胎产品应防止穿新鞋走老路,此情况反映了补胎市场对补胎标准的更新步伐加快提出了更高的要求。补胎产品换代既像换汤又换药,又像换汤不换药具有多面性,应细分量化区别。目前的补胎标准跟不上产品变化,根据《中华人民共和国标准化法实施条例》标准复审周期一般不超过五年,现行标准GB/T 21286-2007超过换版周期十二年。

10现行补胎标准和目前轮胎厂家的补胎建议

  业内众所周知的轮胎厂家对补胎建议:胎冠伤洞>6mm不可修补,胎侧、胎肩刺破不可修补。补胎耗材厂建议:胎侧、胎肩不可使用整体塞和蘑菇钉修补。

轮胎厂家均对胎冠可修补伤情缩减至≤6mm,胎侧、胎肩刺破不可修补。但是现行补胎标准GB T 21286-2007却仍在执行乘用车轮胎胎冠伤情修补至≤20mm,执行胎侧伤情宽度修补至≤15mm,执行胎侧长度修补至≤50mm。经对比,明显脱节。

11破立并举

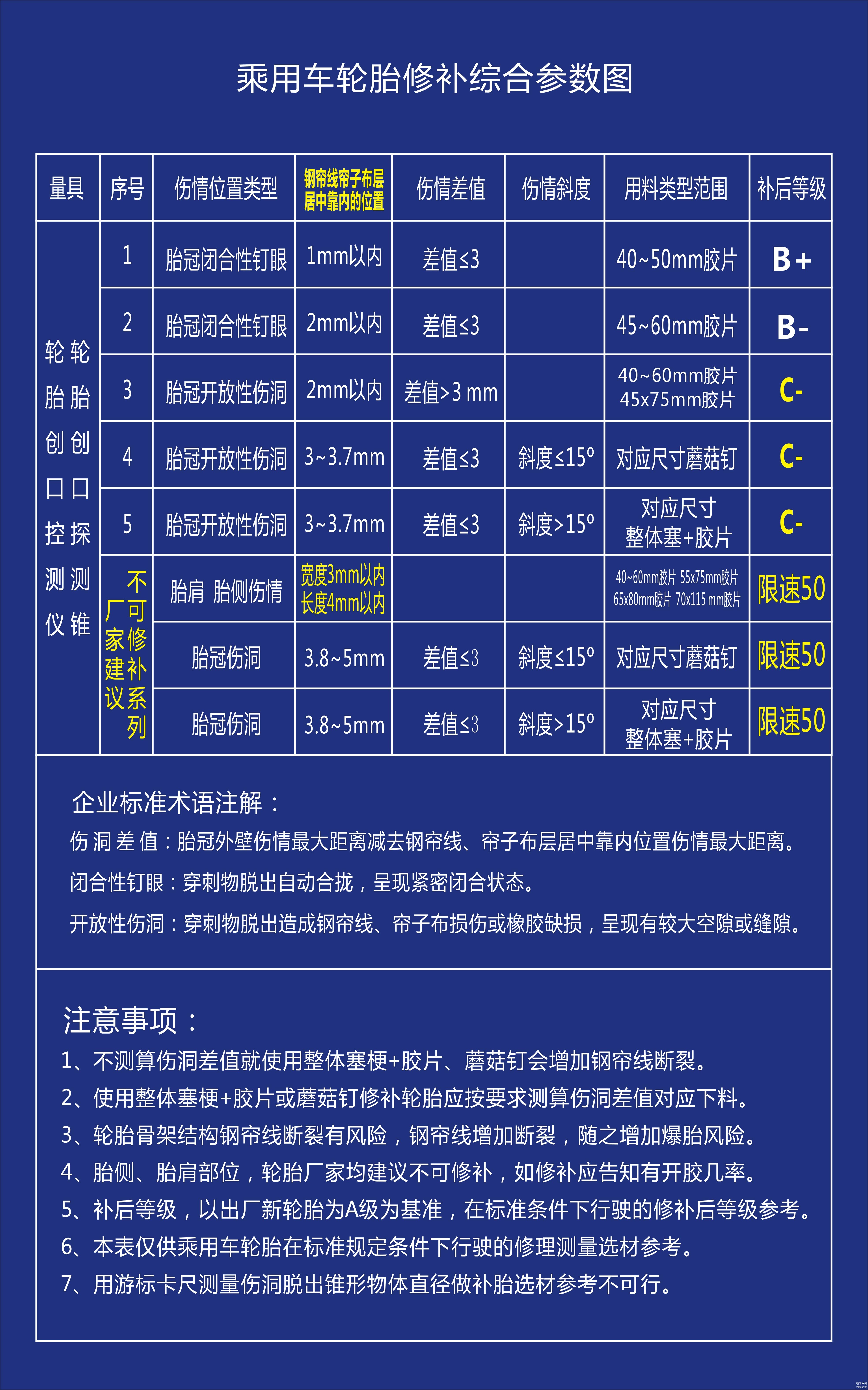
破除不合理补胎的“藩篱”,立科学补胎之“魂”,建议通过制定国家强制性补胎标准,最大程度地确保车辆的行驶安全。应对整体塞梗+胶片、蘑菇钉、大厚胶片材料补胎予以严格规定范围内使用,严禁以游标卡尺测量轮胎伤洞脱出的锥形体直径数据作为补胎参考数据。修补轮胎应根据钢帘线和帘子布的居中靠内位置伤情最大距离换算其损伤根数和伤洞差值、伤洞类型及位置,细分量化严格区别对待,确保车驶安全。解决方案详情:可修补轮胎综合参数,图5。

图5 图5




点击展开剩下0%
打开汽车之家App 阅读体验更佳
本内容来自汽车之家创作者,不代表汽车之家的观点和立场。
举报/纠错
打开汽车之家App 查看全部评论
相关阅读
数据加载中...
发条有爱评论~
评论
点赞
收藏
分享
2026-04-28 05:59:12
2026/4/28 05:59:12