文章详情
去App查看

315晚会:句句不提汽车,却句句戳中汽车三个痛点

引言 | “软件定义汽车”的锅

今年的315晚会,没有曝光汽车投诉。整个行业一片欢腾,除了消费者。


▲图片来源:315晚会 ▲图片来源:315晚会


十年来,315晚会对汽车行业的曝光有:2013年大众DSG变速箱问题、江淮锈蚀问题,2015年东风日产等4S店小病大修、路虎变速箱问题,2016年车易拍二手车平台信息不对称,2018年大众途锐发动机进水,2020年宝骏560高速失去动力,2021年福特变速箱生锈、英菲尼迪保密协议。


其中影响力最大的当属2013年大众DSG问题。3月16日总局通知大众召回,否则将责令召回;当天下午,大众宣称将主动召回。当年,大众累计召回110万辆DSG车型,成为中国历史上规模最大的系列召回。


315晚会曝光的规律大致是:连续或隔一年曝光一次汽车行业。但是随着2023年晚会的落幕,大家并没有看到汽车内容。这意味着,央视315晚会已经连续两年没有曝光汽车了,这也打破了之前的不成文规律。


这让很多人费解。


毕竟,近来因新能源汽车引发的事故,时常登上热搜。国家市场监督管理总局的数据是:2022年共接到新能源汽车的投诉1.6万件,同比增长62.8%,主要问题有:不履行三包承诺、行驶中突然熄火、刹车转向失灵、电池模块损坏、发布虚假信息、诱导消费者签订不公平的格式条款合同。


那为何,问题频发的汽车行业在315晚会中隐身了?


首先,汽车是支柱产业,但1-2月销量同比下降15.2%;同时国内需求不旺,全年实现GDP增长5%有一定压力,因此保持稳健更重要。其次,尽管新能源汽车1-2月逆市增长20.8%,也暴露了诸多问题,但或许正因为问题普遍存在,曝光任何一家都会显得过于有针对性;而如果曝光传统车企,则对奄奄一息且正在打价格战的它们,是雪上加霜。最后,中国消费者有忍耐性和大局观。


但是,车聚君又仔细看了一遍节目名单,发现了一些新端倪!


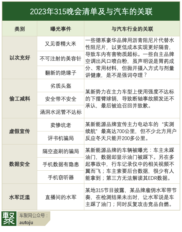
今年315晚会共12个章节,虽涉及食品、日常用品、网络服务等不同领域,但总结下来不外五个类别:以次充好、偷工减料、虚假宣传、数据安全、水军泛滥。




而这五个领域,也恰恰是当下汽车消费者所面临的主要问题。车聚君可以很快联想到汽车行业的相关事件(见上表),哪一个拎出来上315晚会都是民心所向。


如果负责央视315晚会的财经频道,和电影频道一样具有高度内涵精神,那么它属实被我们冤枉了:它虽然句句没提汽车,但曝光的每件事都能映射到汽车上。


如果纯属巧合,那就当车聚君自作多情吧。


无论如何,今年“连续两年没有曝光汽车的”315晚会,用12个章节在敲打汽车行业:如何在当下残酷的竞争中,活下来并对得住消费者?


一、如何正确降本?


东风系大降价引发行业地震,降本也成为主旋律,但领悟到核心的并不多。降本的核心有三个:设计、原材料、制造工艺。


几乎所有车企都把重心放在了后二者,导致成本一降再降后,不可避免的出现了各种奇葩事件;在消费者看来就是:偷工减料、以次充好。


其实,真正决定一部车成本的,是设计理念。以某电动车品牌为例,它最早实践「软件定义汽车」,而且是从底层设计开始。


比如消费者追捧的OTA,它的前提是要有高度集成的E/E架构。业内通常采用博世在2016年提出的五域结构:动力域、底盘域、车身域、座舱域、自动驾驶域,并为五大域分配不同的ECU和元器件,以实现电气化。


而该品牌不是以「功能导向」设计E/E架构,它是基于「位置导向」。即ECU离哪些功能近,就把这些功能全部集成到一个电路板上。


最著名的当属它的FBCM,即前车身控制器。虽然叫车身控制器,但它除了传统的「车身域」功能如前大灯、雨刷、Homelink外,还集成了前电机控制器、前驾驶单元油泵、高压电池等「动力域」的功能,ESP、iBooster、EPS等「底盘域」的功能,辅助驾驶、左右中继摄像头、前雷达等「自动驾驶域」的功能,还有MCU多媒体控制单元的「座舱域」的功能。


这还不算,这个FBCM甚至还给左、右车身控制器供电。所以,它其实不是单纯的BCM车身控制器了,而是集成了五大域功能的VCU整车控制单元了。


这个VCU相当于整部车的大脑和皇帝,实行高度集成式的跨功能统一指挥。


这是传统车企闻所未闻的一种设计思路,好处是因为位置更近,节省了大量线束。同时它还把保险丝变成了E-Fuse电子保险丝,用HSD芯片代替继电器,甚至在PCB板背面也安装了元器件。


设计上的全面电器化,减少了物理部件,既能最大限度的实现「软件控制汽车」,又能节省空间并简化装配工艺。


所以,在造车之初即做好「软件定义汽车」的底层设计,是降本关键。


二、如何防范软件风险?


上述的高度集成式设计,一定完美吗?当然不是。


软件能定义汽车,那么汽车也会天然具备软件的Bug。而且很多关键功能集成在VCU中,一旦VCU在极端情况下出现故障,如传感器异常、电磁干扰、黑客入侵等,就会带领整个系统陷入集体瘫痪。


因为这种设计高度集成,而把供应商的一些冗余安全设计去除了。比如iBooster在博世的原版设计中,如果VCU出问题,制动踏板信号可以直接传给iBooster,亦可传给ESP,后二者相当于刹车的安全备份,确保刹车指令得以执行。但是在这套高度集成的系统中,没有了备份,一切信号由VCU统一处理。


这种情况下,只能祈祷VCU不要出错,或者错的不要太离谱。


而且,就算没有外来风险,VCU本身集成了五大域功能,可能会出现只要一个功能模块有问题就会影响其它模块的情况。比如车机的MCU有了问题,那么可能会影响辅助驾驶模块的正常工作,毕竟它们都是通过以太网直接相连,并同处于一个模块中:辅助驾驶及信息娱乐控制模块。


传统车企中,很少有人会把安全功能和娱乐功能放到一个模块中。


总之,没有了传统的安全冗余设计,又有着高度集成的跨功能设计,这种「软件定义汽车」出现一些奇奇怪怪的故障也就不稀奇了。


软件定义下的汽车,运行靠数据,输出的也是数据。


相应的,数据安全就非常重要了。这里国家制定了相应的法规,包括数据标准化、存储本地化、查阅透明化,就看相关车企愿不愿意严格遵守了。


三、如何应对舆情?


软件定义汽车,还意味着车企可以直接和消费者沟通,各种服务也逐渐无纸化、在线化、集中化,比如,消费者交流用车体验不必再去公共论坛,而可以在车企开发的APP上交流。同样,沟通主动权也更加集中在车企手里。


这时媒体的作用,越来越小。特别是,消费者看多了车评后,也逐渐明白所谓车评不过是充值后(前)的一种表演。


明华有道咨询公司在2022年的一个调查发现,决定消费者购车的因素中,车评人的推荐只占18.9%,排第七位;而排第一个是价格优惠,比例高达91.9%。


调查还发现,相比于车评人的推荐,大家更在意家人朋友、KOC(关键意见消费者)的意见。因为后者更值得信赖。


基于以上事实,车企开始大幅削减投向媒体的预算,而开始扶植KOC。所以,抖音、小红书、B站等KOC出入的平台,倍受青睐。


但有时自己的产品确实会有各种各样的问题,导致真实的KOC评价并不高怎么办?水军生意应运而生。


某地方台的315晚会,今年就曝光了汽车行业的水军现象。


该节目采访了一个水军参与者,后者透露他们的任务就是带节奏,方法是捏造事实、转移话题。如客户的产品出现了争议,官方检测结果还没出来,他们就在评论区一边倒的说肯定是车主踩油门了,同时还会反复强调竞品的自燃事件。


当然该节目上线后,也引起一定争议,有人怀疑节目由某品牌赞助,目的是给自己“洗白”。目前看,节目披露的使用水军的车企,尚未发律师函也未发声明否认,说明这个曝光如果不论动机的话,应有一定可信度。


中央网信办近日通知:开展为期两个月的“清朗·从严整治”行动,打击臆造事件原因、无中生有制造谣言、恶意关联等行为。


某一线自主品牌近日也宣布:悬赏1000万打击网络水军。


车聚小结


今年的315晚会句句没提汽车,但句句都点到汽车的痛处。归根结底,当下汽车行业的大变革和大动荡的根源,或许就是“软件定义汽车”。


▲图片来源:车聚网 ▲图片来源:车聚网



它像青萍之末的一阵风,起初人们没注意,突然有一天它攻城掠地,给消费者带来一种革命性的全新体验,同时也带来了潜伏的风险和无休止的争议。


又有一天,它终于掀起了降价的飓风。在仓皇跟风时,不具备成本优势的车企必然会牺牲质量,导致更多投诉或直接出局。为了彻底降本,大家最终都会走上激进的“软件定义汽车”之路,集成式设计、集成式采购、集成式制造。


届时,我们或许能解决传统降本带来的偷工减料、以次充好等问题,但如何解决数据安全和网络水军等新问题,将是一段更漫长的征程。


点击展开剩下0%
打开汽车之家App 阅读体验更佳
本内容来自汽车之家创作者,不代表汽车之家的观点和立场。
举报/纠错
打开汽车之家App 查看全部评论
相关阅读
数据加载中...
发条有爱评论~
评论
点赞
收藏
分享
2026-04-14 19:22:23
2026/4/14 19:22:23