文章详情
去App查看

申请破产后!某新势力车企被强制执行1925万

继申请破产后,雷丁汽车又深陷官司缠身。5月12日,《汽车行业关注》从天眼查公开信息了解,雷丁汽车集团有限公司(下称“雷丁汽车”)新增多条被执行人信息,执行标的合计1925万余元,关联案件多为买卖合同纠纷,执行法院均为昌乐县人民法院。

继申请破产后,雷丁汽车又深陷官司缠身。

5月12日,《汽车行业关注》从天眼查公开信息了解,雷丁汽车集团有限公司(下称“雷丁汽车”)新增多条被执行人信息,执行标的合计1925万余元,关联案件多为买卖合同纠纷,执行法院均为昌乐县人民法院。





截至发稿前,雷丁汽车被执行人信息为26条,被执行总金额为9269.1403万元。


天眼查信息显示,雷丁汽车集团有限公司位于山东省潍坊市,成立于2012年10月,曾用名“山东梅拉德能源动力科技有限公司”,法定代表人为王德金,注册资本和实缴资本均为10000万人民币,是一家以从事汽车制造业为主的企业,由比德文控股集团有限公司100%控股。天眼查显示,李国欣为雷丁汽车集团有限公司的发起人,于2020年12月卸任比德文控股集团有限公司法人、执行董事、总经理等职位。

2018年在新能源大趋势背景下,雷丁汽车开始由低速电动车业务转入新能源汽车赛道,如今来看,显然雷丁汽车未能“融入”新能源赛道。


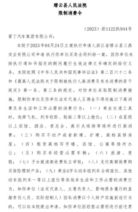
5月5日,雷丁汽车申请破产重整,案号为(2023) 鲁0725破申1号,案件类型为“破产审查案件”,申请人和被申请人均为雷丁汽车集团有限公司,经办法院为山东省潍坊市昌乐县人民法院。与此同时,雷丁汽车及公司法人王德金也被限制高消费。针对上述消息,雷丁汽车相关人士向媒体表示:“目前没有回应。”有媒体联系雷丁汽车创始人李国欣以进一步求证,但电话提示音为“您拨打的用户暂时无法接通”。



从年初创始人自曝资金链断裂到如今申请破产,雷丁汽车留下一地鸡毛,不仅拖延经销商货款未能解决还身陷多起诉讼官司,媒体报道称,多名受访企业主称李国欣及其家人已经身在加拿大,但该消息未获得官方确认。

截至发稿,雷丁汽车开庭公告为115起,案由多为买卖合同纠纷,其中,开庭日期为2023年5月1日至6月9日的公告共计33条;执行标的总金额658.1055万元,未履行总金额657.7249万元,未履行比例99.9%;法律诉讼192条,案件总金额2.0621092026亿元,身份为原告/上诉人12.96783万元,身份为被告/被上诉人2.0608124196亿元;限制消费令10条;终本案件4条,执行标的总金额658.1055万元,未履行总金额657.7249万元,未履行比例99.9%。


今年1月,雷丁汽车创始人在“雷丁汽车”微信公众号发布内容披露,雷丁汽车集团2022年工业产值和销售产值仅为20.45亿元,不过这则内容目前已无法查看。随后的2月份,雷丁汽车被经销商联名举报。雷丁汽车经销商们联合签字盖章《江苏经销商给雷丁省市联合调查组的公开信》,信中指出,雷丁汽车上市后不久就欠产和停产,同时在根本无法满足供货的情况下仍然继续吸收经销商车款,欠所盖章的每家经销商直接造成经济损失近上百万。


2023年5月8日,一家位于宿迁市的雷丁汽车经销商向媒体表示,2021年11月份雷丁汽车向其发过十几台雷丁芒果的车之后,其后续再也没有收到过车,至今也未收到雷丁汽车退还的车款;而另一家位于徐州地区的经销商也表示,2021年起累计向雷丁汽车打款近百万,至今未收到车,也无法拿回车款。“之前也有客户订车,因为一直没有车全都退回去了。”

如今,时隔3月,经销商们未能等到应退还的车款,等来了只有破产消息。

作为由低速电动车转型新能源汽车赛道的品牌,雷丁汽车分别在2018年和2019年间通过收购陕西秦星汽车有限公司和四川野马汽车股份有限公司迅速获得生产资质,刚刚完成生产资质收购的当年,雷丁汽车便以极快的方式一口气推出i3、i5和i9三款i系列纯电动车,遗憾的是,由于缺乏竞争力等原因,i系列纯电动车上市一年便全面停售。


2021年雷丁汽车重新确定新车定位,转入微型车市场,同年5月,雷丁首款五门四座的纯电动微型车“雷丁芒果”正式上市,售价区间为2.98-5.49万元,上市后与宏光MINIEV、奇瑞QQ冰淇淋等车型竞争。同年12月,雷丁芒果系列第二款车型芒果Pro下线并于次年3月上市,该车售价区间为3.98-5.69万元,共提供130km、200km两种续航里程,主要与宏光MINIEV马卡龙版竞争。


凭借3万元不到的高性价比优势,芒果系列上市后深受市场青睐,创下单月销量6056辆佳绩,2021年全年累计销量为3.04万辆,挤进新能源轿车榜单前十五名,作为对比,同年五菱宏光MINIEV销量为42.6万辆。但这个高光时刻并不持久,2022年雷丁汽车先后被曝出公司内部中高层申请主动降薪度过危机、疑似停产、上下游都在针对雷丁汽车发起“追债”以及拖欠经销商货款发不出车等等负面消息,而这一年雷丁汽车新车上险量仅7042辆,同比下滑47.29%,市占率0.13%。其中,雷丁芒果销量为7024辆,雷丁i3为16辆。


中国裁判文书网显示,因买卖合同纠纷败诉,雷丁汽车迄今已被多次裁定冻结资金,另外,仅2022年11月份雷丁汽车被执行总金额已超1200万元,而进入2023年,雷丁汽车累计26次成为被执行人。此前行业人士曾表示,雷丁汽车想要突破“困境”,要么产品具备性价比要么具备领先技术,但雷丁汽车两样都不具备,而随着破产消息的公布,雷丁汽车已面临生死存亡关键时刻。




点击展开剩下0%
打开汽车之家App 阅读体验更佳
本内容来自汽车之家创作者,不代表汽车之家的观点和立场。
举报/纠错
打开汽车之家App 查看全部评论
精彩视频
相关阅读
数据加载中...
发条有爱评论~
评论
点赞
收藏
分享
2026-04-26 16:45:01
2026/4/26 16:45:01