文章详情
去App查看

极氪001口碑报告:满意度8.6分,净推荐值26.5%,推荐度不高

极氪001是一款非常重要的车型,在30-40万的价位里,它是用户绕不过的一辆车,堪称“拦路虎”一般的存在。如果你手握30万预算,即便不买它,可能也会去看一看。

极氪001也是一款神车,含着金钥匙出身,甫一出世便备受全行业关注,从一开始就有爆款潜质。但可惜的是,它后面的发展一波三折,因交付和车机问题口碑一度跌至谷底,但在极氪豪掷3亿免费为用户升级8155之后,极氪001口碑一夜之间得到了很大的扭转。入行这么多年,极氪可以说是我们见过的唯一一个成功逆转车主口碑的品牌。这背后,体现了吉利集团的实力,也体现了极氪汽车发展高端纯电的决心。

前不久,我们对极氪001的用户做了一轮满意度调研,想看看这款车的口碑到底是怎样的。经过长达20余天的努力,《极氪001用户满意度报告》终于可以跟大家见面了。

总的来说,极氪001的用户满意度还不错,高达8.6分,比特斯拉Model Y的用户满意度只少了0.1分。但极氪001的净推荐值只有26.5%,而特斯拉Model Y的净推荐值高达44.6%,二者相差甚远。很多车主都认为极氪001肯定是一辆好车,驾驶操控、配置及舒适性都非常不错,但推荐意愿不强,主要原因是智能化软件和售后服务方面体验较差。

在净推荐值提升方面,极氪汽车还有很大提升空间,只要能够持续改善智能化水平和售后服务体验,车主推荐意愿的提升大有可望。我们真心希望极氪汽车能尽快补齐短板,做好老用户关怀,这也是我们发布本报告的初心之一。

由于篇幅所限,这里只发布部分信息,如果你有兴趣深入了解,欢迎按照文末指引下载本报告,希望它能对你了解这款车有些许帮助。

以下,enjoy!



01

极氪001车主画像:年轻、富有,追求个性亦兼顾家庭

1、极氪001车主以90后男性为主;

2、已婚有娃占47%,未婚占37%;

3、拥有良好的教育背景和经济实力:78%的车主为本科及以上学历,家庭平均月收入2.8万元。在兼顾家庭工作之余,他们仍保持着丰富的兴趣爱好,乐于享受生活,追求独特自我;

5、以增/换购用户为主,占比61.1%;

6、增/换购前用户保有最多的是“BBA”。



02

极氪001车主在买车前重点对比特斯拉、蔚来和小鹏,排名前五的车型是Model Y 、Model 3、小鹏P7、蔚来ET5、蔚来ET7、比亚迪汉



共有72个车主如果不买极氪001,他们会选择购买Model Y/3,而他们最终没有选择主要是认为其内饰简陋、性价比低、电池度数小、排斥单踏板模式以及乘坐舒适性差。

他们放弃小鹏P7是觉得内部空间小,乘坐舒适性不足;放弃蔚来ET5/ET7主要是因为续航虚、乘驾舒适性不足以及价格超预算;放弃比亚迪汉则是由于外观内饰、加速性能不符合自身需求、另外质量方面有“筷子悬架”的舆论曝出。

03

极氪001车主的购车关注点和购车原因

他们最终选择购买极氪001的原因主要是动力和操控强、外观帅、续航长且扎实。但是我们也发现极氪001的智能化因素排位非常靠后,对车主的吸引力明显不足。

我们也了解到部分车主其实在购买前就已经知道极氪001的车机表现并不太好,但是这一短板也并没有影响到他们做出购买的决定。因为相较于智能化,他们在购车前更关注的是车辆的续航和电池、外观、动力和操控以及安全性。

下面我们也附2个车主完整的购车决策逻辑:


04

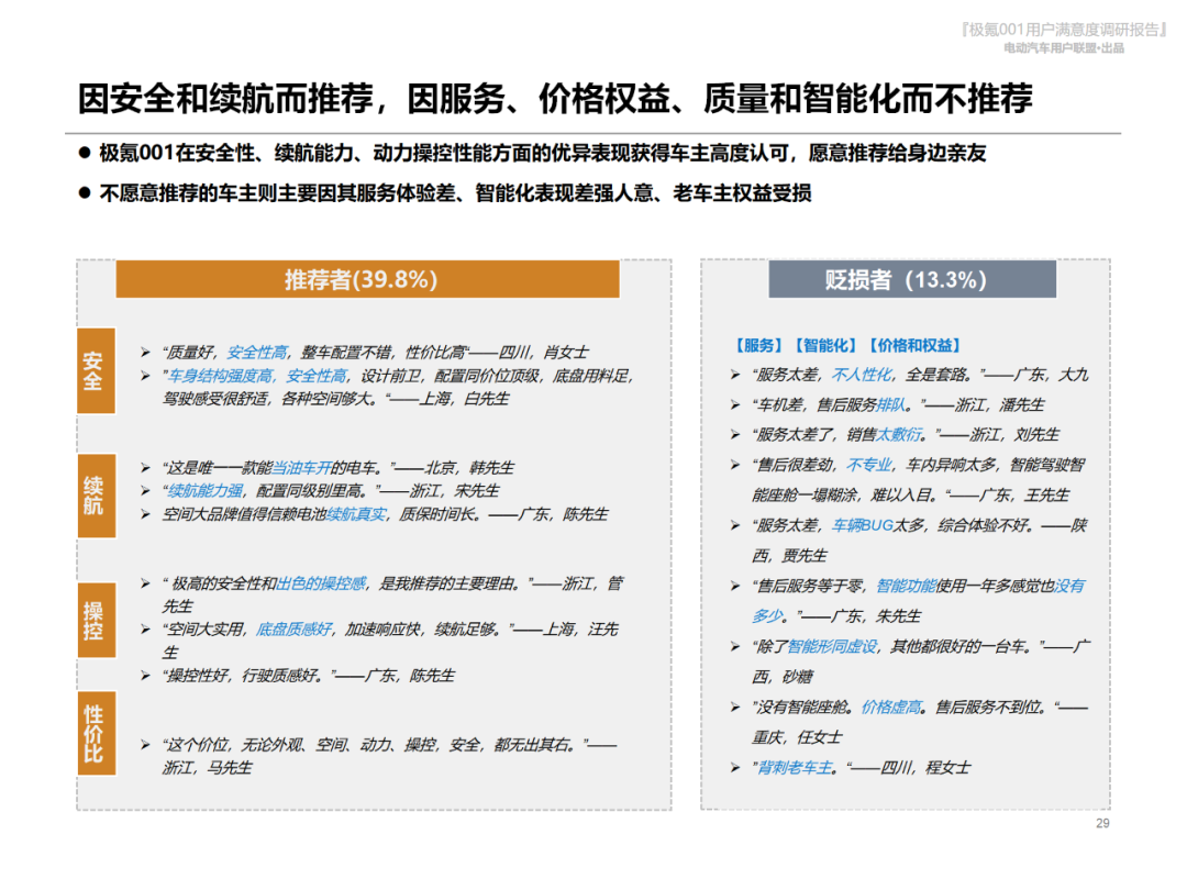
极氪001的总体满意度得分为8.6分,满意度较高但NPS净推荐值仅为26.5%,车主推荐意愿较低

极氪001总体满意度得分8.6分,略低于Model Y的8.7分;但极氪001的净推荐值只有26.5%,远低于Model Y的44.6%,车主推荐意愿不高。

这是具体的满意点和不满意点:

满意度评分最高的前四项(TOP 4)分别为内部空间、安全性、动力与操控性、外观,分值在9分以上。

满意度得分最低的后三项(Bottom 3)是服务、智能座舱和智能驾驶,得分介于7-8分之间。

Model Y是极氪001的核心竞品车型,我们结合了上期Model Y的研数据,把两个车型拉出来做了个横评。(文章之后还有我们对对碰的视频《极氪001硬刚特斯拉Model Y,Model Y过时产品?》,欢迎正在对比两款车型的朋友观看以了解对比详情)

对比之下两款车型的总体满意度得分接近,但极氪001存在三个短板(充换电、服务、智能化),拉低了满意度平均分。

这也是两款车型在满意度得分相近的情况下,推荐度差距较大的原因。车主推荐意愿低主要是也因为极氪存在服务和智能化方面的短板。

这里也附具体的推荐原因和不推荐原因供大家了解:

05

极氪001的电耗、续航、异味情况和故障率

想买一辆电车,一般首先会关注它的续航虚不虚,而从不同车主身上获得的续航情况往往不尽相同。而我们面向全国20多个省份的211位车主,调研得来的数据,显然更具有借鉴和参考价值。

调研结果如下:

1、极氪001电耗集中在15.1-18kWh/百公里,比特斯拉Model Y高2度左右;续航折扣为8-9折,也稍逊于特斯拉Model Y。

每个季节的具体表现可看图:

另外,很多车主买车十分关注车辆是否有小毛病,以及使用一段时候之后是否还有异味。

2、极氪001刚提车时超过90%的车主认为有轻微异味或无异味,使用三个月后71.6%的车主认为后无异味,表现优于Model Y。


3、极氪001的故障率为38.4%,主要故障集中在电子设备(多为车机BUG)和功能操作。

附故障情况真实案例:


06

车主们对极氪高层的意见和建议

在本次调研的最后,我们还设置了一个开放性问题——“如果请您给极氪高层提意见,您有什么话想对他们说?”

针对这个问题,车主的回答涵盖了从智能座舱、服务、智能驾驶、车机团队、车主、权益、配置(座椅和电吸门)7个方面,110条意见/诉求,我们也一一进行了归类梳理和总结。

单独的文章我们也进行了发布,链接在这里,大家有兴趣也可以看看:

《211位极氪001车主给极氪高层的建议/诉求》

好啦,核心信息我们就分享到这。下面是这份报告的目录,如果你有兴趣,欢迎下载观


极氪001用户满意度报告完整版(PDF)获取方式:

1,关注《电动汽车用户联盟》,并回复“001”,即可自行下载完整版报告

2,搜索"chelice11",添加编辑获取(备注“001调研报告”)。

如果您是新能源行业从业者,想和我们深入交流,也可以搜索“472449189”,添加主编。


点击展开剩下0%
打开汽车之家App 阅读体验更佳
本内容来自汽车之家创作者,不代表汽车之家的观点和立场。
举报/纠错
打开汽车之家App 查看全部评论
相关阅读
数据加载中...
发条有爱评论~
评论
点赞
收藏
分享
2026-03-07 07:53:21
2026/3/7 07:53:21