文章详情
去App查看

130km/h狂飙!“老旧燃油车”也刹车失灵?

刹车失灵事件年年有,今年也不例外。

1月16日,一辆丰田在杭长高速行驶时疑似刹车/油门失灵,车辆以130km/h的速度从江西狂飙进入湖南,期间驾驶员采取了「换挡、拉手刹、切换定速巡航功能等操作均无法降低车速」,最终长沙支队交警用警车顶住失控小车并发起制动,才得以将失控小车挡下,使得此次刹车失灵事件没有造成人员伤亡。

新闻消息一出就引起了公众热议,除了为交警的当机立断点赞之外,大家对此次刹车失灵事件议论纷纷,十分关心失控车辆为何采取了诸多措施都无法降低车速,这究竟是车辆故障还是人为原因。

结合湖南省交警总队披露细节以及行车视频来看,我们发现此次事件有几个疑点值得深入探讨:

1、一辆车同时出现刹车系统、定速巡航系统、机械手刹和换挡都失效的情况,这个概率实在是太低了。

与此同时,该款丰田所采用的是机械手刹和机械换挡机构,理论上只要这两个机构不出现物理上的“卡死”情况是不会失效,哪怕是车辆在高速行驶中变速箱挡位也可以从D挡退出N挡。况且根据视频显示,失控车辆在被逼停之后不但可以退出D挡,并且还能轻松挂入P挡。

2、警车与失控车辆在隧道内相撞前,失控车辆车速与其他车社会辆相差不大,基于此我们可以推测到失控当时车速大概率低于100km/h,很有可能在发生碰撞前就已经降低了车速。倘若失控车辆真的降低了车速,那么车辆是因为自然减速,还是驾驶员采取了制动措施呢?

此外,从车辆发生碰撞到车辆停止的距离大约为100米,期间失控车辆的刹车灯出现过多次点亮,彼时刹车系统是否产生了制动力?

3、这是丰田全球最畅销的汽车,即便是在国内单一市场单月销量也达到数万辆,如果此次事故是车辆设计缺陷导致,那么这将是一个涉及到数以百万计的用户行车安全问题,丰田汽车必须联合交警部门要严查到底,将事实的真相向公众披露,而不是坐视不理大事化小小事化了。

切勿成了“冤案”

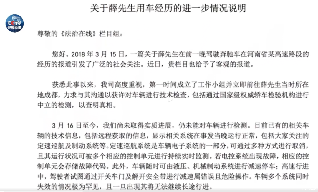
其实类似的刹车失灵案例并不少,其中最为轰动的案例就是在2018年发生的《3·14奔驰汽车失控事件》,刚落地1个月仅仅跑了3千公里的 奔驰C级(图片 | 参数 | 询价)新车,便在高速公路上遇到了刹车失灵的情况。

据车主薛先生描述,当时车辆在高速公路上开启了定速巡航后,突然发现刹车系统失灵,并且无法退出定速巡航功能,以每小时120公里的速度在高速公路上跑了一个多小时,最后只能通过开门的方式降低车速。

事后事故车辆被送至北京中机车辆司法鉴定中心检测,而据司法鉴定意见书显示,车辆制动系统工作正常,无故障;巡航系统工作正常,无故障。同时意见书还确定了驾驶员未采取通过将电子挡杆拨入N挡的方式强制关闭定速巡航功能,综合认定2018年3月14日车辆在连霍高速相关路段行驶过程中不存在失控情况。

也就是说,司法机关的检测结果与车主所描述的情况大相径庭。对此有律师表示,根据司法机关认定结果来推断,该车主已经涉嫌违反交通法规,不实的指向也对奔驰造成了声誉损害,如若被上诉有可能会面临刑拘或处罚。

然而该事件最后不了了之,车主和车企似乎很有默契地没有继续追究下去,或许只有车主和车企才知道事实的真相。

回到丰田刹车失灵事件上,无论是站在丰田用户,还是公众的角度来看,我们相信大家都希望交警部门、车企和失控车辆司机能够将事件经过进行还原披露。

诸如刹车失灵情况是如何发生的?驾驶员是否开启过定速巡航功能?当时刹车踏板是否被其他物品卡死了……?

只有如实披露车辆失控究竟是车辆存在设计缺陷还是人为导致,才能解开公众的疑惑,更好地杜绝一系列疑点重重的刹车失灵事件发生。倘若每次遇到刹车失灵事件,交警部门都没有向公众说明情况,也没有追究车企或驾驶员的责任,那么这就意味着刹车失灵事件会成为“冤案”。

在这里我们呼吁所有驾驶员,遇到车辆失控情况理应如实向交管部门交代事实真相,如果车辆真的存在质量或设计缺陷,那车企必须给出一个明确的交代,否则驾驶员切勿别有用心地利用舆论的力量让车企吃哑巴亏。

刹车失灵怎么办?

那么假设我们真的遇到刹车系统失灵怎么办呢?

首先要判断刹车系统是否失灵。其实有些时候刹车踏板踩不下去是因为刹车助力泵失效,只要你大力踩下刹车踏板其实还是会产生制动力的,因此遇到这种情况时谨记一点,大力踩刹车。

其次是在刹车系统失灵之后,还可以通过拉手刹的方式进行制动。不过这里需要注意两点,一是采用机械手刹的车辆需要循序渐进地往上拉,如果在瞬间将手刹拉到极限值,那么很有可能会加重车辆失控的情况。二是采用电子手刹的车辆,为了防止驾驶员或乘客误操作,车辆在行驶中需要长时间拉手刹才能激活电子手刹工作。

再者是遇到脚刹和手刹均失灵时,驾驶员可以将挡位从D挡退至N挡,彼时车辆会因为动力中断只能以惯性滑行,最终车辆便会停下来。如果是手动挡车型,还可以直接踩下离合退至空挡滑行,又或者是以降挡的方式拉高发动机转速,用发动机辅助制动。

此外尤为重要的一点是,其实车辆发生刹车失灵情况,十有八九都是因为脚垫卡住了刹车或油门踏板,为了防止刹车踏板和油门踏板卡滞,大家要切记主驾驶座不要使用全包式的脚垫。

总而言之,遇到刹车失灵时必须保持冷静,根据车辆情况采取相应的自救措施。倘若无法进行自救,那就尽快报警寻求帮助。

点击展开剩下0%
打开汽车之家App 阅读体验更佳
本内容来自汽车之家创作者,不代表汽车之家的观点和立场。
举报/纠错
打开汽车之家App 查看全部评论
精彩视频
相关阅读
数据加载中...
发条有爱评论~
评论
点赞
收藏
分享
2026-03-30 21:33:08
2026/3/30 21:33:08