文章详情
去App查看

E级、C级全中招,奔驰开起大规模召回,豪车品控也如此不堪

原来奔驰容易自燃的不只是纯电车型,还在售的奔驰E级和C级。

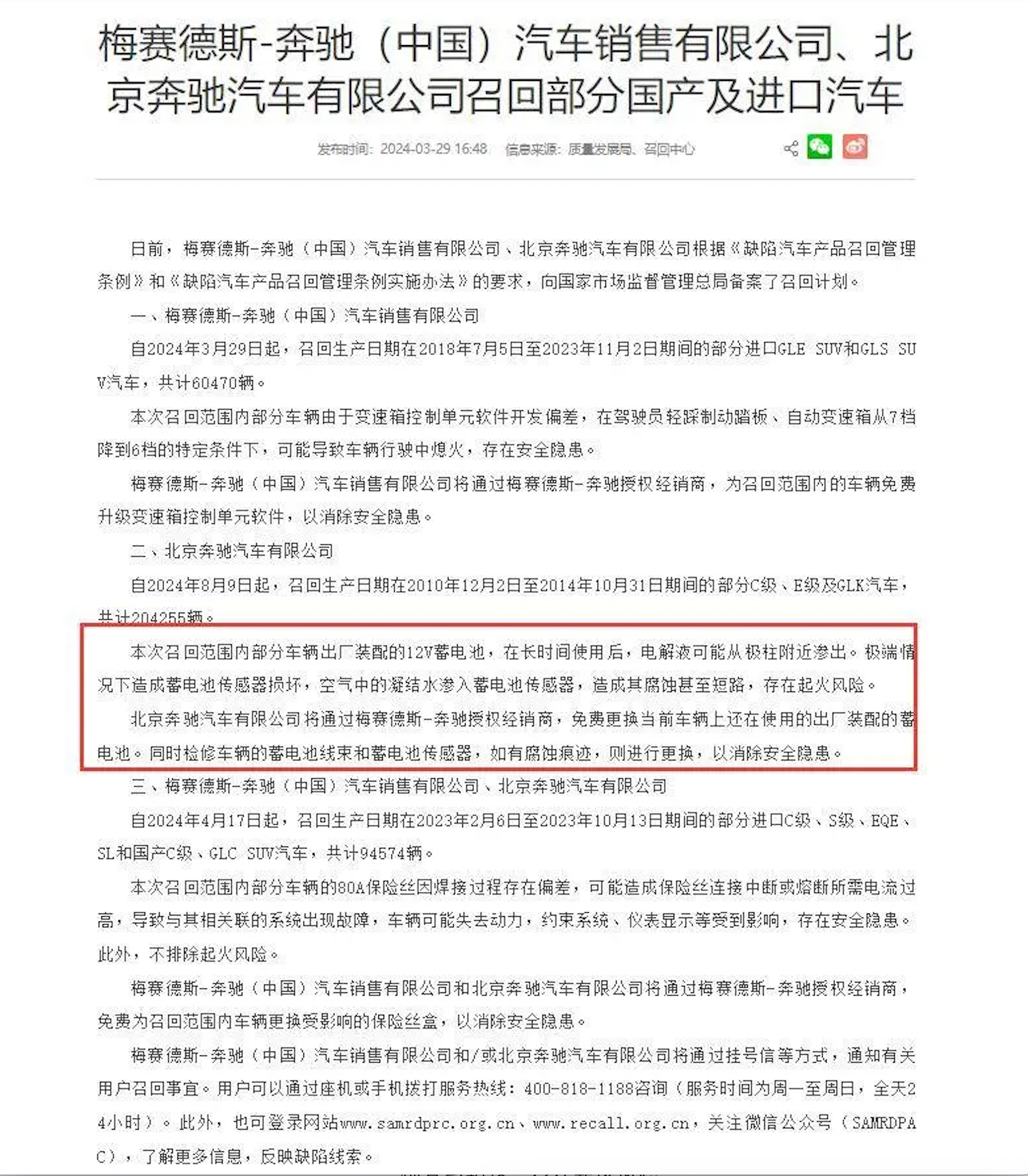
近日,北京奔驰因为旗下部分车型存在起火隐患,将在国内召回20余万辆已售车型,主要涉及的是奔驰E级、奔驰C级等热销车型。

根据国家市场监督管理总局消息显示,召回车型的生产日期在2010年12月2日至2014年10月31日期间。至于召回原因是,这部分车辆搭载的12V蓄电池,经过长时间使用之后,电解液可能从极柱附近渗出。在极端的情况下,会造成蓄电池传感器损坏。一旦空气中凝结水渗入蓄电池传感器,造成其腐蚀甚至短路,存在起火风险。

至于解决方案,北京奔驰决定通过授权经销商,免费为涉事车辆更换蓄电池。同时,奔驰还会为涉事车辆检修蓄电池线束和蓄电池传感器。如果存在腐蚀的痕迹,那么奔驰将会为用户进行更换,从而消除安全隐患。

近几年,奔驰车自然的消息不断传出,当然大部分都集中在纯电动的新能源车型,有的是因为充电时自然,有的是因为碰撞引起的自然,甚至有在车位上无故的自燃。

而这次召回虽然都是纯油车,也可能只是偶发现象,甚至只是安全隐患的阶段。但究其原因,对于奔驰这样的豪华品牌来说,这错误犯得还是有点太低级了,完全是因为对品控,对供应商把控不到位造成的。

所以如此看来,北京奔驰的新能源自燃的原因是不是有变得丰富了,甚至不是技术原因,很有可能只因为一些低级错误导致呢?(汽车有文化 蕾子/文)

点击展开剩下0%
打开汽车之家App 阅读体验更佳
本内容来自汽车之家创作者,不代表汽车之家的观点和立场。
举报/纠错
打开汽车之家App 查看全部评论
精彩视频
相关阅读
数据加载中...
发条有爱评论~
评论
点赞
收藏
分享
2026-03-30 09:23:56
2026/3/30 09:23:56