文章详情
去App查看

《新能源汽车推广应用推荐车型目录》

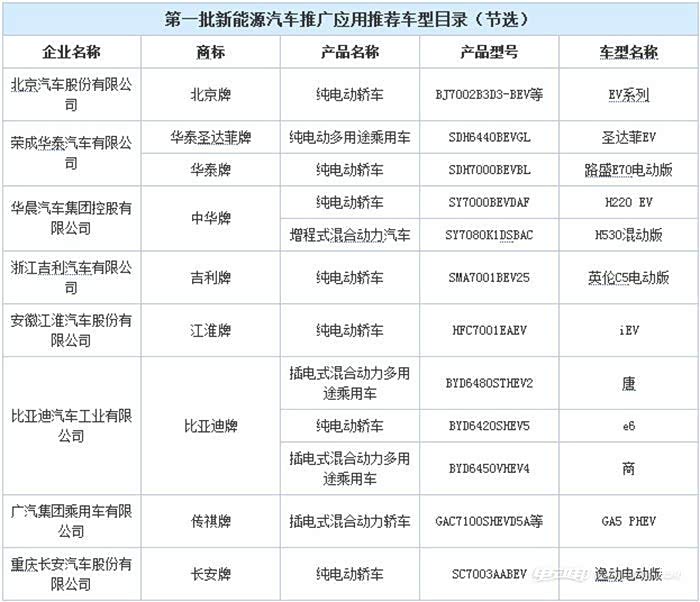
工信部公布2016年第一批《新能源汽车推广应用推荐车型目录》,在乘用车型中,中华、吉利、江淮、长安、比亚迪、北汽等厂商的纯电动车型或插电式混

新年新气象,原《节能与新能源汽车示范推广应用工程推荐车型目录》自2016年1月日起废止,取而代之的是近日工信部公布的2016年第一批《新能源汽车推广应用推荐车型目录》虽然目录中的大部分车型仍然是原《节能与新能源汽车示范推广应用工程推荐车型目录》中的车型,但也出现了新面孔。

第一批目录的乘用车型中,中华、吉利、江淮、长安、比亚迪、北汽等厂商的纯电动车型或插电式混动车型入选。部分车型信息请见下表:

在这次发布的第一批目录中,我们可以发现大部分车型仍然与原推广目录中的车型重合,比如比亚迪唐、比亚迪e6、北汽EV系列、江淮iEV等新能源车型。不过目录中也出现了新的面孔,例如吉利汽车的英伦C5电动版,通过车型名称可以得知,该车很有可能是基于英伦C5打造而来的一款电动版车型,不过吉利方面尚未透露出关于该车相关的具体信息,对于该车我们也将持续关注。

欢迎关注国内最专业的新能源汽车网站——电动邦,微信添加“电动邦”即可订阅公共帐号。买电动汽车,当然上diandong.com!

点击展开剩下0%
打开汽车之家App 阅读体验更佳
本内容来自汽车之家创作者,不代表汽车之家的观点和立场。
举报/纠错
打开汽车之家App 查看全部评论
相关阅读
数据加载中...
发条有爱评论~
评论
点赞
收藏
分享
2026-05-16 07:07:16
2026/5/16 07:07:16