文章详情
去App查看

热效率达37.1% 奇瑞1.5T发动机如何做到

热效率越高,说明这个发动机技术越是先进,目前世界第一热效率的汽油发动机来自丰田。奇瑞又是如何把SQRE4T15B的1.5T发动机的热效率提升到37.1%?

发动机有很多重要的指标,除了最为人熟悉最大功率、扭矩参数之外,还有一个就是热效率,市面上常见的国产品牌汽油发动机热效率一般在32%-35%之间,热效率越高,说明这个发动机技术越是先进,目前世界第一热效率的汽油发动机来自丰田,能够做到40%。究竟什么是热效率?提高热效率有什么实质性的意义?奇瑞又是如何把代号为SQRE4T15B的1.5T发动机的热效率提升到37.1%?

什么是热效率?

热效率这个看似很专业的词语其实解析起来非常简单,在发动机理论当中,热效率一般指的是发动机转化出来的机械能与燃油燃烧后产生的热能的比值。也就是说在同样单位燃油的情况下,转化出来的机械能越多,热效率就越高,因为汽油燃烧后,很多的热量、机械损耗都在无形中让汽油浪费掉。或者我再说得简单一点,一样的油量,跑更长的路,所以热效率越高的车,理论上越省油。

奇瑞SQRE4T15B如何能达到37.1%热效率?

目前全球热销了最高的发动机在40%左右,丰田的1.8L阿特金森循环混合动力发动机装配在了最新一代普锐斯上,热效率达到40%。如果想要热效率,要照顾的环节很多,这款发动机就使用了压缩比相对较高的循环,丰田就是使用了阿特金森循环来提高压缩比,发动机做功更加充分,再加上他们的混合动力系统40%的热效率就是这样来的(当然这是最简单的理解,里面还有很多复杂的专利)。未来,丰田还将有新开发的2.5L汽油车发动机及混合动力车(HEV)发动机的热效率分别达到了40%和41%。

如果拿奇瑞和丰田来做比较,确实难为了奇瑞,那奇瑞是怎么做37.1%热效率的呢?

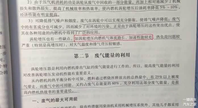
这离不开国际知名的零部件供应商,例如这次SQRE4T15B发动机采用了霍尼韦尔的涡轮增压器,霍尼韦尔长期为航空公司提供飞行动力系统解决方案,所以他们在这方面给了奇瑞很大的支持。在等功率同技术(看作是一样发动机)的情况下,涡轮增压发动机的热效率要比自然吸气的多一点点,因为本来要被排走的部分废气会重新被利用。“从内燃机的平衡分析中可知,燃料通过燃烧所释放出的总热量中,有25%以上被废弃带走,而废气中的可用能,又占废气总量的60%。从分利用这部分废气能量,是提高内燃气热效率的重要途径。”——这是我大学教科书《汽车发动机原理》第三章第二节里面的一句话。

另外是冷却系统,SQRE4T15B采用的是法雷奥水冷式中冷器(SQRE4T15 采用的是风冷),由于压缩后的空气温度会升高,而如果温度过高的空气进入气缸,会引起爆燃、功率下降等后果,法雷奥的中冷器通过控制进气量、进气温度等等,降低增压后的高温空气温度、以降低发动机的热负荷,提高进气量,进而增加发动机的功率。另外水冷中冷,因为线路比风冷的线路更加短,可以让尽可能多的废气能量用于加压新鲜空气,从而减小涡轮迟滞并同时提高热效率。

最后,离不开博世的“大脑”,俗称ECU。通过博士ME17U6的ECU可以让整个发动机拥有更强的动力、更经济的能效、更清洁的排放等等。

通过这套ECU,可以让奇瑞不同的两个稍微不同的1.5T发动机,拥有一样的扭矩,只不过SQRE4T15B发动机的峰值扭矩来得更早,在1750rpm就能够爆发。

未来的奇瑞,热效率不只37.1%

处于2.0时代的奇瑞,发动机以1.6DVVT、1.5DVVT、1.6TCI、1.5TCI发动机为主,匹配5MT、6MT、CVT、6DCT变速箱,混动总成以1.6DVVT+CVT(艾瑞泽7PHEV已应用)组成的插电混动系统为主。但是猫哥在奇瑞实验室已经见到奇瑞3.0的发动机,但是由于不让拍照,所以暂时先透露一点。

3.0产品时代,奇瑞将普及1.0TCI、1.0TGDI、1.2TGDI、1.6TGDI等四款小排量增压发动机,与之匹配的是6MT、7DCT(可匹配前驱、四驱系统)、CVTII变速箱,混动系统方面,奇瑞将应用1.5T插电式混合动力系统、48V混动技术等。猫哥在实验室看到的,证实1.6TGDI涡轮增压直喷发动机,这款发动机暂时还是处于研发阶段,或许会用上全铝发动机身,而且热效率还会进一步提高,厂家的人也已经说了,明年奇瑞的发动机无论在热效率、动力等等各方面,都会超越现在发动机。

未来的奇瑞

未来的奇瑞,会以驾驶乐趣作为其产品的基调,平衡各项关键参数,在兼顾性能的同时,拥有较好的燃油经济性、排放、以及最佳驾驶性。猫哥在奇瑞的实验室中已经见到即将投产的1.5T国6标准的发动机,看来奇瑞已经跑得很前。

据厂家透露,在即将到来的上海国际车展上,奇瑞将会推出一款全新SUV——T17,可以看作是量产版的奇瑞concept β概念车,预计下半年上市。奇瑞T17基于T1X平台打造,是继瑞虎7之后出自该平台的第二款SUV车型。据了解,将会搭载和艾瑞泽5sport一样的SQRE4T15B 1.5T涡轮增压发动机。

总结:

可能大家不知道,奇瑞的第一个项目不是汽车,而是发动机,奇瑞的发动机早就已经远销海外,而且还给其他汽车品牌供货,而且很多都是气候恶劣的地区例如伊朗等,可见正向研发对于一个厂家而言是多么的重要,用产品来证明自己的实力。

我们看到现在很多汽车品牌急功近利,要么抄袭一下外观内饰,再向三菱采购一下发动机,邦奇采购个变速箱,一辆车从立项到下线短短两年不到。中国的汽车要发展,就一定要坚持正向研发,无论结果是如何,都要知道自己与世界的差距,那样咱们的汽车工业才会有进步,同时我也希望多一点和奇瑞相似的企业,造好车出口世界,让世界知道咱们中国的汽车品牌并不差。

选车买车,请关注一猫微信:

emaoqiche

点击展开剩下0%
打开汽车之家App 阅读体验更佳
本内容来自汽车之家创作者,不代表汽车之家的观点和立场。
举报/纠错
打开汽车之家App 查看全部评论
精彩视频
相关阅读
数据加载中...
发条有爱评论~
评论
点赞
收藏
分享
2026-04-25 02:05:20
2026/4/25 02:05:20