文章详情
去App查看

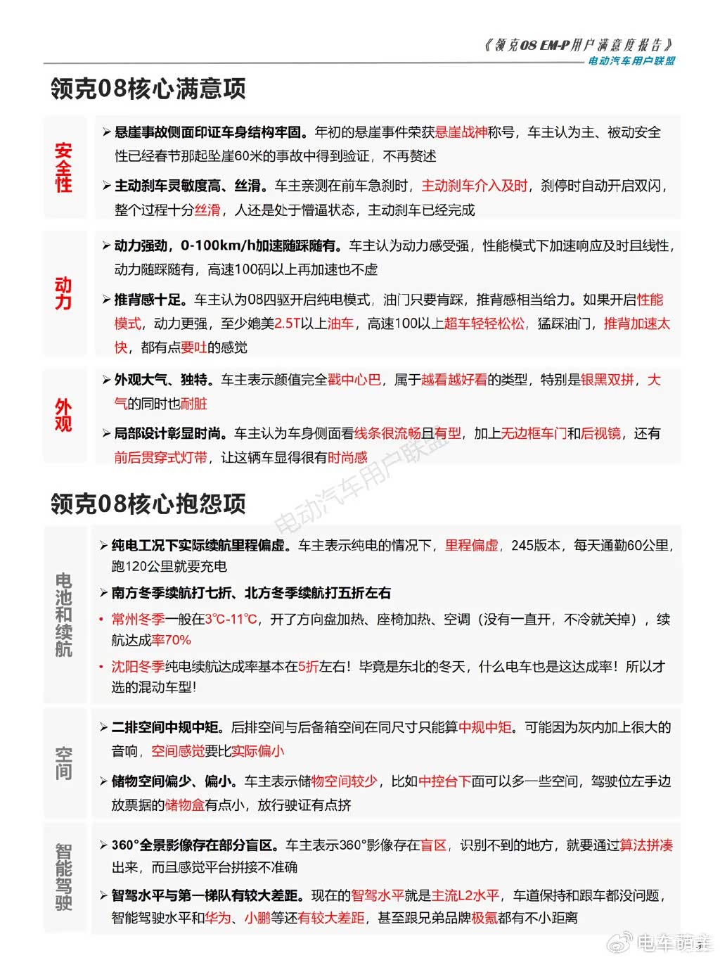
领克08调研报告:安全性满意度超高,智驾三流不满者众

在6月,18-25万插混车型销量排行榜中,领克08EM-P销量排名第三,6月较上月销量增加至6199辆,近半年的累计销量也稳居前三

我们在今年2月底对领克08EM-P车主进行了深访谈,初步了解了领克08EM-P车主选车故事、用车体验,详情可点击:《比亚迪唐内饰像暴发户,怕魏牌摩卡停产,所以我买了领克08EM-P》《领克08EM-P两千公里体验:除了发动机噪音略大,其他都很满意》。

但是我们还是很好奇,稳居前三一定有它自身的“法宝”。于是,为了回答这个问题,我们于6月11日-6月20日展开了对领克08EM-P车主的调研,共获得150位车主的答卷、2位车主深度访谈以及若干短访的内容。

以下是我们这次发布的购车旅程用户满意度部分(后续还有详细的魅族Flyme Auto车机专题意见&建议等,请大家持续关注公众号)。

我相信关注领克08EM-P汽车,以及好奇为何领克08EM-P销量能稳居前三的人,一定能够从这个报告中获取答案。

以下enjoy!

 

领克08EM-P的购车旅程用户满意度部分到这就结束啦,如果您想获取完整版报告,请在《电动汽车用户联盟》公众号后台回复关键字“领克08”,即可获取完整版报告。
 

 

(本文完)


《电动汽车用户联盟》是一个专注于讲述电动汽车用户的故事,为用户说真话的平台。


 

点击展开剩下0%
打开汽车之家App 阅读体验更佳
本内容来自汽车之家创作者,不代表汽车之家的观点和立场。
举报/纠错
打开汽车之家App 查看全部评论
精彩视频
相关阅读
数据加载中...
发条有爱评论~
评论
点赞
收藏
分享
2026-03-07 08:03:08
2026/3/7 08:03:08