文章详情
去App查看

2024年第二季度造车新势力财报盘点:赛力斯“上岸”

近日,小米、极氪以及零跑等多家造车新势力陆续公布了2024年第二季度的财报。赛力斯扭亏为盈,毛利率超过一众造车新势力;小米汽车“首份财报”超预期,营收“狂飙”;极氪汽车毛利率可观,营收创下新 高;零跑汽车增收不增利,毛利率不及预期;小鹏汽车毛利率和销量同步增长,但仍在亏损漩涡当中。

接下来,就让我们来看看五家公司的具体情况。

赛力斯

二季度,赛力斯总营收和净利分别达384.83亿元、14.05亿元,环比均实现大幅增长。最出色的还是赛力斯的毛利率,第二季度达到27.47%,远高于一众造车新势力。

从官方发布的二季度财报数据来看,这份成绩是十分出色的。当然,赛力斯有这样的成绩离 不开华为的助力。

官方4-6月的销量数据显示:赛力斯新能源汽车的销量为106124辆,同比暴涨316.3%。其中, 问界M9(图片 | 参数 | 询价)的销量为46507辆,占总交付量的45%。销量暴涨也直接让赛力斯的现金储备飙升至138.9亿元,相比第一季度,其现金及现金等价物的净额增加94.1亿元。

近期,赛力斯与华为合作的问界品牌还将推出问界M7 Pro车型,进一步完善了问界新M7系列的产品矩阵并助力问界品牌的销量更上一层楼。同时,赛力斯还将入股华为引望,不断加深双方的合作。

值得一提的是,华为的合作方由原来唯一的赛力斯又增加了奇瑞、北汽以及江淮,这使得华为的光环不再笼罩在赛力斯一家车企身上。但华为智能汽车解决方案BU董事长余承东也说过:“当下与华为合作最深的车企是赛力斯,华为不仅没有撤离研发人员,对赛力斯投入反而在增加。”

目前来看,赛力斯抱上华为的“大腿”后成功逆袭盈利,但未来的道路并非一帆风顺。如今,国内汽车市场竞争激烈,赛力斯只有在核心技术和品牌口碑等方面不断努力,才能站稳脚跟。

小米汽车

8月21日,小米集团对外公布了2024年第二季度的财报。据财报数据显示:小米集团总营收为889亿元,同比增长了32%;经调整净利润为62亿元,同比增长20.1%。截止今年第二季度,现金储备达到1410亿元。其中,智能电动汽车业务收入64亿元,毛利率达到15.4%。据了解,这一指标高于特斯拉同时期14.6%的汽车毛利率。

随着小米集团二季度财报出炉后,小米SU7的平均售价和盈利能力也得以曝光。有业内人士指出,小米汽车平均每卖出一辆小米SU7将亏损6.6万元。对此,雷军表示:“小米汽车还在投入期。“小米集团总裁卢伟冰也称:“目前小米汽车规模较小,而汽车是一个典型的规模经济的行业,未来有信心做大汽车的规模。”

不过,小米集团总裁卢伟冰目前对小米汽车业务的毛利率比较满意。他认为,最重要的是规模,只要规模起来之后,就会大幅分摊成本。

众所周知,造车需要大量的资金投入。对于资金来说,小米集团并不缺。雷军曾表示,要通过15-20年的时间,成为全球销量前五的车厂。而官方也表示,做好了连续亏损5年的准备。

以目前的势头来看,小米汽车实现转亏为盈并非难事。但至于何时能盈利,还有待时间的检验。

极氪汽车

主攻中高端汽车市场的极氪汽车,在过去的二季度创下单季度营收新高。数据显示:极氪汽车营收达200.4亿元,环比增长36%,同比增长58%;整车销售收入134亿元,同比增长59%。整车毛利率达14.2%,同比提升0.6%。

尽管极氪当季收入实现翻倍增长,但亏损同样扩大。据悉,极氪净亏损同比增长28.7%至18亿元。扣除掉基于股份的补偿费用,极氪当季经调整净亏8.65亿元,同比环比均实现减亏。

同时,极氪销售及管理费用同比增长了61.3%至26.05亿元,研发支出也同比大涨近九成达13.84亿元。

这些因素共同导致极氪汽车二季度的毛利率没有得到明显的改善。但极氪CEO安聪慧称:“极氪全年将保持15%的整车毛利率指引。”他还表示:“接下来,极氪MIX、极氪7X等车型的陆续发布,有望助力极氪汽车在第三季度冲击月销2万台,第四季度冲击月销3万台。”

近期,极氪因2025款极氪001迭代过快引起了老车主的不满。对此,极氪CEO安聪慧解释称:“未来如何做好产品迭代和老用户关系,管理团队已经充分认识到这一点,这是难而正确的事情,未来要正确地面对和解决,同时也承诺了极氪001/007/009三款车一年内不再年款迭代。”

近年来,汽车行业的“内卷”愈发严重,各大车企纷纷加速产品更新,以抢占市场份额。极氪作为吉利集团旗下的新兴品牌,也不得不迎合这一趋势迅速推出新款车型以维持市场竞争力。然而,极氪在保持产品竞争力的同时也要多考虑老车主的心情。

零跑汽车

二季度,零跑汽车总收入为53.6亿元,环比有所回暖。同时,其毛利率也改善至2.8%,但仍低于市场预期。

要知道,零跑汽车以“价格屠夫”著称,旗下车型零跑T03、零跑C10、零跑C11、零跑C01的主力价格带在10-20万元区间,车型的性价比突出。但也正因如此,零跑二季度单车成本来到9.8万元,进而导致其毛利率情况不够乐观。

除此之外,零跑汽车在运营端的压力也与日俱增。数据显示:零跑汽车二季度的研发支出约为7亿元,相较Q1增加了1.8亿元,而同期零跑汽车的净亏损则从10.1亿元增至12亿元,整体扩大了1.9亿元。

不过,零跑汽车创始人朱江明表示:“零跑仍然坚持规模优先的策略。”随着零跑C16开启交付,有望帮助零跑汽车开辟新的细分市场。未来,零跑汽车还将多款新车,将组成A、B、C、D四大系列产品。

除布局新产品外,零跑汽车也积极开拓海外市场。按计划,今年9月起其将在欧洲开始销售与交付C10与T03。目前,已有近2000辆C10和T03通过海路陆续被运往欧洲,这也有助于零跑汽车在海外提高品牌声量和销量。

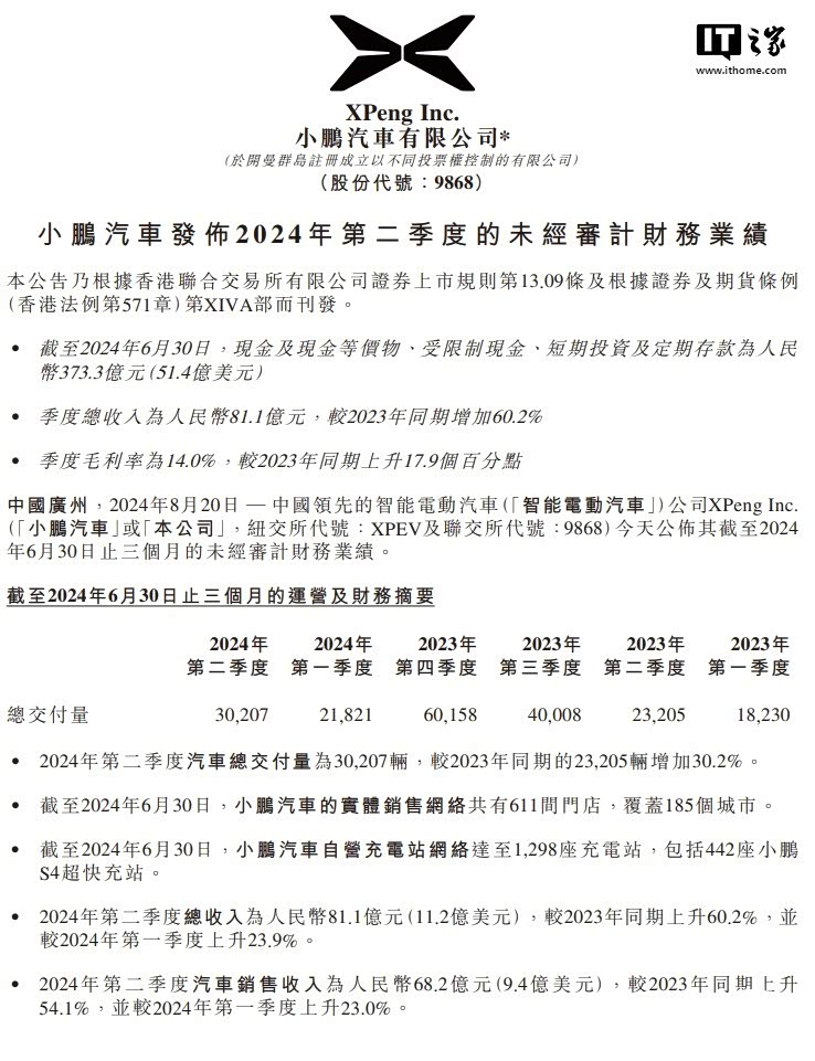
小鹏汽车

二季度,小鹏汽车总营收81.1亿元,同比增长60.2%;净亏损12.8亿元,而去年同期的净亏损高达28亿元,亏损幅度同比下降了超五成。

值得一提的是,小鹏汽车第二季度的毛利率持续提升至14.0%,同比去年同期足足提升了17.9个百分点。对于毛利率的大幅度提升,官方将其归功于技术降本的兑现以及来自大众战略合作的技术变现收入。

当前,小鹏汽车正在处于调整期。2024年以来,小鹏汽车进行了新一轮的组织架构调整,涉及市场营销、人力资源、智能数据、生产制造和产品规划等。此外,小鹏汽车的人员方面也进行了频繁的变动。

种种迹象表明,小鹏汽车正在努力走向正轨。据悉,小鹏MONA 03将正式上市,继小鹏P5之后再次进军A级车市场,这款既有智能驾驶和智能车机,续航能力强劲的纯电轿车有望提升小鹏汽车的销量。

此外,小鹏汽车创始人何小鹏表示:“在2026年前还会有多款全新产品和新车上市”,除小鹏MONA 03外,今年第四季度还将推出基于新一代自动驾驶硬件平台打造的首款车型小鹏P7+。

基于这些因素,小鹏汽车下半年的市场表现值得期待。


点击展开剩下0%
打开汽车之家App 阅读体验更佳
本内容来自汽车之家创作者,不代表汽车之家的观点和立场。
举报/纠错
打开汽车之家App 查看全部评论
精彩视频
相关阅读
数据加载中...
发条有爱评论~
评论
点赞
收藏
分享
2025-12-28 10:19:38
2025/12/28 10:19:38