文章详情
去App查看

售12.19万起,长安第四代CS75 PLUS上市,买高配还是低配?

9月24日,长安第四代CS75 PLUS正式上市,新车共推出2款车型,售价分别为12.19万元和12.99万元。此次上市的只有1.5T车型,而2.0T车型将于12月正式上市。相比老款车型,两款新车在价格上保持不变,不过配置有了不少提升,下面我们就来详细聊聊新车的变化。

外观方面,第四代CS75 PLUS采用了最新的设计,前脸采用了大尺寸的倒梯形进气格栅,内部的V型点阵式布局中网与长安LOGO相呼应。前格栅上方配有贯穿式LED灯带,两侧也有多横幅式的灯组,视觉辨识度很高。前包围区域保留了梯形进气口,并使用了黑色饰件点缀。

新车车身线条比较平直,车身造型非常饱满,车窗四周及门板下方有镀铬饰条进行装饰,并且配备了隐藏式门把手和19英寸轮毂。车身尺寸方面,新车长宽高分别为4770/1910/1705mm,轴距为2800mm,相比老款车型长度增加60mm,宽度增加45mm,高度减少了5mm,轴距增加了90mm。

车尾部分,新车配备了小型的扰流板以及贯穿式尾灯,并且进行了熏黑处理,后包围区域也使用了黑色饰件装饰,看起来更有运动感。外观配色方面,新车提供原子灰、星云辉、安第斯灰、尊贵黑、碧空蓝、炫晶白共6款车漆色可选。

内饰方面,新款CS75 PLUS提供神秘红、烟波棕及热浪橙三种配色,车内布局有比较明显的变化。车内配备了10.25英寸全液晶仪表、14.6英寸中控屏以及12.3英寸副驾娱乐屏,并且采用了连屏的设计,支持HUAWEI HiCar、Carlink、T-LINK、双区域语音识别控制、多指飞屏等功能。中控屏下方不再设置触控按键,只保留了小尺寸的空调出风口以及手机无线充电板,高配车型还配备了氛围灯带。

座椅方面,新车提供仿皮材质座椅,并且采用了绗缝和打孔工艺,触感舒适,副驾还配有零重力座椅,并且支持前排座椅电动调节/加热/通风/驾驶位座椅按摩等功能,相比老款车型,舒适感有了进一步的提升。值得一提的是,高配车型的后排也提供座椅加热和通风功能,在这个价位的车型中还是比较少见的。

驾驶辅助方面,新车两款车型都提供L2级驾驶辅助功能,包括全速自适应巡航、车道保持、主动刹车、前方碰撞预警等功能。

动力方面,新车搭载了全新的蓝鲸动力1.5T发动机,最大功率141千瓦,峰值扭矩为310牛·米,相比老款提升了3千瓦和10牛·米。传动系统方面,新车匹配爱信8AT变速箱,底盘采用前麦弗逊后多连杆独立悬架,官方公布的WLTC综合油耗为百公里6.89L。

最后再来看配置方面的变化。与老款车型相比,新车在配置上有了非常明显的提升。1.5T新蓝鲸尊享型相比第三代冠军版1.5T智驾劲领型价格一致,配置方面多了电动感应后备厢、隐藏电动门把手、远程启动、外后视镜电动折叠/加热/锁车自动折叠、12.3英寸副驾娱乐屏、前排50W手机无线充电、副驾座椅腿托调节/腰部支撑/电动调节、前排座椅加热/通风、驾驶位座椅按摩、后排中央扶手/杯架等。

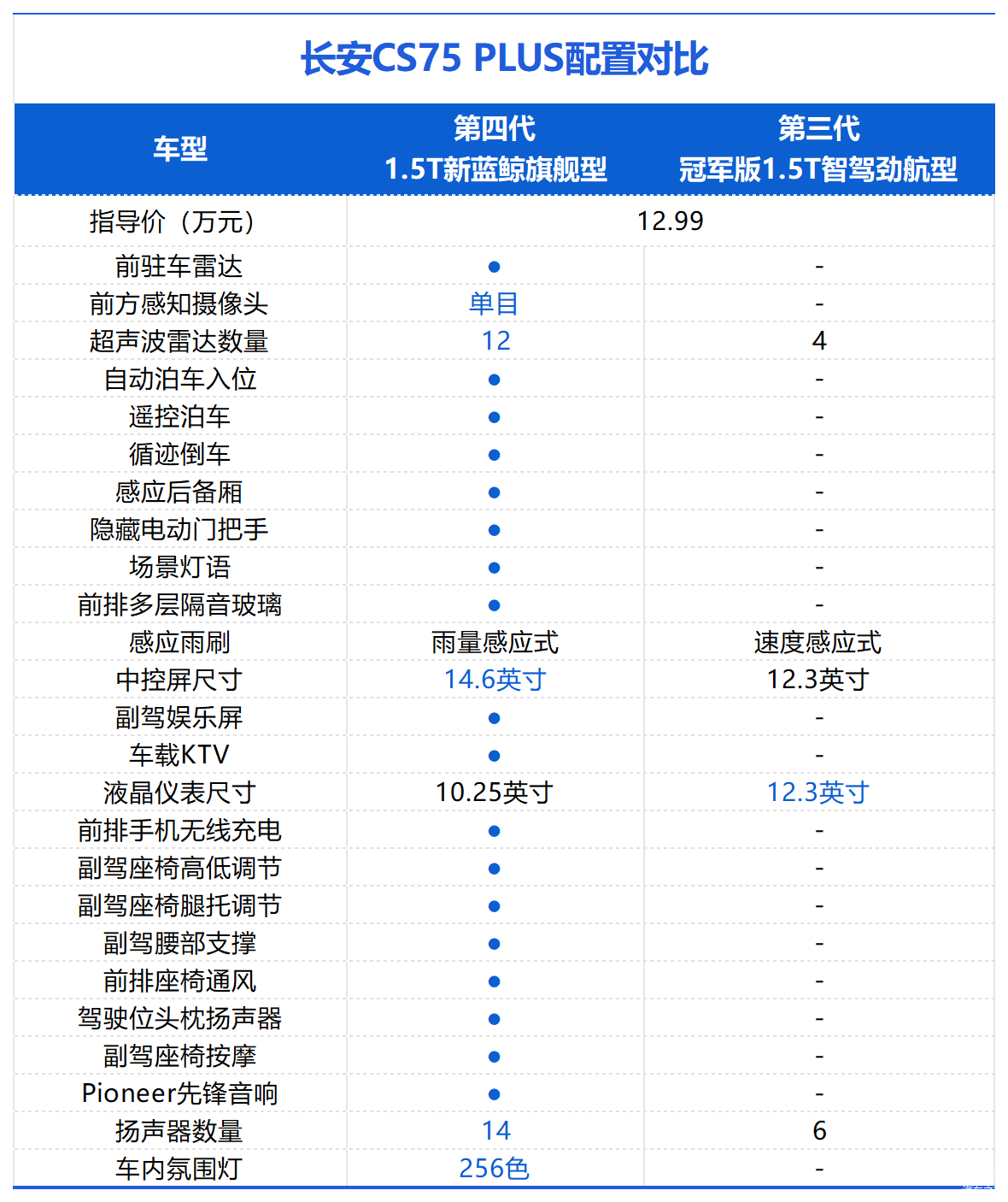
1.5T新蓝鲸旗舰型相比第三代冠军版1.5T智驾劲航型同样价格不变,配置增加了前驻车雷达、单目前方感知摄像头、自动泊车、遥控泊车、循迹倒车、感应后备厢、隐藏电动门把手、前排多层隔音玻璃、车载KTV、第二排座椅加热/通风、副驾零重力座椅、Pioneer先锋音响以及256色车内氛围灯。

新款CS75 PLUS的两款车型相比,价格相差8000元,高配车型多了前驻车雷达、12个超声波雷达、自动泊车、遥控泊车、循迹倒车、前排多层隔音玻璃、副驾座椅按摩、驾驶位头枕扬声器、第二排座椅加热/通风、Pioneer先锋音响以及256色车内氛围灯。

长安第四代CS75 PLUS在价格不变的情况对配置进行了大幅升级,对于家庭消费者来说无疑更有性价比,是一个值得考虑的选择,至于两款车型如何选择,个人认为低配车型就已经完全够用了,高配车型大部分功能是锦上添花,如果更考虑性价比,低配版无疑更值得买。最后,你认为两款车型如何选择更合适呢?欢迎在评论区留言讨论。

点击展开剩下0%
打开汽车之家App 阅读体验更佳
本内容来自汽车之家创作者,不代表汽车之家的观点和立场。
举报/纠错
打开汽车之家App 查看全部评论
精彩视频
相关阅读
数据加载中...
发条有爱评论~
评论
点赞
收藏
分享
2026-04-18 02:32:34
2026/4/18 02:32:34