文章详情
去App查看

2025年最新汽车以旧换新政策,对二手车的影响


2025年1月8日,国家发展改革委、财政部联合印发了《关于2025年加力扩围实施大规模设备更新和消费品以旧换新政策的通知》

2024年汽车消费促进政策效果显著:

一是汽车消费潜力持续释放。

商务部数据显示,全年汽车报废更新超过292万辆,置换更新超过370万辆,合计超662万辆,带动汽车销售额9200多亿元。

在上半年汽车零售数据连续下降背景下,8月甚至降幅达到了7.3%,9月以来加力政策效应发挥明显,9~11月汽车类零售额分别增长0.4%、3.7%和6.6%,实现了由负转正,并呈现积极向好态势。

二是产业转型升级步伐加快。

汽车以旧换新政策,加快促进新能源消费转型。

中汽协数据显示,1~11月新能源乘用车渗透率为48.5%,汽车报废换新申请数据显示,新能源汽车补贴申请量占比超出60%,高出新能源乘用车渗透率11.5个百分点以上,加快新能源汽车渗透率提升。

三是资源回收利用水平显著提升。

在汽车以旧换新工作带动下,废旧机动车回收和再利用水平显著提升。2024年报废汽车回收量787.2万辆,同比增长70.7%。

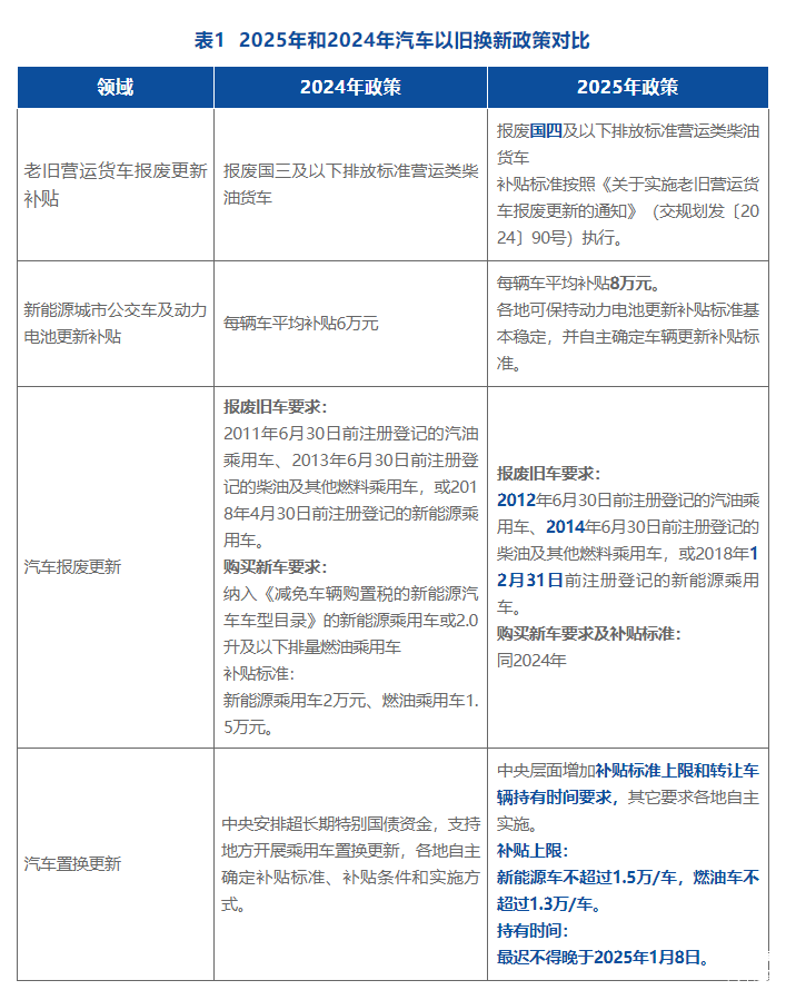
2025年最新汽车以旧换新政策和2024年区别

2025年最新汽车以旧换新政策对二手车可能产生的影响:

1、国三报废范围延伸至国四报废范围,2012年6月30日前登记汽油车,2014年6月30日以前登记的柴油车,2018年12月31日前登记的新能源车,报废都给补贴,补贴标准同2024年。

基本上10年以上柴油车,12年以上汽油车,6年以上的新能源汽车报废更新都给补贴,那么意味着这些“便宜二手车”可能短期都会有“抢购需求”,毕竟这些车买来短期代步,年内报废都能价值1.5-2万元,所以万元老旧车短期会有个小变化。

2、中央层面增加补贴上线和转让车辆持有时间要求,但是地方有自主性,新能源不超过1.5万元,燃油车不超过1.3万元每台车,相比2024年减少了5000元和2000元,补贴单价下降,但是补贴范围增加。

新车厂家为了“抢补贴用户”,同时考虑到2025年的关键时期,预计新车的价格战、舆论战、会进一步升级,毕竟2024年“阵亡”的汽车品牌历历在目,2025年可能要殊死一搏,新车推陈出新和降价会更加猛烈。

由于新车降价导致的价格波动,批量机构车,伪出口等各种风险会更大更广更没有规律,尤其是新能源汽车竞争到了你死我活的阶段,都不好说。

经历了三年的新冠,经历了2024年的难关,2025年,二手车人还将迎来更多的挑战,但是也迎来了新的机遇和变化。

这个世界唯一不变的只有变化,外因是必然,内因是关键,我们改变不了别人和大环境的时候,是否要坚持自己变得强大?

在丛林中一群人遇到一只吃人的老虎,你可能没有老虎跑得快,但是你只要比别人跑得快就能苟活多一点时间,但是最终可能还是会被吃掉?怎么办?有没有人选择一起团结努力打老虎,而不是内卷去瞎吃苦?


点击展开剩下0%
打开汽车之家App 阅读体验更佳
本内容来自汽车之家创作者,不代表汽车之家的观点和立场。
举报/纠错
打开汽车之家App 查看全部评论
相关阅读
数据加载中...
发条有爱评论~
评论
点赞
收藏
分享
2026-04-21 14:17:55
2026/4/21 14:17:55