文章详情
去App查看

比亚迪大力清库存

4月3日,比亚迪通过官方微博发布消息,针对2025款宋PLUS DM-i、海豹06 DM-i、驱逐舰05荣耀版等六大爆款车型,实行限时一口价,售价最低5.68万元。

这是比亚迪7天内,再次宣布对旗下部分车型实行限时一口价促销活动。3月底时,比亚迪宣布对包括秦、宋系列在内的多款热销车型实行一口价销售政策。

其中,秦L DM-i非智驾版下降1万元,起售价为8.98万;宋L DM-i非智驾版下降1.6万元,起售价为11.98万。

早几天,比亚迪还宣布了对旗下三款车型实现限时一口价促销活动,其中,宋PLUS DM-i起售价为11.98万元,海豹06 DM-i起售价为8.98万元,海豹07 DM-i起售价为12.98万元,价格分别下降了1.6万元、1万元和1万元。

有眼尖的网友发现,比亚迪一口价活动针对的均为非智驾版车型,也就是常说的老款。

今年2月,比亚迪发布“天神之眼”高阶智驾系统,并同步上市了21款新车,宣布智驾平权,主打一个“加量不加价”,将智驾系统价格拉低10万元价格带,最低可至7万元左右。

那些未搭载智驾版本的老款车成为了清理的对象,被比亚迪以一口价的形式变相降价销售,加速淘汰非智驾车型,为新的搭载智驾的车型腾出市场。

这是车企常采用的销售策略,为打开新车销量空间牺牲老款,只是苦了那些刚买比亚迪不久的车主们。

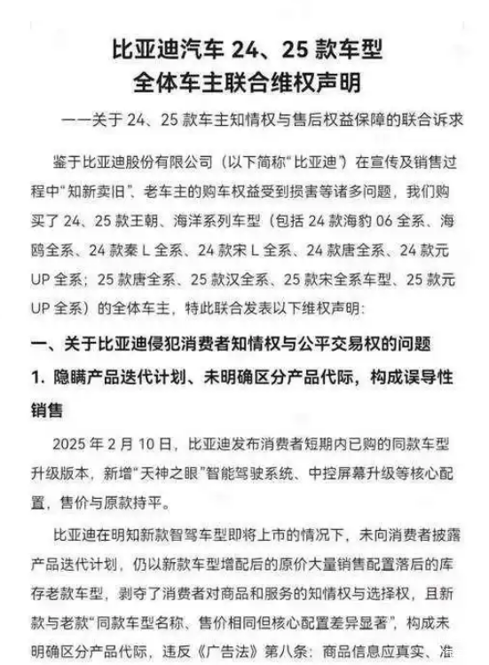
今年“3.15”期间,不少买了比亚迪非智驾版车型的车主发起了集体维权,指责比亚迪“知新卖旧”,在宣传和销售过程中隐瞒产品迭代计划,未明确区分产品代际,构成误导性销售,导致车主购买后发现,同款新车搭载了智驾系统,但价格却未相应上涨。


并且,由于改款原因,同款车型无法通过官方渠道升级至新配置,使得购买不久的新车瞬间变成老款,在二手车市场价格大幅缩水,一个月内相关二手车的估值下降20%左右。

众多购买了老款车的车主们进行联合维权,要求比亚迪正视问题,承担企业责任,采取诸如公开致歉,提供相应补偿等措施。

由于该事件涉及了众多车主,一度让比亚迪在“3.15”期间的投诉量居高不下。不过,截至目前,小白车话未能在公开渠道查询到比亚迪官方对此事有任何回应。


相较2月份买车的车主,2024年末买比亚迪的车主或许更加郁闷,既没赶上搭载智驾版本的新车,也没有赶上比亚迪2025年开年的第一波降价优惠活动。

据相关媒体报道,进入2025年1月份后,比亚迪宣布对旗下宋Pro DM、比亚迪海狮05 DM、比亚迪秦PLUS EV等车型进行限时优惠,以及提供高额置换补贴、车险赠送等措施。

其中,秦PLUS EV荣耀版限时优惠1万元,起售价降至9.98万;第二代宋Pro DM-i同样优惠超1万元,起售价也降至9.98万;购买比亚迪唐系列的消费者不仅可以享受“0首付、0利息、0月供”金融福利,还限时获赠最高5000元的车险。


这一波优惠下来,让比亚迪2025年实现了开门红。数据显示,今年1月,比亚迪乘用车销量为29.64万辆,同比增长47.47%,比2024年同期的销量同比增速高出约13个百分点。

然而,今年3月,比亚迪乘用车的销量增速明显慢了下来。根据比亚迪公布产销数据,2025年3月乘用车销量为37.14万辆,同比增长23.14%。而2024年3月的销量为30.16万辆,同比增长46.34%。

换而言之,今年3月的同比销量增速与去年同期相比慢了一半。

据多家媒体报道,比亚迪董事长兼总裁王传福在3月25日举行的公司业绩会上透露,比亚迪2025年全年的销量目标是550万辆,比去年全年427万辆的销量增长30%。

-END-

创作不易,感谢点赞 关注 收藏

点击展开剩下0%
打开汽车之家App 阅读体验更佳
本内容来自汽车之家创作者,不代表汽车之家的观点和立场。
举报/纠错
打开汽车之家App 查看全部评论
精彩视频
相关阅读
数据加载中...
发条有爱评论~
评论
点赞
收藏
分享
2026-04-17 19:47:29
2026/4/17 19:47:29