文章详情
去App查看

小米退车风波再调查:是虚假宣传还是虚假维权?

□大河报·豫视频记者 祁驿

小米SU7 Ultra车主因4.2万元选装件“碳纤维双风道前舱盖”功能与宣传不符,联合发起退车维权的事件还在发酵。记者深入调查发现,事件背后既有消费者对产品功能的质疑,也暗含对维权动机的争议,而法律专家则指出,若小米存在虚假宣传,车主维权或有法律依据。

集体要求退车:从“赛道黑科技”到“最贵装饰”

“花4.2万买了个‘空气导流’!”B站up主@汤姆的混乱空间表示,其购买的 小米SU7 Ultra(图片 | 参数 | 询价),碳纤维表面开孔下方仅有两块塑料支架,与普通铝制机盖结构几乎一致,这让他很失望。

而首批小米SU7 Ultra车主实测显示,选装件既无法引导气流至刹车系统散热,也未产生宣传所称的“下压力提升”。

小米官方曾高调宣称该部件“完全复刻原型车空气动力学设计”,雷军更在3月直播中强调“内部结构改动”。然而,5月7日小米却在致歉声明改口称“主要满足造型需求”,仅提供“部分散热功能”,并将责任归咎于“信息表达不清晰”。

维权群内流传的一段测试视频显示,博主@高转青年-栗子(@ref)的测试视频中,鼓风机吹向格栅时,纸巾毫无反应,直观暴露了风道功能的缺失。

空气动力学专家指出,真正的风道设计需通过精密计算和风洞测试,例如保时捷911 GT3 RS通过车头扰流唇、主动格栅等组件实现下压力与散热平衡。而小米SU7 Ultra仅靠“挖孔”显然无法达到类似效果,除非重构整个车头结构。

不过,并非所有的车主都要求退车,福建首台挖孔版小米SU7 Ultra车主发微博表示,作为十多年资深米粉,看到雷军说过去1个月是创业最艰难时期,内心满是触动:“小米SU7 Ultra让我体验到科技魅力,也知道背后研发的不易,雷总和小米团队的坚韧大家有目共睹,艰难只是一时,相信小米会冲破困境,再创新高。”这位车主这样说道。

维权车主被质疑:“黄牛”“黑流量”争议四起

维权行动引发舆论两极分化。

部分网友质疑车主身份真实性:“戴口罩、用老款红米手机晒订单,像专业闹事团队!”一则热传截图显示,某维权视频中车主手持2018年发布的红米Note 5展示提车信息,被调侃“用古董机买豪车”。闲鱼平台更出现“SU7 Ultra提车画面租赁”服务,标价500元/小时,卖家称“可定制方向盘特写、开机画面”,小米粉丝怀疑,有 “黄牛带节奏”“友商恶意炒作” 或 “吃黑流量”。

“我们成了靶子,但真相不会说谎。”自称真实车主的博主@John呆伐在微博中亮出购车合同、支付凭证,车主@RaphaelRun和@小宇学长浪迹王环宇也晒出了定车界面。

“一直以来我信任、认可小米的产品,才会在第一时间小订Ultra,参加品鉴会:然后大定,然后满心期待。但这样的结果,我接受不了,我们都接受不了。特别是官方回应,一边承认问题,一边又把责任抛给消费者,“虽然我们没说清楚,但你们理解也不好”。20000积分更是笑话。改配也不可能。”@John呆伐说,“我们真的是真实的普通消费者,不是商战工具。”

截至记者发稿,并未发现质疑车主的任何一方提供明确证据,也未见小米对车主真实身份进行确认或否认。

两大法律问题:虚假宣传谁认定?定金到底能不能退?

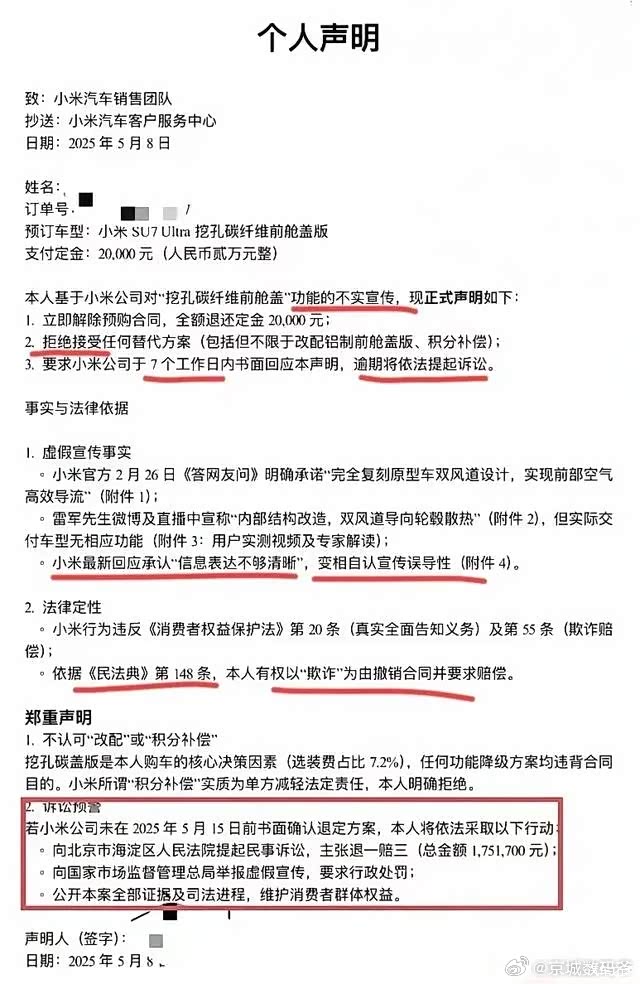
“这不是补偿问题,是欺诈定性!”河南泽槿律师事务所主任付建指出,若证实小米明知功能缺失仍宣传性能提升,则构成《消费者权益保护法》第五十五条规定的欺诈行为,车主可主张“退一赔三”。但对于“表达不清晰”与“故意误导”的界限,法律界存在分歧。”付建强调,维权成功需法院结合双方证据判定,例如宣传截图、测试视频、第三方检测报告等。

付建分析:“关键在于原型车与量产车差异是否故意隐瞒。小米2月发布的原型车风道实拍图,与量产车结构明显不同,这可能成为关键证据。”

也有律师认为,《中华人民共和国反不正当竞争法》第八条和《中华人民共和国广告法》第二十八条、《中华人民共和国消费者权益保护法》第二十条规定,“经营者在商品的性能、功能、质量、规格等信息或者是商品本身服务有关的,一些许诺等信息与实际情况不相符的就构成虚假宣传。”而本案中,小米SU7 Ultra的机盖结构导流风道等,实际情况与宣传存在很大出入,确实构成了一个虚假宣传。

值得注意的是,维权车主普遍选择“解除预购合同、退还定金”而非“退一赔三”。付建解释:“未交付车辆不存在完整车款退还,但2万元定金应当返还。若进入诉讼阶段,举证责任将倒逼车企公开技术细节。”

目前,已有车主委托律师发起维权。维权联盟成员透露,团队正在整理证据,计划向市场监管部门投诉并提起民事诉讼。

谁的至暗时刻:雷军的?还是智能汽车的?

此次事件折射出新势力车企“重营销、轻技术”的行业通病。传统豪华品牌如保时捷会建立用户权益尊重机制,而小米仍带着“手机OTA思维”造车,导致高端体验与营销承诺严重脱节。

“造车不仅是技术比拼,更是用户信任的积累。”汽车行业分析师孙先生表示,小米若想在高端市场立足,需在产品真实性能、供应链管理、危机公关等方面作出根本性调整。“堆料营销” 策略在手机领域可行,但在涉及安全与性能的汽车行业,可能成为信任崩塌的导火索。

值得注意的是,这已是小米SU7 Ultra三个月内第二次陷入舆论危机。今年3月,该车型曾因高速爆燃事故导致3人遇难,引发公众对电池安全性的质疑。叠加此次碳纤维争议,小米汽车的品牌信任已跌至冰点。

5月10日,小米集团创始人雷军首次公开回应风波,坦言“过去一个多月是创办小米以来最艰难的时期”,并透露曾因情绪低落取消会议及社交媒体互动。

事件引发产业链连锁反应。莲花汽车官方账号发布风洞测试视频,配文“真风道,真下压力”,被指暗讽小米;奇瑞董事长尹同跃在行业论坛发声:“成立6年的企业造车,我们看不懂!”

截至发稿,维权车主与小米汽车的拉锯仍在继续。法律诉讼、监管介入、舆论监督的多重压力下,小米能否拿出更有诚意的解决方案?行业观察人士认为,这场风波将成中国新能源汽车营销的分水岭——脱离产品力的流量逻辑,终将被现实击穿。

点击展开剩下0%
打开汽车之家App 阅读体验更佳
本内容来自汽车之家创作者,不代表汽车之家的观点和立场。
举报/纠错
打开汽车之家App 查看全部评论
精彩视频
相关阅读
数据加载中...
发条有爱评论~
评论
点赞
收藏
分享
2026-04-17 20:42:49
2026/4/17 20:42:49