文章详情
去App查看

中汽协对汽车价格战急踩刹车,工业和信息化部表态反对恶性内卷

□大河报·豫视频记者 祁驿

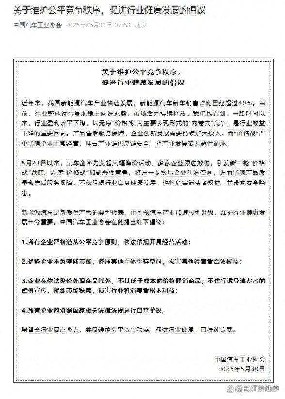
中国汽车工业协会与工业和信息化部在端午节当天同步出手,剑指席卷行业的无序“价格战”。中汽协率先发布《关于维护公平竞争秩序、促进行业健康发展的倡议》,工业和信息化部相关负责人随即表态,完全赞同并支持协会倡议,直言“‘价格战’没有赢家,更没有未来”,将立即采取监管措施重拳整治恶性竞争。


这场始于5月23日的风暴迅速扩散,某头部车企的大幅降价,如同投入市场的深水炸弹,起售价直接拉低至5.58万元。连锁反应立现,多家车企被迫跟进,恐慌情绪蔓延。港股、A股汽车板块应声重挫,单日跌幅普遍超5%。中汽协在今日紧急发布的《倡议》中,将此类行为定性为“内卷式”竞争的典型表现,并揭示其正是行业整体效益下滑的关键推手。


协会数据显示,尽管新能源汽车作为新质生产力的代表高歌猛进,新车销售占比成功突破40%,市场活力持续释放,但行业整体盈利水平却不升反降。这份反差指向了问题的核心——价格战凶猛打压了企业利润空间,直接削弱了企业在产品售后服务保障和创新投入上的能力。《倡议》严正警告,无序竞争不仅破坏企业正常经营,还将冲击整个产业链供应链的稳定,恐引发系统性风险,长远更会损害消费者权益并埋下安全隐患。

面对困局,中汽协提出四项硬核倡议:一、所有企业严守公平竞争底线,依法依规经营;二、头部企业不得为抢占市场挤压对手生存空间;三、除合规促销外,严禁低于成本倾销及诱导性虚假宣传;四、各企业需对照相关法规自查整改。协会疾呼全行业同心协力,维护健康生态。

同日,工业和信息化部相关负责人明确回应,高度认同协会判断,称车企间“价格战”已严重冲击正常生产秩序,威胁行业可持续发展根基。“内卷式竞争恶果已显。”该负责人强调,“它侵蚀企业研发投入,拉低产品性能和售后水平,甚至埋下安全炸弹,最终必然挫伤整个产业的生命力。”工业和信息化部宣布将铁腕治理:推动产业结构优化调整、加强整车产品一致性抽查(严防降质降价)、配合强力反不正当竞争执法并实施必要监管措施,全力捍卫公平有序市场,切实守护消费者核心利益。

乱象根源何在?专家与消费者现身说法。行业分析指出,本轮价格战爆发,深层原因是市场过度竞争与企业创新能力不足的叠加。工业和信息化部相关负责人一针见血:当此新能源转型关键期,车企应坚守“守正创新、质量第一”,而非沉溺价格厮杀。“技术创新降本提质,用心做好服务,才是品牌长久之道。”该负责人呼吁道。

事实上,无论是吉利集团董事长李书福,还是长安汽车董事长朱华荣均认为,大幅让利虽短期提振销量,但利润腰斩已迫使其压缩成本,研发投入首当其冲。更严重的是,冲击波沿产业链扩散:零部件供应商被迫压价,质量风险悄然上升;经销商利润微薄,服务质量恐难保障。

价格战真的能拉动销量吗?事实并非如此。

不久前,乘联分会发布的《2025年4月份全国乘用车市场分析》显示,4月仅有14款车型降价,较去年4月的41款和2023年4月的19款数量大幅下降,体现了降价潮明显降温。但从销量终端来看,4月全国乘用车市场零售175.5万辆,同比增长14.5%。

另据乘联分会秘书长崔东树统计,今年1~4月常规燃油车降价16款,较同期减少13款;混合动力燃油车降价3款,较同期减少3款;插混车降价13款,较同期减少11款;增程式车型降价5款,较同期减少5款;纯电动车型降价28款,较同期减少24款。而今年前四个月,车市累计销量约为687.2万辆,同比增长7.9%。


不少汽车销售人员告诉大河报·豫视频记者,一味的价格战,反而让消费者持币待购,担心自己被车企“价格背刺”。“现在客户买车,国家补贴他们都不认为是优惠了,必须在国补之上再优惠,否则就说我们是黑心。”一家别克4S店的销售负责人说,经过国家补贴和一口价之后,他们的车降价了几万元,“但客户默认国家补贴是自己应得的,不能算优惠了”。这位负责人认为,过度的价格战,已经造成了消费者的“脱敏”,反而不利于车市的正常销售。

消费者也认为一轮又一轮的价格战在伤害自己的利益,郑州车主王先生对此深有体会:“我五月初刚提的车,不到半月官降两万多,妥妥的‘韭菜’!更担心的是,听说后续保养要缩水,车企都没利润了,服务能好到哪去?”同城消费者李女士忧心忡忡:“价格波动太大,根本不敢买。朋友提醒低价车可能偷工减料有隐患,这便宜真的不敢占。”他们的担忧印证了监管层的判断:失控竞争最终买单的是普通民众。


整治风暴能否终结内卷,重塑行业未来?监管部门的雷霆行动目标明确:中汽协的自查要求旨在引导企业回归理性;工信部的组合拳则从结构上发力——产品抽查堵住降质后门,反垄断执法打压市场霸凌。多位观察家认为,此轮整治将加速行业洗牌,资源将向真正的创新者集聚。头部车企如能转向技术降本(如提升电池效能或优化智造流程),既能保证性价比又不牺牲品质,方能引领新局。

未来已至,新能源汽车作为国家新质生产力的标杆,其健康发展关系重大国家战略。工业和信息化部重申,高质量发展是唯一正途,企业必须扛起社会责任,铸就可持续品牌。随着整治重锤落地,消费者有望迎来更可靠的产品与更安心的服务,行业亦将挣脱恶性循环,迈向良性竞合新阶段。

点击展开剩下0%
打开汽车之家App 阅读体验更佳
本内容来自汽车之家创作者,不代表汽车之家的观点和立场。
举报/纠错
打开汽车之家App 查看全部评论
相关阅读
数据加载中...
发条有爱评论~
评论
点赞
收藏
分享
2026-01-04 08:28:49
2026/1/4 08:28:49