文章详情
去App查看

是车也是船!捷途纵横G700配三把锁+水下推进器,哪款值得买?

C类驾照也能开船了?是的,你没有看错!就在昨晚,捷途品牌带来了全新纵横序列旗下新车——纵横G700,它也是全球首个横渡长江的硬派SUV。

与仰望U8的应急浮水不同的是, 捷途纵横G700(图片 | 参数 | 询价)是航行,车尾带了两个涡轮推进器,可航行60分钟。再加上三把锁+低速四驱,妥妥的“逢山开路、遇水趟河”。

需要注意的是,能水中航行的至尊航行版,目前还未正式发售,目前只有能在陆地上开的版本可以买。可即便如此,前后双叉臂悬架、标配三把锁,以及最小离地间隙230mm、最大涉水深度970mm的越野通过性能,也让诸多消费者眼馋,那么车系7款配置该如何选择?今天,出行局就结合配置表给大家拆解一下。


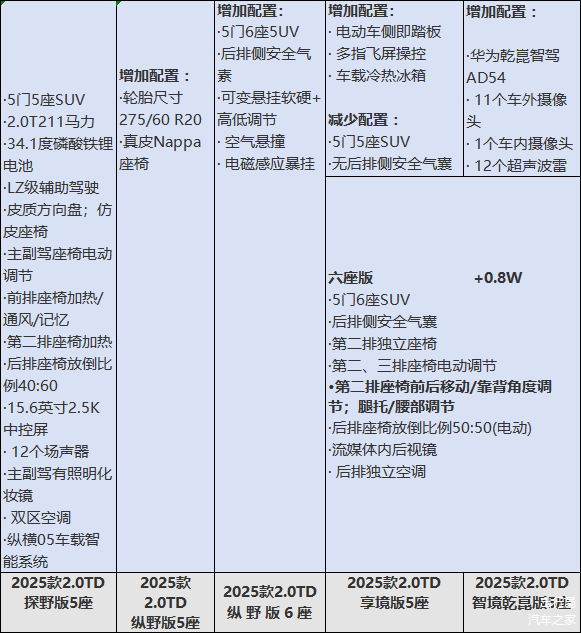
捷途纵横G700车系目前在售的有探野版、纵横版、纵野版、享境版四个配置,其中探野版只有5座,而其余三个配置版本都有六座可选。但有趣的是,纵野版的五座和六座车型还存在配置上的差异,定价也差了3万,这一点后面详细介绍,下面我们挨个配置进行解读。

先来看探野版,作为入门版本车型,基础配置不差。整车采用非承载式车身,前后悬挂都是偏高级的双叉臂式悬架;前后桥都带差速锁,四驱系统带中央锁止功能,再加上前面提到越野性能,算得上是一个“硬汉”。另外,再加上前排隔音玻璃、前排座椅通风加热、记忆、腰托迎宾,以及副驾腿托等,也提供了一定的舒适性保障。

智能化配置上,捷途纵横G700标配高通骁龙8255芯片,34英寸的远端屏和15.6寸中控屏。但在辅助驾驶上仅支持基础的车道保持+自适应巡航等功能;综合来看,入门版车型已经能满足日常用车所需,但放眼30万级同价位市场,其舒适性配置和智能化配置略显寒碜。


再来看五座纵野版,指导价贵了2万元,配置提升并没有多明显,主要集中在座椅部分,增加了二排的通风、按摩功能,以及车载空气净化器、香氛等装置。另外,这一配置版本还用上了全车隐私/隔音玻璃,20寸的轮毂+Nappa真皮座椅+18喇叭莱斯康音响(权益)等;六座纵野版价格比五座版贵了3万元,除了座椅布局不一样外,多了后排大彩电(17.3英寸吸顶屏)、猎鹰500辅助驾驶系统,以及空悬+CDC。

五座享境版的配置水准跟六座纵野版差距不大,价格相差5000元,配置上多出主驾膝部气囊、车侧电动脚踏板、车内生物监测系统、方向盘记忆、车载冰箱。但舒适性配置却不及六座纵野版,后排座椅功能缺乏。


六座享境版的后排座椅功能就齐全了许多,但对比六座纵野版贵了1.3万元。这一差价体现在主驾膝部气囊、电动方向盘调节、方向盘记忆、车载冰箱等方面。

再来看顶配乾崑版车型,对比前面三个配置版本,其最大的特点就是华为ADS 4 Max辅助驾驶系统,有192线程激光雷达和辅助驾驶小蓝灯。而其他配置方面,整体配置水准跟享境版没什么区别,也就是说这一套华为辅助驾驶系统的加入,车价直接贵了3万元;六座版指导价贵了8000元,配置上多了后排侧气囊和一个8.88英寸后排多媒体控制屏幕,后排独立空调。


总的来说,就基础硬件配置来讲,入门版车型也可以考虑,不好的点就是空悬+CDC不支持选装,如果单纯是去越野,就可以考虑此版本。纵野版车型的配置划分,放在整个车系中有点不合理,但也能理解,五座版就是为越野爱好者准备,而六座版则是为家用消费者。

相比之下,享境版是我们比较推荐的配置版本,因为除了新增有辅助驾驶系统外,更关键的是CDC+空悬功能,有了空悬,捷途纵横G700最大涉水深度可达970mm,最大离地间隙320mm,通过性更好。另外,如后排17.3英寸吸顶屏、车载冰箱、座椅按摩/加热,以及全车隔音/隐私玻璃等,提升了整车舒适性。至于乾崑版,价格稍贵,如果真想体验华为辅助驾驶,选择鸿蒙智行品牌岂不是更好?



点击展开剩下0%
打开汽车之家App 阅读体验更佳
本内容来自汽车之家创作者,不代表汽车之家的观点和立场。
举报/纠错
打开汽车之家App 查看全部评论
精彩视频
相关阅读
数据加载中...
发条有爱评论~
评论
点赞
收藏
分享
2026-03-28 13:11:13
2026/3/28 13:11:13