文章详情
去App查看

奔驰召回“锁电”引不满,车主应该如何维权?

“刚做完奔驰的电池管理升级,出现锁电20%,续航里程减少80至100公里”。2025年7月以来,多位北京奔驰车主向媒体反映,在接受厂家召回并升级电池管理系统后,车辆出现续航锐减、充电功率下降等问题,质疑奔驰以“安全升级”之名损害消费者权益。那么,这到底是怎么回事呢?

事情经过

一位浙江车主通过网络平台发文表示,2025年7月27日收到北京奔驰的电池管理升级通知,完成升级后,就出现了车辆续航里程下降的情况,充电时无法达到原定续航里程。他多次拨打奔驰客服电话并反馈至经销商,但问题仍未解决。该车主表示,奔驰在未征得同意的情况下,以“召回”名义对车辆进行强制锁定操作,导致电池性能受限。该车主要求奔驰恢复车辆原充电续航、赔偿损失并公开道歉,同时更换存在安全隐患的电池。

无独有偶,广东深圳车主何先生在某投诉平台上表示,自2025年9月27日车辆被召回后,电池被“锁电”20%,续航里程减少80至100公里,充电功率也明显降低。何先生认为,厂家以召回之名行“锁电锁功率”之实,完全漠视消费者权益。

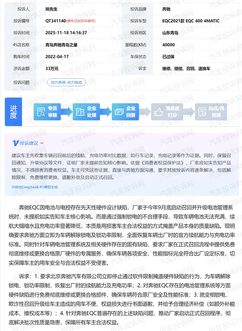
山东青岛车主姚先生则指出,奔驰厂家于今年9月底启动召回并升级电池管理系统时,未提前如实告知车主核心影响。而是通过强制锁电的不合理手段,导致车辆电池无法充满、续航大幅缩水且充电功率显著降低,本质是用损害车主合法权益的方式掩盖产品本身的质量缺陷。

因电池隐患,奔驰召回1.3万辆EQC

据国家市场监督管理总局公告,2025年6月13日,北京奔驰汽车有限公司备案召回计划(召回编号S2025M0092I):自2025年9月27日起,召回2018年11月30日至2022年9月17日生产的部分国产 EQC(图片 | 参数 | 询价)汽车,共计13447辆。召回原因为“电池管理系统软件设计缺陷,高压电池在极端情况下可能热失控,导致车辆起火”。奔驰官方称,将为召回车辆免费升级电池管理系统软件,以消除安全隐患。

此次奔驰EQC车主们所遇到的“电池管理升级”,正是这次召回后奔驰厂家方案的执行。就目前网络上的反馈来看,车主们对奔驰厂家的召回方案存在着一些质疑。那么问题来了,就目前的情况,有车主提出的恢复车辆原充电续航、赔偿损失并公开道歉,同时更换电池的诉求,能得到法律方面的支持吗?

律驰驾道观点

奔驰“锁电”维权案:争议焦点与法律分析

近期,北京奔驰因电池管理系统缺陷召回部分EQC车型,随后多位车主反映车辆在完成召回升级后出现续航里程显著下降、充电功率降低等“锁电”现象,引发广泛争议。车主指责奔驰以“安全升级”为名变相限制车辆性能,损害消费者权益,而厂家则坚称召回旨在消除安全隐患。本案核心争议主要集中在召回方案的合理性、厂家的告知义务履行情况、“锁电”行为是否构成违约或侵权,以及车主提出的赔偿损失等诉求是否具备法律依据等方面。下文将围绕上述焦点展开具体分析。

焦点一:“安全升级”与“性能限制”的界限与告知义务

争议核心在于奔驰实施的电池管理软件升级,本质上是否属于为消除安全隐患而采取的必要技术措施,还是在未充分告知车主的情况下单方面限制车辆性能,变相降低产品使用价值。

《消费者权益保护法》第八条、第九条规定,消费者享有知情权和自主选择权。召回公告中虽提及“升级电池管理系统软件”,但未明确说明升级后可能导致续航与充电性能下降。如果厂家在实施召回前未向车主充分说明升级可能带来的负面影响,则涉嫌侵犯车主的知情权与选择权。此外,若“锁电”行为超出解决安全隐患所必需的技术限度,例如通过过度限制电池可用容量来掩盖电池本身的质量缺陷,则该做法可能被认定为不合理地缩减产品功能,涉嫌违反《产品质量法》第二十六条关于产品应具备其应当具备的使用性能的规定。

焦点二:“锁电”行为的法律性质认定——违约与侵权视角

车主质疑奔驰以“召回修复”之名,行“锁电降级”之实。准确界定该行为的法律性质,是选择维权路径与主张相应权利的基础。综合分析,其行为涉嫌构成对车主合法权益的侵害,具体体现在违约与侵权两个层面。

构成违约的分析

车辆的产品说明书、官方宣传资料及随车文件中载明的续航里程、充电性能等参数,构成对产品性能的明确承诺,是车辆买卖合同的重要组成部分。召回升级后,车辆性能出现永久性、显著地降低,且低于购买时的承诺与消费者的合理预期,实质上构成了对合同核心内容的单方面变更与减损,涉嫌违约。

构成侵权的分析

侵害财产权:车辆为车主合法财产。未经车主明确同意,通过技术手段永久性降低其核心性能与市场价值,直接损害了车主的财产权益。

侵害知情权与选择权:此为本案中该行为的关键瑕疵。若在实施可能严重减损产品性能的召回措施前,未以清晰、无误导的方式向车主充分告知后果,实质上是剥夺了车主在知情基础上作出自主选择的权利,违反了《消费者权益保护法》第八条、第九条的规定。

因此,“锁电”行为在法律上可能被定性为在未充分履行告知义务的前提下,实施的单方违约行为,并同时侵害了消费者的知情权、选择权及财产权。这一定性,为车主后续主张赔偿损失等诉求提供了明确的法律基础。

焦点三:车主诉求的法律依据与实现路径

车主提出的“恢复车辆原性能、赔偿损失、公开道歉乃至更换电池”等诉求,能否获得法律支持,取决于事实认定与法律适用。

赔偿损失:基于前述“违约”与“侵权”的性质认定,车主可根据民法典第五百七十七条(违约责任)或第一千一百六十五条(侵权责任),主张相应责任。

恢复原状:此诉求(即解除软件限制、恢复原有性能)在技术上虽有可能,但因涉及重新引入已被厂家及监管部门认定为存在安全风险的系统状态,在实践中几乎不可能获得法院支持或被厂家主动执行。维权重点应围绕经济损失的补偿,而非技术状态的复原。

更换电池:此诉求的实现门槛较高。车主需证明现有电池存在产品质量法第四十六条所指的“危及人身、财产安全的不合理的危险”,且该危险无法通过合理的、不损害核心性能的其他技术方案消除。若仅以性能下降为由主张更换,难以获得支持。

公开道歉:通常适用于经营者的行为侵害消费者人格尊严或造成严重精神损害的情形。若厂家的隐瞒与不当行为对车主群体造成广泛的精神困扰与信任贬损,可考虑主张,但其认定标准严格,实现难度高于经济赔偿诉求。

总结而言,本案的走向关键在于证据固定与技术鉴定。车主需系统收集召回通知、升级记录、性能下降的客观数据(如充电记录、续航日志)、与厂家及经销商的沟通记录等证据。必要时,可委托有资质的第三方鉴定机构对升级前后的车辆性能进行对比鉴定,以量化损失。

我是江苏无锡朱春昊律师,专注汽车法律纠纷。

点击展开剩下0%
打开汽车之家App 阅读体验更佳
本内容来自汽车之家创作者,不代表汽车之家的观点和立场。
举报/纠错
打开汽车之家App 查看全部评论
精彩视频
相关阅读
数据加载中...
发条有爱评论~
评论
点赞
收藏
分享
2026-02-14 19:10:32
2026/2/14 19:10:32