文章详情
去App查看

2026车市“开门黑”:谁将领涨,谁会被淘汰?

在经历车市“史上最冷收官月”之后,2025年国内车市迎来了两极分化和加速重构:自主品牌零售市场份额进一步飙升至65%,头部阵营地位稳固,合资品牌继续败退;造车新势力头部格局重塑,“零鸿米”替代“蔚小理”。


根据乘联分会发布的榜单,2025年狭义乘用车零售销量前十厂商与2024年相比变化甚微,1-9名依然是比亚迪、吉利、一汽-大众、长安、奇瑞、上汽大众、上汽通用五菱、一汽丰田、广汽丰田,只有第10名由长城替换下特斯拉,这也是长城时隔一年之后再次杀入前十榜单。

在车市向增量竞争转向存量博弈的关键阶段,技术创新和体系能力成为驱动企业价值重塑的重要引擎,也由此引导竞争格局完成新一轮重塑,而2025年正是这一关键节点,一些头部企业虽然排名次序变化不大,但一些数据却暗含玄机。

比亚迪内销转出口,新势力格局巨变

从各厂家2025年的综合表现来看,自主头部稳中有升,德日美三个派系的主流合资品牌集体退坡,造车新势力格局更是发生巨变。

前十企业中最耀眼的莫过于吉利,其以超302万辆的销量超额完成年度目标,实现39%的增幅,比2024年足足增加84.8万辆,创下历史新高。其中,银河品牌以销量124万辆、增长150%成为最大功臣;吉利新能源销量也同比增长90%至168.78万辆,这令吉利新能源渗透率提至45%。


值得一提的是,吉利的此番高增长主要得益于在国内市场的增量。乘联分会数据显示,其狭义乘用车零售销量同比增长46.9%,市场份额也由上一年度的7.7%一举提升至11.0%,是前十厂商中增量最大的企业。

比亚迪以累计销售460.24万辆、同比增长7.73%的战绩连续四年蝉联国内销冠,其中纯电销量225.67万辆,首次超越特斯拉坐上全球头把交椅。但从狭义乘用车零售销量来看,比亚迪出现6.3%的下滑,市场份额也从2024年度的16.2%减至14.7%,这说明比亚迪在国内市场的发展按下暂停键,2025年的增长主要靠海外市场驱动,其海外销量同比暴增145%至104.96万辆正好反映了这一点。

长城汽车累计销售新车132.37万辆‌,同比增长7.33%,创下历史新高。其在国内市场的增量同样可观,狭义乘用车零售同比增长6.5%,取代特斯拉中国排在榜单第十位。


分析长城的销量构成,哈弗品牌依然是其核心支柱,全球销售75.86万辆,占总销量的57.31%;魏牌是增长最快的品牌,同比增幅达86.29%,2025年销量突破10万辆;欧拉是其中的“异类”,自2021年爆发“芯片门”之后销量逐年下滑,2025年再跌23.68%,全年销量不到5万辆,成为长城唯一下滑的品牌。

南北大众虽然在国内狭义乘用车零售排行榜上的席位依旧,但销量和份额却出现不小的滑坡。排在第三位的一汽-大众销量出现4.8%的跌幅,市场份额由2024年的7.0%减至6.4%。排名第六的上汽大众跌势更猛,跌幅高达11.4%,市场份额缩水0.7个百分点至4.5%。

南北大众销量下滑是多重因素共同作用的结果,最主要的原因在于国内燃油车基本盘加速萎缩,市场进入新能源主导的新阶段,而两个大众在纯电和插混领域的布局相对缓慢,因此整体销量萎靡不振。

与南北大众形成对比的是,两个丰田却在新能源引起的汽车行业深度变革期表现出极强的韧性。得益于多款定位精准的新能源车型,一汽丰田和广汽丰田分别取得了0.7%和0.3%的增长,以80.4万辆和77.3万辆的零售量继续排在第八和第九位,令丰田止住了此前在华销量下滑的势头,重回增长轨道。值得一提的是,丰田一家的销量比日产、本田两家之和还高,是日系阵营当之无愧的中流砥柱。

变化较大的还有造车新势力的排序。零跑以59.66万辆的销量成为新势力之首,紧接其后的是鸿蒙智行,销量达58.91万辆。小鹏和小米仅以1.78万辆的差距分列第三、第四位,理想则是新势力前十中唯一销量下滑的车企,跌幅高达18.8%,销量堪堪站上40万辆的台阶。


从新势力的座次变化来看,“蔚小理”领航时代已经结束,“零鸿米”或具备强大的体系化能力、生态整合能力,或有着突出的技术创新能力,在新势力中脱颖而出,成为新的领跑者。尽管小米的座次落后于小鹏,排在第四,但凭借其在消费电子领域构建的智能生态链及品牌号召力,发展前景看好。而一直以来擅长比拼技术、配置、价格和服务的“蔚小理”,则面临着技术、规模、管理模式降本增效的新一轮大考。

2026车市开门黑,综合淘汰赛将上演

2025年全国车市走势呈现两头低中间高的“倒U型”走势,12月份的寒潮延续到了今年1月。乘联分会数据显示,1月1日-11日,国内乘用车零售销量32.8万辆,同比下滑32%,环比暴跌42%;新能源汽车更是重灾区,零售量出现同比降38%、环比跌67%的断崖式下滑,创下多年同期历史最差记录。

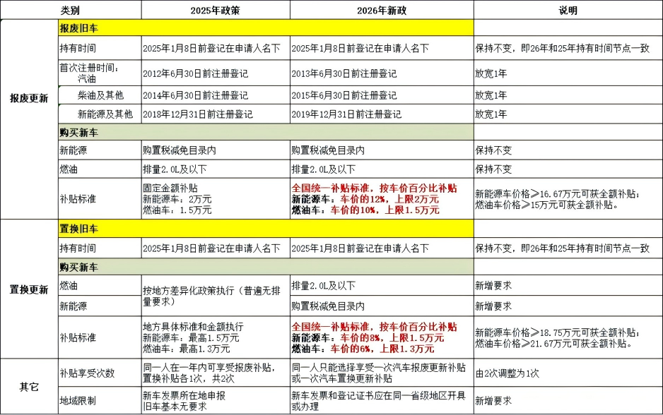
今年车市之所以“开门黑”,除了经济环境疲软的影响,还与新能源汽车系列新政有关。

从2026年1月起,新能源汽车购置税从全免转为减半征收,即按5%的税率征收,每辆新能源乘用车减税额不超过1.5万元,消费者购车意愿因此受到影响,即使多家主流车企推出购置税兜底方案,也难抵消买家心理落差。

另一方面,2026汽车“国补”细则也有很大的变化,告别过去三年的普惠式补贴,从“一刀切”的定额补贴改为与新车价格挂钩的比例补贴,置换一台汽车,新能源车价18.75万元以上、燃油车价15万元以上才能拿到全额补贴,这就导致低价车型补贴缩水,导致消费者产生观望情绪。

(图片来源网络,如侵删)


新能源汽车购置税新政和“国补”细则变化叠加,导致新能源汽车成为领跌的重灾区,订单环比暴跌60%-80%。目前有近20家车企降价自救,比如宝马25款车型最高官降30万元,特斯拉以零息、低息变相降价,凯迪拉克、起亚多款车型推出一口价,但消费者对价格战已经脱敏,观望情绪依然浓厚。

受此影响,2026年新能源新车销售压力相对更大,尤其是“国补”调整为按车价比例计算,低价新能源车承压更大,中高端车型则相对受惠。在这个前提下,预计部分主机厂将调整产品策略,向高端市场发起冲击。比亚迪、上汽大众、零跑、蔚来、小米、吉利、智界都已经或者即将推出“9系”旗舰车型,以此切入高端市场,一方面换取更丰厚的利润回报,另一方面通过品牌高端化提升产品溢价能力。


当车市从增量竞争转向存量博弈,汽车行业的竞争逻辑也从价格内卷转向价值竞争。头部企业的增长将不再依赖单纯的价格战,而是比拼同一价位的产品能否提供更扎实的技术、更越级的配置和更智能的互动体验。主机厂之间不仅比拼产销规模,还要比拼体系化运营和成本控制能力,更要在品牌价值塑造和用户运营能力上展开博弈。

按照当下的竞争态势,2026年自主品牌有望加速蚕食份额,掌握市场话语权;合资品牌继续式微,从规则的制定者沦为追随者;造车新势力的竞争格局则将继续分化,而且分化的速度、维度和残酷程度都将远胜以往,一场关于生存、技术、生态体系和商业模式的综合淘汰赛将就此上演。


点击展开剩下0%
打开汽车之家App 阅读体验更佳
本内容来自汽车之家创作者,不代表汽车之家的观点和立场。
举报/纠错
打开汽车之家App 查看全部评论
相关阅读
数据加载中...
发条有爱评论~
评论
点赞
收藏
分享
2026-03-10 18:59:49
2026/3/10 19:17:50