文章详情
去App查看

国内合资汽车品牌中,销量唯一增长的丰田,在经历一场危机?

在刚刚过去的2025年,丰田汽车在国内的销量成绩非常亮眼。全年累计销量突破178万辆,同比增长0.23%。

看到这可能有人会有疑问了,增长了0.23怎么会是非常亮眼?关于这个问题答案很简单,那就是在2025年国内其他的合资汽车品牌,同比都是呈下降趋势的,而丰田是2025年唯一一家在国内市场实现销量增长的外资跨国汽车集团。

具体的销量数据,一汽丰田2025全年销量80.4万辆,广汽丰田2025年全年销量77.3万辆,其余销量为雷克萨斯以及丰田进口车型。一汽丰田和广汽丰田这两家丰田在国内的合资车企,2025年销量均进入到了汽车厂商销量榜的前10名,一汽丰田位列第7广汽丰田第8名。

客观的讲,在新能源车大潮的冲击下,作为传统的汽车品牌,丰田在国内的销量能够保持增长已经是实属不易了。作为对比,大众品牌2025年在国内的销量虽然远高于丰田,累计销量接近270万辆,不过同比却下降了8%。

虽然在销量上丰田在国内表现出来比较不错的势头,但与此同时受一系列因素的影响,导致丰田在国内的口碑也遭受了不小的质疑,换言之丰田目前在国内可能正经历一场危机,到底什么情况?

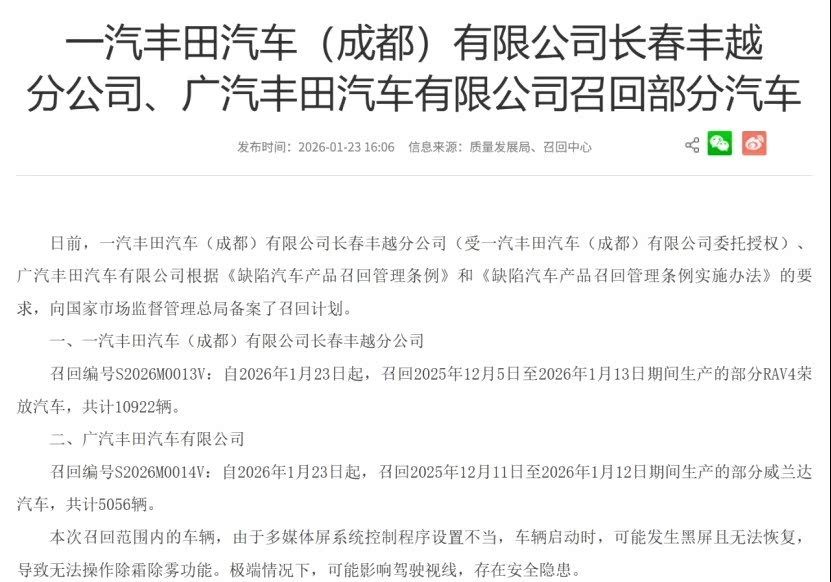
公开资料显示,1月23日一汽丰田汽车(成都)有限公司长春丰越分公司、广汽丰田汽车有限公司根据《缺陷汽车产品召回管理条例》和《缺陷汽车产品召回管理条例实施办法》相关要求,公开了召回计划。

其中一汽丰田召回2025年12月5日至2026年1月13日期间生产的部分 RAV4荣放(图片 | 参数 | 询价)车型,共计10922辆车;广汽丰田召回2025年12月11日至2026年1月12日期间生产的部分威兰达车型,共计5056辆。召回的原因是上述两款车型多媒体屏系统控制程序设置不当,导致车辆启动时可能会发生黑屏且无法恢复导致无法操作除霜除雾功能。在极端情况下可能影响驾驶员视线,存在安全隐患。

而就在去年12月,丰田就因全景监控系统操控程序设计不当,在国内召回将近10万辆汽车。在这些召回的车型涵盖的非常广,既包括一汽丰田的国产普拉多和广汽丰田的锋兰达和铂智4X,同时还有雷克萨斯和进口丰田的埃尔法、威尔法、皇冠以及丰田旗下的超豪华品牌世极汽车。

也就是说,在短短不到两个月的时间丰田在国内已经进行了两次大规模的召回。随着两次召回事件的发生,最近一段时间在汽车投诉平台上丰田的投诉量明显增多。这对于以可靠稳定性著称、被网友称为“一车传三代”的丰田品牌形象,或许是一个不小的负面影响。

版权声明:本文为车快评原创,转载请联系授权,未经允许严禁转载,且图文杜绝任何形式的抄袭盗用,否则将追究法律责任。文章部分图片来源网络,版权归原作者所有,如有使用到您的作品,请联系我们索取稿酬或者删除。


点击展开剩下0%
打开汽车之家App 阅读体验更佳
本内容来自汽车之家创作者,不代表汽车之家的观点和立场。
举报/纠错
打开汽车之家App 查看全部评论
精彩视频
相关阅读
数据加载中...
发条有爱评论~
评论
点赞
收藏
分享
2026-02-11 22:10:57
2026/2/11 22:10:57