文章详情
去App查看

东风本田英诗派:实力不输雅阁的Honda中高级轿车

EEO汽车
提起Honda的中高级轿车,消费者脑海中往往都会想到雅阁,而如今在雅阁之外多了一个新选择,它就是来自东风Honda的INSPIRE(以下简称:英诗派)。英诗派是一款有着29年深厚历史积淀的车型,前后历经五代车型演变,一直以来都作为Honda旗下的旗舰车型而存在,与雅阁出自同一平台,但从车型定位上,英诗派要比雅阁更高端,整体实力更为突出。

提起Honda的中高级轿车,消费者脑海中往往都会想到雅阁,而如今在雅阁之外多了一个新选择,它就是来自东风Honda的INSPIRE(以下简称:英诗派)。

英诗派是一款有着29年深厚历史积淀的车型,前后历经五代车型演变,一直以来都作为Honda旗下的旗舰车型而存在,与雅阁出自同一平台,但从车型定位上,英诗派要比雅阁更高端,整体实力更为突出。


即使是放眼国内整个中高级轿车市场,英诗派也具备十足的竞争力。2018年10月上市的英诗派是东风Honda“更科技、更时尚、更自如”全新品牌主张发布后的首款车型,消费群体瞄准崇尚年轻时尚运动的新精英人士。

英诗派拥有时尚运动的外观,搭载Honda SPORT TURBO以及SPORT HYBRID两套强劲的动力系统,并有Honda SENSING安全超感和Honda CONNECT智导互联等科技装备加持,全面满足新精英人士的用车需求。

 

英诗派:历史更迭下的时代新精英座驾

INSPIRE的英文释义是“鼓舞、启迪、激励、赋予灵感”,传达的均是正能量的含义,这一命名与车型本身遵循的“鼓舞人心”的设计理念相契合,意在鼓舞那些追求突破的年轻精英。

英诗派具有Honda纯正血统,历史底蕴深厚。其历史要追溯到1989年,历经五代车型的演变和传承,在外形、动力和科技配置等方面不断进化,将驾乘者的愉悦感和满足感作为优先考虑,是集先端技术、优越驾控体验和优质驾乘感受于一身的杰出之作。

历经29年的岁月“淬炼”,英诗派将靓丽的外观与优良的品质高度融合,既保留了良好的乘坐感、优秀的操控感和十足安全感,同时还用成熟、活力的动感气息彰显新时代精英的与众不同,赋予其更为自在、智能的驾驶体验,让时代精英享受高品质驾乘生活。

值得一提的是,英诗派与雅阁出自同一平台,两者在外观与内饰以及动力系统方面都拥有很多共同点。不过,两者所面对的消费群体和市场定位有所差异,英诗派是基于中国消费者不断升级的个性化需求,更加年轻、时尚、运动,而雅阁则更偏向商务风格。放眼国内整个中高级轿车市场,英诗派可谓一款让人眼前一亮的全新悍将。

在东风Honda目前的产品序列中,英诗派作为旗舰中高级座驾而存在,与CR-V、思域、XR-V等畅销车型一道,强化东风Honda“SUV+中级车+中高级车”的产品布局,以全新产品力推动品牌不断向上。


出自同平台但实力不输雅阁

同样是由Honda推出的中高级轿车,英诗派与雅阁之间有什么区别,孰强孰弱?这是消费者十分关心的一个问题。

英诗派推出两种不同动力配置的车型,分别是锐·T动与锐·混动,车身尺寸、外观内饰设计大体一样,区别在于设计的细节,例如锐·混动在车身多处有HYBRID专属身份标识。其中,英诗派锐·T动采用1.5T发动机与CVT变速器,最大功率143kW,最大扭矩260N·m。英诗派锐·混动车型搭载地球梦科技2.0L阿特金森循环发动机与全新第三代i-MMD双电机混合动力系统,发动机最大功率107kW、最大扭矩175N·m,驱动电机最大功率135kW、最大扭矩315N·m。

英诗派此种搭载两种动力系统的车型配置与雅阁基本相同。相同的平台决定了两者在发动机、变速器和底盘“三大件“上区别不大。底盘方面,两者均是前麦弗逊独立悬架与后多连杆独立悬架,变速器均为CVT和E-CVT。区别在于发动机,英诗派的1.5T发动机为高功率版,而雅阁1.5T发动机分为低功率版和高功率版两种,高功率版本与英诗派性能一致,但低功率版最大功率为130kW,最大扭矩为230N·m,性能偏弱。

这可以解释为什么雅阁的入门指导价仅为16.98万元,比英诗派的入门指导价18.28万元低,因为两者搭载的发动机不一样。而如果比较功率一致的1.5T高功率发动机,会发现英诗派起步价的18.28万元要优于雅阁1.5T发动机高功率版本的18.98万元。换言之,英诗派起步比雅阁高,而同等动力性能的车型英诗派则更便宜。不过,英诗派与雅阁的锐·混动车型动力方面没有区别。

值得一提的是,英诗派高配版车型的悬架可以进行软硬调节,这是雅阁所没有的。驾驶模式上英诗派高配版分为运动、舒适和普通三种,而雅阁高配版只有运动和ECO两种驾驶模式。从更强的发动机、更优的悬架调节以及更多的驾驶模式上都可以看出,英诗派是一款更注重运动和驾驶乐趣的车,这再次印证其时尚运动的产品定位。

在外观设计上,英诗派与雅阁都采用Honda家族式设计,这从前脸的镀铬装饰以及大灯组的样式可以看出来。车身侧面线条以及侧裙线条两者十分相似,就连车身尺寸两者也大同小异,宽度均为1862mm,轴距均为2830mm,但英诗派更长更高。两款车在外观设计上的不同,主要表现在前脸与尾部。

英诗派的前脸采用3D网格断面上下一分为二,前保险杠的熏黑色包围和更宽阔的雾灯区域,让其前脸看起来十分凌厉与运动。而雅阁前脸进气格栅采用大嘴式的梯形设计,比较中庸。在车辆尾部,英诗派尾灯采用L形设计,而雅阁尾灯是双C设计。不容易引起注意的细节是,英诗派全系配备主动闭合式进气格栅,而雅阁没有这一配置。另外,英诗派的顶棚采用激光焊接,实现了真正的“无缝衔接”。

INSPIRE

内饰设计上,英诗派与雅阁的相似度较大,包括车内布局和内饰材质以及工艺水准上两者几乎一样。在前后排乘坐空间方面,也因为轴距一致而没有明显的区别。不过正如外观方面的区别一样,在内饰上两款车也有各自特色。

以英诗派锐·混动顶配车型净越版与雅阁锐·混动顶配车型锐尊版两款车为例,英诗派售价为24.98万元,比雅阁的25.98万元低1万元,但配置方面多出“舒适、普通”两种驾驶模式、悬架软硬调节、主动闭合式进气格栅、感应后备箱、流光式转向灯、大灯延时关闭、车内氛围灯、雨量感应雨刷等更为贴心的配置,而雅阁仅比英诗派多出倒车车侧预警系统、HDMI接口、四窗玻璃一键升降。通过对比可以发现,英诗派锐·混动 净越版的性价比更高。


此外,英诗派与雅阁在智能化与驾驶辅助方面基本相同。智能化方面,均搭载Honda CONNECT智导互联,可以提供目的地、天气、新闻等信息服务。安全驾驶辅助方面都搭载了Honda SENSING安全超感,提供了360°全景影像系统、后视广角摄像系统、倒车雷达系统、后视动态提醒系统、盲点监测系统、碰撞缓解制动系统、车道偏移抑制系统、车道偏移预警、附带低速追随模式ACC、车道保持辅助系统、交通标识智能识别系统等配置。

整体而言,英诗派与雅阁构成了Honda布局在中国市场的中高级轿车“双车格局“,与大众家族的帕萨特和迈腾的双车布局类似。同平台的出身决定了二者在外观内饰设计以及三大件方面区别,但由于车型定位和所针对的消费群体不同,瞄准新精英人士的英诗派从内到外都比雅阁更偏重运动时尚风格,同时在细节的打磨上更为精细化,同等配置车型的性价比也更高。因此,论综合实力英诗派丝毫不逊于雅阁,反而是有很多超越之处。

 

锐·T动与锐·混动如何选?

英诗派共包括7款车型(每款车均有国V和国VI两种排放标准),其中锐·T动搭载1.5T发动机与CVT变速器,共有典雅版、精致版、精悦版和精耀版4款车型。而锐·混动搭载2.0L发动机与E-CVT变速器,共有静雅版、净尚版和净越版3款车型。英诗派的指导售价区间为18.28-24.98万元。

在这些车型当中消费者该如何做出选择?这取决于不同配置车型的性价比。在锐·T动4款车型中,全系搭载的配置如下表所示。这意味着即使是售价18.28万元的典雅版也可以享有这些配置,可谓相当具有诚意。

而多加一万元的精致版比典雅版增加了下表中的多个配置,相较之下精致版的性价比要高出不少。

 

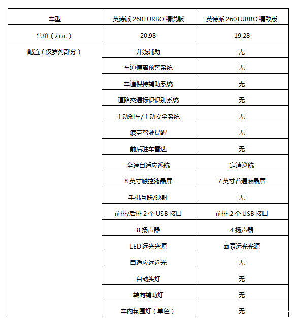
相比售价19.28万元的精致版,售价20.98万元的精悦版仅多出1.7万元,但是在配置上有质的飞跃,见下表。

最高配的精耀版,比精悦版贵1万元,但增加了几项更智能和贴心的配置。

 

通过以上对比可以看出,售价20.98万元的锐·T动精悦版拥有绝大部分高档配置,在4款车当中性价比相对较高。 根据同样的配置比对方法,在锐·混动3款车型当中,售价22.98万元的锐·混动净尚版的性价比较高。

需要指出的是,英诗派的锐·混动系列3款车型,入门级的净雅版售价在20.58万元,比锐·T动中性价比最高的精悦版贵4000元,但混动版的直接好处在于节油性更好,百公里油耗仅为4L。即使是起步的锐·混动净雅版,其也拥有车道偏离系统、车道保持辅助系统、道路交通标识识别、主动刹车系统、疲劳驾驶提示、全速自适应巡航等配置,可以说混动车型更注重智能驾驶辅助。

 

总体而言,英诗派的7款车型中,售价更高的锐·混动车型配置也相对更高,而锐·混动车型中净尚版性价比较高,而锐·T动车型中精悦版性价比较高,消费者可以根据自己的需要选择最合适自己的车型。


点击展开剩下0%
打开汽车之家App 阅读体验更佳
本内容来自汽车之家创作者,不代表汽车之家的观点和立场。
举报/纠错
打开汽车之家App 查看全部评论
精彩视频
相关阅读
数据加载中...
发条有爱评论~
评论
点赞
收藏
分享
2026-04-21 02:46:44
2026/4/21 02:46:43