文章详情
去App查看

纯电旗舰版来袭 腾势X纯电旗舰版购车手册

有着奔驰和比亚迪两者强强联手的资源共享,腾势再次为我们带来了惊艳的全新SUV—腾势X,整车与比亚迪唐共享技术,并通过奔驰知名设计师李一焕的设计理念进行重塑,就呈现出眼前这台有着传统厂家成熟技术的全新车型。

有着奔驰和比亚迪两者强强联手的资源共享,腾势再次为我们带来了惊艳的全新SUV— 腾势X(图片 | 参数 | 询价),整车与比亚迪唐共享技术,并通过奔驰知名设计师李一焕的设计理念进行重塑,就呈现出眼前这台有着传统厂家成熟技术的全新车型。

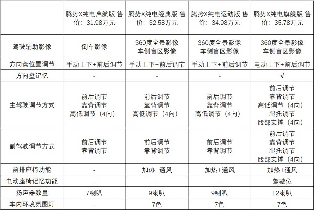
腾势X定位七座中型SUV,新车共有八款配置可选,售价区间为28.98-35.78万元;其中四款为PHEV插电混合车型,四款则为纯电动车型。由于本次选车前提是电动车,所以我们只对四款纯电版配置进行比较。


贵气十足的设计

在这个看脸的时代,大多数新车都是3分靠实力、7分靠颜值,一个能被大多数消费者认可的外观决定了这款车的好卖程度。近几年奔驰在设计领域表现尤为突出,在腾势X上我们也同样看到了奔驰那种充满“贵气”的设计风格,除了“奔驰设计”的英文铭牌等细节,设计师对于车身线条的雕琢则更加值得回味。



腾势X纯电版因为封闭式前脸的设计显得更为简洁,前后均采用贯穿式设计,平滑的线条搭配圆润的车身是其最显目的特征,大量哑光装饰条也比市面上常见的亮镀铬来的更加优雅低调。纯电旗舰版不仅配备了brembo卡钳和打孔刹车盘,更采用马牌265/40 R22的超大尺寸轮圈,轮圈样式为玫瑰金色花瓣造型,气场不输豪华品牌。



内饰独具豪华氛围

尽管腾势X在整车技术方面与比亚迪唐同源,但通过奔驰设计师的巧妙用心与细节点缀,腾势X在内饰上有了明显质感提升,堪比豪华品牌氛围。腾势X采用时下流行的环抱式座舱,视觉上拥有丰富的层次感,同时Styled by Mercedes-Benz标识也出现在车内,车门上的座椅调节按键与奔驰同款,目的是不是也跟奔驰一样,防止划伤车主的名表呢?涡轮扇叶造型的空调出风口也十分精致,将调节旋钮巧妙地设计在顶端,不仅美观操作起来也更加方便。


其次12.3英寸全液晶仪表和15.6英寸可旋转中控大屏科技感和档次感十足,内置的比亚迪DiLink智能车载系统有着堪比主流智能手机的丰富功能。内置的280万款安卓应用可以让你像玩手机一样竖屏操作,而当你无聊想来一把“吃鸡”的时候,也可以将屏幕横过来玩,完全就是手机的操作方式,十分便捷。


其实腾势X入门车型已经配备了很高的配置,纯电旗舰版更是搭载了360全景影像+盲区监测、方向盘电动调节+记忆、座椅通风+加热、手机无线充电、七色氛围灯以及PM2.5空气净化系统等丰富且全面的功能。此外,从车内大量皮质、木纹和哑光金属饰条的融入可以看出,腾势X的内饰设计确实十分用心。



空间直击中型SUV标杆

车身尺寸方面,腾势X的长宽高分别为4890mm×1950mm×1725mm,轴距更是达到了2820mm,在数据上全面超越了某日系品牌中型SUV标杆车型。除了宽敞的前后排空间表现和丰富的储物槽以外,腾势X的第三排也能获得足够的乘坐空间,同时你还可以将后两排座椅完全放平,进一步拓展后备箱空间,再加上全景天窗的点缀,整个车内的空间体验可圈可点。



5秒内俱乐部成员

腾势X纯电版采用了比亚迪的动力系统,其镍钴锰三元锂电池的容量达到82.8kWh。整车采用前后双电机布局,总功率达到360kW,最大扭矩也有660N·m,匹配固定齿比的单速变速箱,腾势X纯电旗舰版官方百公里加速仅需4.6秒,整车的NEDC续航里程为500km,同时还提供了能量回馈强度和转向助力模式等多种行车辅助调节,可以根据驾驶者的需求来选择不同的驾驶感受。


为何要选纯电旗舰版?

腾势X的配置表里提供了四款纯电版本的配置,虽然价格相差不多,但体现在配置与车辆实际表现方面上还是有着相当明显的差距,下面我们就通过对比的方式来看看四款配置哪款更值得入手。


其实腾势X四款配置在外观上差距很小,最大不同体现在轮圈尺寸和规格上,运动版和旗舰版采用22寸超大轮圈,而纯电旗舰版还采用了更高级的玫瑰金配色,外后视镜也有着满配功能,特别是后视镜加热在冬天的实用性更强。


内饰方面,纯电旗舰版更多更高级功能优势逐渐显现出来。除了驾驶辅助影像、前排加热通风、车内环境氛围灯这些只有启航版车型缺失以外,纯电旗舰版还拥有专属方向盘记忆和驾驶位座椅记忆等配置,当带着比较重要的朋友或客户坐车时,这些功能对于提升车内仪式感和高级感有着显著作用。而在主副驾和方向盘调节方式上,纯电旗舰版更完善的配置也自然有着更舒适的体验,值得一提的是,车内扬声器数量也达到了12个,播放音乐也会有更好的效果。


最关键部分自然还是与驾驶相关的,尽管最低配与最高配之间仅相差不到4万元,但性能差距却直接翻倍。纯电旗舰版拥有双电机四驱的完整体验,490Ps的强大性能与660N·m顷刻间释放出的惊人扭矩,这才是腾势X的最终状态,整体来看,2020款腾势X纯电旗舰版是最值得购买的配置。

总结 :腾势X是近几年中国新能源车市场的又一中高端产品力作,面对蔚来、理想等新势力品牌,腾势不仅有着比亚迪成熟的技术储备,更拥有奔驰作为背书,配合其强大的售后服务,对于消费者来说吸引力还是相当大的。而从产品方面来看,腾势X纯电旗舰版拥有气势十足的外观、颇具豪华感的内饰以及强悍的性能表现,再加上同级车型中罕见的七座布局,确实不失为家庭用车的终极选择。


点击展开剩下0%
打开汽车之家App 阅读体验更佳
本内容来自汽车之家创作者,不代表汽车之家的观点和立场。
举报/纠错
打开汽车之家App 查看全部评论
精彩视频
相关阅读
数据加载中...
发条有爱评论~
评论
点赞
收藏
分享
2026-03-22 08:47:45
2026/3/22 08:47:45