杭州地铁最近很忙!7、8、9号线都有新进展!

三人行汽车car
2020-11-22

 杭州地铁最近可忙了。有多忙?前几天,预计亚运前开通的3号线,丁桥站-华丰站区间刚刚洞通。紧接着,6号线的“小蓝胖”开始跑图,为年底建成加班加点。5号线的宝善桥站,已经进入出入口附属结构施工,预计明年上半年投入使用,7号线江东三路停车场也完成冷热滑,具备行车条件。

昨天,杭州地铁又传来了新的消息。8号线新站名方案公示,9号线新列车到底,7号线空车开始在线路上奔跑了。

8号线新站名公示

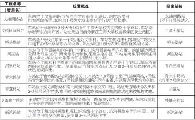
11月21日,杭州市地铁集团发布杭州地铁8号线一期工程车站站名拟命名方案,进行公示。

公示方案含9个站点,均属钱塘新区。拟定站名分别为:文海南路站、工商大学站、桥头堡站、河庄路站、青西三路站、青六中路站、头蓬站、钱塘高铁站、新湾路站。

杭州地铁8号线一期起于地铁1号线换乘的文海南路站,终点为新湾路站,共设车站8座,其中换乘站2座,全部为地下线,全长17.1公里。

2020年11月8日,随着新湾路站出入段线左线盾构机破土而出,杭州地铁8号线一期工程全线实现“洞通”。计划2021年建成。

虽然站点不多,但是地铁8号线途经地段地质结构非常复杂,施工中需要近距离下穿超高压油气管线群、长距离穿越钱塘江、浅覆土下穿苏绍高速等多个施工难点,在各方积极努力下,杭州地铁8号线成功穿越2800余米钱塘江,这也创造了杭州地铁最长穿江纪录。

此次地铁8号线一期工程全线贯通,8个站点全部完成主体结构施工,该线路全面进入轨道铺设、机电安装及装修阶段。

特别是在铺轨过程中,为了提高乘车舒适度,8号线还采用钢弹簧浮置板,具有较好吸收能量和减震的作用,可比普通铁轨减少噪音20分贝左右。

根据规划,8号线通车后,预计运营时间为早上5:00到晚上11:00,全日运营18小时。初期全日开行列车141对,高峰期每小时12对,也就是平均5分钟一列地铁。车型则和7号线一样,选用大容量的A型车,列车最高运行速度每小时可达100公里。

作为杭州钱塘新区大江东地区第一条地铁线路,8号线建成后,将串起下沙、河庄、义蓬、新湾等区域,实现钱塘新区与主城区的有效连接,助力杭州市拥江发展战略的落地实施,为2022年杭州亚运会提供重要出行保障。

将来,乘坐8号线,从钱塘新区大江东区域腹地,到下沙1号线文海南路站,大约需要20分钟左右。再从下沙1号线到西湖景区,还需要半小时,也就是说,从钱塘新区大江东区域,前往杭州主城区的西湖,只需要一小时左右。

9号线列车到达昌达路车辆段

一直默默施工的9号线,也有了新动态。

昨天有网友爆料,地铁9号线昌达路车辆段也迎来首列电客车抵达!

杭州地铁9号线车辆车身标识色为棕褐色,采用4动2拖6节编组的B型车,设计最高运行速度为每小时80公里。

地铁9号线一期工程虽然是在1号线临平段的基础上延伸而成,但不同于1号线上运营的B型车辆,9号线车辆采用的是鼓型车体结构。

B型鼓形车和B型车长宽高都一样,但鼓形车的车型上下窄,中间宽,两侧呈圆弧形向外鼓起,像一个大肚子,内部空间显得更大。

据悉,杭州地铁9号线一期工程配置25列150辆车,其中首通段(艮山东路站-昌达路站)配置17列车。

接下来,9号线将有更多车辆陆续交付抵杭。

杭州地铁9号线一期由已运营的杭州地铁1号线临平支线南北两端延伸而成。线路南起江干区四季青站,北至余杭区昌达路站,全长29.45km,共设车站21座,其中地下站18座,高架站3座。

一期建设工程分南段和北段。南段起于四季青站,终于客运中心站(已建成),线路长约10.83公里,新设站10座、四堡停车场1处;北段起于临平站(已建成),终于昌达路站,线路长约6.109公里,新设站4座、昌达路车辆段1处;新建主变电所2座。

目前,进度较快的北段工程已进入站点机电和线路铺轨施工阶段。

杭州地铁9号线一期工程将于2021年建成通车。

其中首通段(昌达路站至艮山东路站)预计2021年6月开通(含接管运营的现1号线临平段,合计共12站);

全线昌达路站至四季青站预计2021年开通。

7号线开始跑车 计划2021年建成

7号线(吴山广场站-江东二路站)的动作也很快。11月14日,7号线江东三路停车场接触网工程热滑试验一次成功,标志着江东三路停车场已具备行车条件,接下来,7号线各个站点施工现场各系统综合联调联试工作,就有了坚实的基础。

很快,7号线列车空车跑的视频,以及多个站点内部装修的图片就开始在网上流传。从站台上的显示屏可以看出,目前跑图时期列车间隔为8-9分钟左右。

杭州地铁7号线起于吴山广场站,终于江东二路站,线路全长约 47.5公里,经上城、江干、滨江、萧山、大江东,全部为地下线,共设车站23座(一个预留车站),全线计划2021年建成,建成后将形成一条联系主城、江南副城滨江区和萧山机场的纽带。

7号线江东三路停车场是这条地铁线重要的组成部分,这个停车场不仅承担了列车存放、保养的功能,还预留了TOD开发条件,整个盖体主体结构13.37万平方米,项目建成后能够保证44辆列车存放、保养,通车后能够确保30至50万人次/日的客运量。

除了7号线的站厅内部,这段时间还有不少网友发现,7号线多个站点外部的出入口已经「探头」,周边道路建设也在加快。

特别是萧山段,盛东站地铁口中间已经在修建周边道路了。

走建设四路的网友也发现,地铁工地周边围挡都拆了,车站出入口露出来了,里面开始铺路了,坐公交车一路过去,可以看见新街老集镇的地铁站以及合欢路站。

虽然一直有传言,地铁7号线会在年底建成首通段,即奥体中心站至江东二路站。不过地铁集团表示,7号线目前的计划就是在2021年全线建成。

具体开通日期,请大家等待官方发布的消息。

7号线采用的是A型车,四动2拖6节编组,最高运行时速100公里每小时。

7号线列车长度将近140米,宽3.08米,满载乘客可以达到2400人。比现有列车的1800人要多600多人。