「补漆」套路千千万,看完这篇自己干,一篇看懂「车漆」

元祺聊车
2021-01-31

目录

1. 『原厂漆』或许只存在一次

2. 从车漆结构解释『原厂漆』与修复后「车漆」的区别

4. 4S店口中的『原厂漆』是何物

5. 阐述『原厂漆』这个『营销概念』

6. 「车漆修复」到底怎么做

7. 图文展示「车漆修复」流程并解答修复失败的原因

8. 如何正确地DIY修复车漆

9. 图文解释DIY方式并推荐一种讨巧的解决方式

10. 总结

11. 全文观点汇总

12. 附录

正文

俗话说

『车在路上走,哪有不剐蹭』

「车漆」受损……有时……

不需要任何理由

可能是『熊孩子』的致命一击
可能是因为『你大爷就是你大爷』

所以让我们好好来聊一聊「车漆」

第一章:『原厂漆』或许只存在一次

『原厂漆』,无论从谁的口中说出,都是我最近在店里听到过最为频繁的三个字,而我,每次都是一脸懵圈……

要解释『原厂漆』我们还是要先来了解一下「车漆」的基础知识,比如从「车漆涂层结构」说起。

传统车漆涂层的基本结构

一般来说,从车身(总装完成还未喷涂的车身也被称为「白车身」)表面往上依次是「底漆层」、「中涂层」、「色漆层」和「清漆层」。(国标名词解释见文末表格)

车漆涂层简介

每一个涂层都其自己的意义和作用,比如「底漆层」,因为平时我们看不到,容易被忽视,但它却非常重要,由于其直接涂在车身上。就好像女生化妆时的「打底霜」,搞得不好,轻则影响最终的化妆效果,重则皮肤过敏,红肿难忍。

主机厂涂装车间3C1B施工示意图
原厂原车车漆的涂层结构(简图)

通常情况下,在主机厂涂装的流程中,「白车身」首先通过「脱脂」、「磷化」和「电泳涂装」等工序处理(如下图所示)形成「磷化层」和「电泳层」,它们为「底材」(车身表面)构筑了最为坚实的第一道保护,而「磷化」与「电泳」的施工需要将车身浸渍在相应的「涂装槽」中才能完成,这种从大型涂装流水线上涂装完成的「车漆」,就是严格意义上的『原厂漆』。出厂后很难再这样涂装的可能了。为什么呢?

车身进入电泳槽(池)(图片源自网络)
试想一下:若为了修复一扇车门上的几道划痕,首先要把车门拆下,把车门全部打磨成光胚,然后找大型涂装车间,让车门在「涂装槽」走一遭,接着(略去2000字)……

可行是可行,关键是这工时费该怎么算呢?你愿意支付这昂贵的费用吗?

车漆修复后的涂层结构(一般情况)

所以,我们在对深度划痕(比如已经伤及「底漆层」)进行「车漆修复」后,「涂层结构」就有所改变(如上图),「原厂漆」的「电泳层」肯定是没有了,而是通过喷涂「环氧类底漆」和「腻子」(通常使用「原子灰」)来保护车身和调平剐蹭造成的凹坑。(关于「车漆修复」的具体流程后文详解)

至此,『原车原厂的车漆』与『修复后的车漆』就已经产生了本质的区别。

但!还不止如此!

上海大众联合汽车改装厂工位图

另一个不同在于「烘(烤)干(燥)」温度的不同。无论3C2B还是3C1B的涂装流水线,「烘烤炉」的温度会有些许不同,但它们的最高区域温度基本都在140℃~190℃之间。(比如「上海大众联合汽车改装厂」的高温车间温度为180℃)

大型4S店的高温烤房与一般使用的低温烤灯

一般在处理小面积的「车漆修复」时,我们使用会「烤灯」,其温度在50℃~60℃之间,而大型的「喷金中心」或是4S店,有时会有自己的「烤房」,用于处理大范围的「车漆修复」工程,最高温度可能会达到80℃。只是除非拆装烘烤,否则不会将温度调至最高,因为要考虑高温对车内电器和内饰的影响。只是这两者的烘烤温度都无法与主机厂在「白车身」涂装时用的高温相比。

话到这里,汇总一下以上的观点:

1. 严格意义上的『原厂漆』指的是新车出厂时车身上喷涂的「车漆」;

2. 『原厂漆』与被修复「车漆」本质的区别在于「喷涂工艺」和「涂料选择」的不同。

那么4S店师傅口中的『原厂漆』是骗人咯?你别说,他们还真没全骗你,不过这个『文字游戏』就与「车漆」(涂料)的本身有关,容我详解一下。

第二章:4S店口中的『原厂漆』是何物?

不太懂「车漆」的车主,对「车漆修复」的诉求通常是『帮我把受损的「车漆」还原成原来的样子……』当面对如此笼统的需求,师傅们自然而然地便将『原厂漆』三个字搬了出来,并给大家植入『用「原厂漆」还原效果好』的概念。

真的是这样吗?前文已经解释了『原厂漆』与「车漆修复」有着本质的区别,故此,大家必须搞清一点:「车漆修复」的效果,只能无限接近于『原厂漆』,并不能完全还原。当然啦,效果可以是更好,或是更差差差……

色差巨大,失败案例

如何才能『无限接近「原厂漆」的效果』呢?我觉得还要看『天时·地利·人和』:

1.『天时』(找涂料):找到原车使用的(「面漆」)涂料或最匹配的修复涂料;

2. 『地利』(找场地):施工环境非常影响施工结果,此外还需要专业的工具;

3. 『人和』(找大师):『三分看材料,七分看施工』师傅的经验和手艺最为重要。

色卡对比

先来说这『找涂料』,大致分为这两步:

1. 确定原车的「颜色编号」;

2. 选择最匹配的涂料原料。

原车车漆色号自查位置示意图

对消费者而言找「颜色编号」是有迹可循的。因为大部分汽车车身上都有一个印有「颜色编号」的「汽车资料身份证」,我归纳了一些可查找的大概位置(上图),有兴趣的朋友可以尝试着找找看。

2005年奥迪的「颜色编号」及对应的名称

但接下来要找『选择最匹配的涂料原料』就比较难做到了,精确地找到(买到)这些涂料就很麻烦。这就是为什么4S店会使用『原厂漆』这一概念的『动力源泉』。

沃尔沃S60L配件查询后台
以我的沃尔沃S60L(海贝灰)而言,当我的车受到剐蹭后,来到门店进行「车漆修复」,于是师傅打开电脑,根据车辆的「VIN码」查询配件消息,便可查询到「零件号」、「colour code」(颜色编号),如上图所示。由于数据来自主机厂官方,所以,只要按照「零件号」直接购买,送来的涂料应该就能算是『原厂』(或『原配』)的「车漆」,这也许就是4S店(或授权店)所认为的『原厂漆』。
巴斯夫与主机厂的合作关系(图片源自官网)

但是,这样的进货渠道并不是所有的「钣金钣喷中心」都能拥有,所以,有些门店就会直接找涂料公司购买相应的涂料产品。比如在中国,巴斯夫与多家主机厂有涂装项目的合作,这也意味着,主机厂卖出的涂料,部分情况下找巴斯夫也可以买到。这就是很多「钣金钣喷中心」也敢称自己的「车漆」是『原厂漆』的原因。

根据基材(涂物面材料)适配底漆(部分)

至于即没有主机厂供应链背书,又搞不到涂装公司(比如巴斯夫)供应链支持的小店或者个人,那要「找涂料」这事儿就要点专业知识了。以「底漆」为例,面对不同的「基材」(或称「底材」),就需要考虑「底漆」的适配性,比如面对金属车身,通常就会选择「环氧树脂漆」;而对塑料保险杠,更该考虑使用「聚氨酯漆」……(其实,我们更推荐更换,坏笑)

根据涂料的配套性进行底漆适配(部分)

哪怕同样是金属车身,全铝车身和钢铁车身也要分开考虑(如上表),这里只是『蜻蜓点水』地简单展示两张表,若有想深究「底漆」的朋友,可以阅读相关的书籍和论文。

马自达的魂动红(图片源自网络)

讲完了「底漆」的选择,相信大家更喜欢聊「面漆」,比如聊聊骚气的『魂动红』……

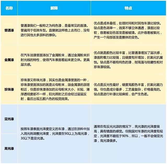
常见面漆名词解释(等你来补充)

能理解大家对「面漆」知识的渴求,因为它直接影响了汽车最终的外观效果,不过在日常「面漆」的选择中,目前我接触到较多的是已经调好的成品,做得也是「车漆修复」,而不是改色涂装,更不如涂装工程师们专业。所以在这里仅列举一些常见的名词,欢迎大家补充。

让我们再来小结一下:

1. 大部分师傅口中的『原厂漆』,一般符合主机厂给出的「零件清单」或是通过涂料厂购买的正品涂料(「车漆」),在『诚实进货,安分使用』的前提下,此类「车漆」相当的靠谱;

2. 倘若有人反复强调他的「车漆」是『原厂漆』,请不要理会,就当是营销手段,我们以「施工结果」作为最终判断即可。

归结起来,就一句话『好的「车漆」不一定能做出好效果,但劣质的「车漆」,一定做不出好效果』。既然我们提到了「施工结果」,那就聊聊『地利』和『人和』,即「车漆修复」的施工流程。

第三章:「车漆修复」到底怎么做?

常言道『三分看材料,七分看施工』,或许大部分车主对「车漆修复」的细节流程并不关心,所以,本来准备几千字的资料,最终做成了一张简表,有兴趣的朋友可以了解一下。

车漆施工流程图(部分)

又或许,你连一张流程表都不想看,所以我又将其中的一些关键步骤按照顺序拍了一些照片,与大家分享。

车漆修复部分实操照片

最后我们来谈谈,「车漆修复」后会有哪些失败现象和原因。

车漆修复后会遇到的问题(部分)

如果你在「车漆修复」后遇到了以上这些问题……对不起,大部分情况是施工人员的错,归结起来其实就2点:涂料(「车漆」)没调好或施工不到位……

不过呢,现实就是「钣喷」人才断层日益严重,『二手刀』的师傅越来越多,『活好』的师傅可不是到处都能找到的,为什么呢?

自从『费改』的压力,「车漆修复」往往与保险挂钩,普通的「车漆修复」利润空间被大大降低,还有不少精明的车主在每次保险到期前,故意剐蹭一下,进保「车漆修复」……

行行都有一本难念的经,就简单总结几句:

1. 如果有人在超低价做「车漆修复」,那么就别太期待长期的修复效果,他们用的通常是「国产漆」。并不是要说「国产漆」不好,但是低价基本不可能拿到品质较好的「进口漆」……(后面有些话,就大家去想吧)

2. 严格按照「车漆修复」流程的施工需要时间,每一次喷涂后的烘干、烘干后的打磨等都是靠细心和时间磨出来的,若2小时搞定一个整面的修复,那也别太期待长久的修复效果,不是不能给你修复好,而是被逼的;

3. 「车漆修复」后,只能接近原厂的车漆效果,仔细看有一些色差也很正常,哪怕真100%还原,也会和其他部分有色差,因为你的『原厂漆』在使用后,已经变了,希望大家能理解。

当然啦,若你有『精神洁癖』,一定要追求『100%还原原厂颜色』或『100%全车颜色统一』,上图的2种方法绝对有效……(装完B,快逃!)所以,若是你觉得店里的「车漆修复」又贵又不靠谱,想自己尝试一下DIY,那就往下看吧。

第四章:如何正确地DIY修复车漆?

许多车主到店做「车漆修复」前,还会常常问我『你看我这车要补漆吗?』

这就很尴尬了,就好像你问我『我家媳妇好看吗?』,我答『丑到爆炸』,你追着我打;我说『贼漂亮』,你追着我死命地打。

故此我做一张表,让大家直观地了解一下。

车漆损坏与推荐修复方法

此前我们说过,「车漆」可分为4层,若伤及「清漆层」可以靠一些油脂类的物质进行简单修补;伤及「色漆层」后就要进行补漆;一旦伤及「中涂层」或以下的涂层,施工的难度也越来越大。

所以,我原则上推荐大家在未伤及「中涂层」的情况下,进行DIY「车漆修复」,对于比较深的剐蹭和撞击造成的「车漆」伤害,倒也不是不可以DIY,只是DIY出来的效果普遍比较差而已。
牙膏修复划痕,高手自在民间

『高手自在民间』网上有很多奇特的民间手法,比如用风油精等油性液体修复划痕,其原理与使用「油性车蜡」养护车漆相似;不过最为受到推崇应属『牙膏修复』,其原理便是利用牙膏中含有一定的「摩擦剂」,这恰恰与「研磨剂」效果相似。我也去尝试了一下,结论是『对于细小的划痕,能起到让它们更不起眼的效果』,有兴趣的朋友可以自己尝试一下。

轻微剐蹭时千万别慌

但我也要提醒大家,在遇到轻微的剐蹭或轻微的追尾时,千万不要急,有时候真的只是蹭脏而已。举个例子,此前有位车主来店里说要做补漆,我用抹布把一条看似又粗又黑的『划痕』一擦,发现基本没有什么划痕,于是给他洗了个车,然后抛光打蜡,车漆光亮如新,效果简直奇佳。

伤及色漆层的划痕

对于伤及「色漆层」的划痕、爆漆或小坑洞,DIY车主会选择50元以下的「补漆笔」,其原理也比较简单,一个小罐子装一丢丢「面漆」,修复过程基本和小时候写作业时涂修正液相似,大致流程就是这样的。

补漆笔施工流程简介

我个人觉得「补漆笔」特别适合那些『虽然就我知道这里有一条1毫米的划痕,但我仍会不停看它、想它』的强迫症车主,比如我家的女司机。所以,花个几十块让那条划痕『更不起眼』,简直太值了!

然则,由于没有「刮腻子」这一步,所以解决不了「底漆层」和「中涂层」的问题,所以,无论从还原效果,还是持续效果,「补漆笔」都是色差最大,持续时间最短的修复方式。倘若你施工不当,补漆后没多久,补漆位置就会变色(最常见的就是纯白色车漆泛黄)……总而言之,就一支「补漆笔」,你还『要啥自行车』?!

对于可能伤及中涂层的划痕

对于比较严重的车漆损伤,许多DIY车主会选择一套100元内的『喷罐套装』,其中不乏各种款式的「水砂纸」、「快干补土」(腻子)、「研磨剂」和「速干漆」(自喷漆)等配套工具,其操作流程基本就是标准「钣喷」流程的简简简……化版:

大部分喷涂套装的补漆流程简介

我觉得只要你的手艺到位,用『喷罐套装』做出来的效果一定比「补漆笔」好。就『喷罐套装』的产品而言,网上看到不少产品都写着『专车专用』,我觉得这些产品貌似与我们做「车漆修复」的涂料有着很大的不同,大家可以看下图:

某东平台上的车漆修复产品(非广告)

讲一些我对「DIY补漆」的观点:

1. 不伤及「色漆层」细微的划痕可以靠打蜡来缓解,不用急着做施工;

2. 买了浅色,特别是白色车的车主,实在觉得那道划痕太碍眼,又不想去门店做「车漆修复」,那就DIY自己补个漆吧;

3. 伤及「底漆层」的划痕或坑洞,都应该及时做「车漆修复」,车身生锈就很麻烦了,别等底子坏了,怎么修复都是『杯水车薪』;

4. 伤及「色漆层」但不深的小划痕,忍一忍,等同一个面上的划痕多了,直接做一次「车漆修复」,即省钱,效果又好,『性价比』更高。

计算漆面数的依据(某平台)

既然讲到『性价比』,我想到常被车主问及的话题:为什么『「明明」一道划痕,「偏偏」是好几个面』?通过计算漆面数的依据(上图),大家应该就懂了个大概,我再举2个例子,你就彻底懂了。

看似丧心病狂,我们修复起来也很辛苦,但就算2个面的钱而已。
这就是『明明』,一道划痕,却贯穿灵魂。从这个角度看,『偏偏』至少3个面……
虽然只有一条划痕,但在上色漆前,我们对整个面都要打磨,以保证整个面颜色一致,不会有『打补丁』的效果。

「车漆修复」(钣喷)讲究的不是你这条划痕有多深、有多宽,在乎的是这条划痕贯穿了几个面,所以,当一个面上累积了多条浅划痕后,再去做「车漆修复」,是不是性价比就体现出来了?

第五章:总结

最后做个总结,结论大致如下:

1. 严格意义上的『原厂漆』指的是新车出厂时车身上喷涂的「车漆」,所以一旦受损,后期修复的「车漆」都不能算『原厂漆』;

2. 一般我们听到的『原厂漆』是指「颜色编号」以及「面漆」原料与原厂一致的「车漆」,但由于「车漆修复」与主机厂流水线上喷装工艺的不同,基本不能100%还原『原厂漆』效果;

3. 「车漆修复」的工艺讲究很多,除了对涂料本身需求,更是需要配套的场地、设备的支持,特别考验钣喷师傅的细心和熟练度,这些决定了最终的修复效果;

4. 好(贵)的「车漆涂料」不一定能做出优秀的效果,但过于便宜的「车漆修复」服务,一定做不出可以长久保持的修复效果;

5. 动手能力强的车主,可以尝试对较浅的划痕进行处理,但更具『性价比』的策略是:同一个漆面上累积一定的划痕,一次性进行处理。

第六章:附录

1. GB5206.1-1985《色漆和清漆 词汇 第一部分 通用术语》(部分)按照国际标准ISO4618/1-1978标准制定:本文用词主要以此为准

2. 汽车涂料的主要成分:「车漆」基础知识,推荐对照阅读

3. 根据使用的环境条件进行底漆选配:补充文章中『对「底漆」多维度考虑』的内容

记得关注我哦,带你看最干的汽车知识,以及各种有趣的汽车,我是王元祺,我们下期再贱~~