NIO ES8有颗来自巴伐利亚的心

王星炜Steven 2018-07-01 20:34:06 显示图片

NIO ES8有颗来自巴伐利亚的心





最近蔚来汽车NIO ES8开始交付创世版号码靠前的新车。更多的车型细节也浮出水面。这款纯电力车的动力总成达到660马力和4.4秒百公里加速,其背后的强大动力总成是什么样的呢?随着小星通过蔚来汽车发布的专利来了解一下吧。



↑NIO ES8车型纯电动动力总成(摄于2017年上海车展)


纯电力车如果把动力总成定额在660马力,折算到功率为660horsepower x 0.74 = 488kW。从NIO ES8车型底盘系统和动力总成可以看到锂电池组置于底盘底部。前后轴分别由两组大功率感应电机驱动。前后轴动力电机功率均为240kW。因此总功率正好是480kW。对应百公里加速成绩为4.4秒。而它采用的锂电池使用CATL的方壳电芯。总电量70kWh,最大输出功率可瞬时达到550kW。纯电综合续航里程355公里。这样既保证了不错的续航里程,又拥有出色的加速性能。



↑NIO ES8车型前后轴双电机布置(摄于2017年上海车展)


通过蔚来汽车申报的专利图所示纯电动动力总成包括位于前后轴的电驱动系统10、位于车辆底部的动力控制系统20和能量储存系统30。电驱动系统内部集成电动机单元300、变速箱单元200和逆变器100。



↑蔚来汽车前后轴双电机动力总成专利申报图(来自蔚来汽车)


能量储存系统的直流电能,在动力控制系统的功率控制下将直流电转换成交流电提供给电动机单元,电动机单元内的转子在交流电所产生的磁场的作用下旋转,从而将电能转变成机械转动力,通过输出轴将该转动力输出至变速箱单元,变速箱单元通过其内部的各齿轮机构的配合使该转动减速,并经过差速齿轮的调整后,输出至车轮的半轴。



↑蔚来汽车纯电动动力总成能量传输示意图(来自蔚来汽车)


NIO ES8前后轴使用了两台专利的大功率感应电机。蔚来汽车通过相应的铜笼技术和电机水冷技术进一步提升了电机功率。是不是听不懂小星在说什么。记住一点就行了。此车型使用的电机技术与特斯拉相同,说明蔚来汽车成为少数几家掌握高性能感应电机设计的车企。



↑NIO ES8纯电动车型电机总成(摄于2017年上海车展)


那么异步感应交流电机相比较国内主流的永磁同步交流电机有哪些不同呢?首先,异步感应交流电机具有更高的转速极限,最高可达15000转每分钟。并且有更强的过载能力,最大可达额定值的5倍。同时异步感应交流电机具有结构坚固性好、成本低和可靠性好的优点。当然它也存在着短板,那就是,峰值效率最高95%略低于永磁同步交流电机的97%。另外电机的外形尺寸异步感应交流电机相比较永磁同步交流电机在相同功率下也要大一些。因此两种技术并没有孰优孰劣之分。而是根据不同的车型特性来匹配相应的电机技术,从而找到最优解。



↑异步感应交流电机与永磁同步交流电机特性比较示意图(来自蔚来汽车)


如上提到异步感应交流电机具有众多优势,但是其电机尺寸较大的特点也成为巨大设计挑战。蔚来汽车通过专利技术巧妙优化电机总成的体积,解决了电机在前后轴有限空间内的布置问题。

蔚来汽车电机总成技术特点:

1.  高度集成(一体集成电机E-Motor、齿轮箱Gearbox和逆变器PEU电机控制器)

2.  异步感应交流电机体积优化

3.  逆变器体积优化



↑蔚来汽车电机总成爆炸视图(来自蔚来汽车XPT)


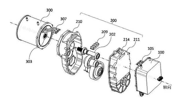
为了对异步感应交流电机体积优化,NIO ES8将传统的三相电机更新成了更高功率密度的六相电机。相应的蔚来汽车通过专利技术对逆变器体积优化,将电机总成的轴向长度880mm优化至700mm以内。其中逆变器内部功率板从轴向布置更改成垂直于轴向布置,并且使用高性能IGBT模块成为了优化的关键。

根据蔚来汽车电机总成专利申报图所示电动机单元300、变速箱单元200、逆变器单元100的装配关系爆炸视图。电动机单元、变速箱单元、逆变器单元沿变速箱单元的输入轴202的轴向排布。变速箱单元设有用于穿插电动机单元与逆变器单元的电连接线路的干腔。能将电驱动系统的连接线埋入壳体之内,从而保护电连接线路并使电机总成更加简洁。



↑蔚来汽车电机总成细节专利申报图(来自蔚来汽车)


本文的标题来自最近英飞凌半导体官网发布的视频“Chinese SUV with a soul made in Bavaria”。视频介绍了英飞凌半导体为NIO ES8的高性能纯电动动力系统中提供的各种零部件。高性能IGBT模块成为NIO ES8纯电动动力系统的核心。每个NIO ES8的逆变器中使用了两组来自英飞凌半导体的HP Drive IGBT模块、以及与之配套的IGBT驱动芯片和AURIX微处理器来驱动六相异步感应交流电机。为NIO ES8提供前后轴各240kW合计480kW的强大动力。



↑高性能IGBT模块成为NIO ES8纯电动动力系统的核心(来自蔚来汽车)


详细视频


综上所述,蔚来汽车NIO ES8强大动力总成背后包含着蔚来汽车的大量专利技术。在发挥异步感应交流电机具有众多优势的同时,蔚来汽车通过专利技术巧妙优化电机总成的体积,解决了电机在前后轴有限空间内的布置问题。来自英飞凌半导体的高性能IGBT模块成为NIO ES8纯电动动力系统的核心,为NIO ES8提供前后轴各240kW合计480kW的强大动力。期待NIO ES8车型的表现哦。


参考文献与扩展阅读:

专利CN204998322U 一种汽车用的电驱动系统及使用了该电驱动系统的汽车

专利CN206237253U 电机直冷结构

专利 CN206259769U 具有铜导条的电机转子结构

专利 CN206336116U 电动汽车动力耦合系统及具有其的电动汽车

专利 CN206436826U 纯电动汽车用两档变速器动力总成

专利 CN206442201U 具有水冷功能的电机转子组件和用于电动汽车的驱动电机

专利 CN206490520U 电机转子的电机

专利 CN206633831U 用于纯电动汽车的动力驱动系统以及纯电动汽车

---------------------------------------------------------------------------

如果感兴趣可以关注“辣笔小星”的微信公众号。你的关注,我的动力。

从2017年7月1日起,辣笔小星启用新的转载规范

转载无需经过我同意,符合如下转载规范就好。2017年7月1日以后发布的不符合转载规范的文章,有可能会被举报删除。

在文章顶部添加

本文来自公众号: 辣笔小星