高新、兖州、曲阜、泗水、邹城、嘉祥、汶上、梁山临时交通管制

汽车声活家 2020-02-02 16:25:20 显示图片

高新、兖州、曲阜、泗水、邹城、嘉祥、汶上、梁山临时交通管制



济宁高新区

关于实行临时交通管制的通告


全区广大群众:


为有效切断病毒传播途径,防止疫情扩散蔓延,确保全区人民群众生命安全和身体健康,决定实行临时交通管制。现通告如下:


自2020年2月2日中午12时起,对济宁高新区境内6条道路实施临时交通管制,6条道路分别是:614省道(东外环)、大禹西路(327国道)、王黄路、崇文大道、诗仙路(孟子大道)、济邹路;对高新区境内其他道路实行暂时封闭。


一、对济宁高新区区域范围内人员、车辆出入实行严控。所有非高新区籍人员、车辆及非高新区工作人员及其车辆,不得入境;非高新区籍车辆按规定路线行驶。


二、所有由外地返回的高新区籍人员、车辆和高新区工作人员及其车辆,入境时必须登记,并经驻地街道同意后方可入境,入境后须居家隔离14天。高新区车辆和人员原则上不得离开高新区境,确需离开高新区境的,必须持有所在单位或社区(村居)介绍信,且离开高新区境非经审批不得再返回高新区境。


三、实行通行证制度。高新区内所有应急保障、核准运营的货运车辆,需进行区外物资运输(含输入、输出),必须经行业主管部门核准,严格落实通行证制度(特种车辆除外)。


解除临时交通管制时间另行通知。


济宁高新区新型冠状病毒感染的肺炎

疫情处置工作领导小组(指挥部)办公室

2020年2月2日



兖州区关于实行临时交通管制的通告



曲阜市关于实行临时交通管制的通告




泗水县关于实行临时交通管制的通告

通告〔2020〕1号

 

    为有效切断病毒传播途径,防止疫情扩散蔓延,确保全县人民群众生命安全和身体健康,决定实行临时交通管制。现通告如下:   

  自2020年2月2日14时起:    

 一、所有非泗水籍人员、车辆及非在泗水工作的人员及其车辆,不得入境;非泗水籍货运车辆按规定路线行驶。    

二、所有由外地返回的泗水籍人员、车辆和在泗水工作的人员及其车辆,入境时必须登记,由所属镇(街)、开发区、单位派专人持主要负责人签署的证明领进,入境后须居家隔离14天。   

三、所有应急保障、民生保障等核准运营的货运车辆,实行通行证制度(特种车辆除外)。    

解除临时交通管制时间另行通知。 

泗水县新型冠状病毒感染的肺炎疫情处置工作领导小组(指挥部)                       

 2020年2月2日





邹城市关于疫情防控期间

全面做好人员管控工作的通告


当前,新型冠状病毒感染的肺炎疫情防控工作形势复杂,已进入最关键的爆发期。为扎实做好疫情防控工作,坚决遏制疫情扩散,全力保障人民群众身体健康和生命安全,根据《中华人民共和国传染病防治法》等有关法律法规和省、市重大突发公共卫生事件一级响应有关要求,经邹城市新型冠状病毒感染的肺炎疫情防控工作领导小组(指挥部)研究决定,在邹城市范围内全面落实人员管控加严措施。现将有关事项通告如下:

一、严格管控车辆和人员出入。从2月2日24时起,原则上除疫情防控工作需要外,严禁邹城市外车辆和人员进入境内。在境外的邹城车辆和人员,入境后必须向所属镇(街道)、单位报告,必须居家隔离14天,如出现发热、咳嗽等症状,应及时就近到医疗机构发热门诊就诊。严格落实通行证制度,邹城车辆和人员原则上不得出境,确需离开邹城的,由所在单位或镇街审核同意后,统一到市新型冠状病毒感染的肺炎疫情防控工作领导小组(指挥部)交通联防组(办公室设在市交通运输局)办理通行证。辖区内工业企业、煤矿、港口、物流等生活经营性企业需进行市外物资运输(含输入、输出)的,由各行业行政主管部门明确专人,统一代办。各镇街按照属地管理的原则,在县乡村道路市域连接口,自行组织设置交通卡点,落实道路管控措施。

 二、严格管控人员非必要外出。疫情防控期间,外出务工人员不得返乡。已返乡的要严格实行居家隔离措施,严禁聚集聚会聚餐。特别是城区居民和城乡村民,严禁聚集打牌、打麻将、饮酒等。原则上红事推迟、白事从简,切实减少人员聚集。所有党员干部、人大代表、政协委员要发挥带头作用,管好自己、家人、亲属,带动街坊邻居,协助工作人员劝导居民按要求少出门、少上街、不串门、不聚集。确需外出的,必须佩戴口罩。

三、严格管控超市、便利店、食品店、农贸市场等生活必需品经营单位的经营活动。根据《关于大型商场暂停营业的通知》要求,我市所有大型商场(群众生活必需品超市卖场除外),自2月2日零时起暂时停止营业,具体恢复营业时间另行通知。关闭所有农村集市,未开市的城区农贸市场不再开市。正常营业的超市、便利店、食品店、城区农贸市场等单位,在保障正常的服务和经营、满足居民日常生活需要的基础上,必须加强内部防控,从业人员必须佩戴口罩、测量体温,体征异常者不准上班,按规定要求对经营场所进行消毒;凡进入人员必须佩戴口罩和测量体温,否则禁止入内;禁止举办节庆、店庆、促销等任何形式的公众聚集性活动。禁止农贸市场销售活禽及现场宰杀销售禽肉等禽类产品。禁止野生动物及制品交易行为。

 四、严格管控公共交通工具运行。对城区公交、城乡公交、出租车、汽车站等实行停运。对乘火车来邹的人员,行业主管部门要在火车站安排专人负责登记,并第一时间通知其所属镇(街道)和单位落实居家隔离14天的要求。

 五、严格管控人员密集场所。对KTV、网吧、影院、景区、公园、洗浴、泳池等休闲娱乐健身场所,宾馆、餐饮、培训、美容、理发、小商铺、宗教场所等人员聚集场所,图书馆、体育馆等公共场所实行暂时关闭。一经发现未落实的,一律顶格处罚,造成后果的追究其负责人的法律责任。

 六、严格所有工业企业复产复工报批程序。严格执行省人力资源和社会保障厅《关于延迟省内企业复工的紧急通知》要求,除涉及保障公共事业运行必需、疫情防控必需、群众生活必需及其他涉及重要国计民生的相关企业外,我市其他各类企业不得早于2月9日24时前复工。复产复工前,必须按照要求报批。经批准复工复产的工业企业,在疫情防控响应机制解除之前,要严格执行“八个必须、五个到位、四个坚持”,落实严格的防控措施,加强务工人员实名制管理,特别是对运输经营等流动性强的企业,必须落实外出务工人员14日隔离观察要求,最大限度减少员工与外来人员接触。

以上要求,请各级各部门要第一时间通知到每一个单位、每一位居民。广大党员干部群众要以对党、对人民、对社会、对家庭、对自己高度负责的态度,自觉履行防控责任,自觉落实防控措施,自觉减少人员流动,决不能有任何的侥幸心理,决不能有丝毫的松懈念头,决不能有半点的厌战情绪,严防死守,严控严管,严阵以待,以战时状态坚决打赢疫情防控阻击战。

本通告截止时间,由市新型冠状病毒感染的肺炎疫情防控工作领导小组(指挥部)视疫情防控进展情况另行发布。        

邹城市新型冠状病毒感染的肺炎疫情防控工作领导小组(指挥部)

2020年2月2日


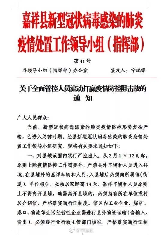
嘉祥县全面管控人员流动



汶上县关于全面管控人员流动打赢疫情防控阻击战的通告

当前,新型冠状病毒感染的肺炎疫情防控形势复杂严峻,已进入关键时期。经县新型冠状病毒感染的肺炎疫情处置工作领导小组(指挥部)研究,现将有关要求通知如下:

一、对全县范围内实行严控出入。从2月1日24:00时起,原则上除疫情防控工作需要外,严禁县外车辆和人员进入县境。在县境外的汶上车辆和人员,入境后必须向所属乡镇(街道)、单位报告,必须居家隔离14天。汶上车辆和人员原则上不得离开县境,确需离开县境的,必须持有所在单位或村居介绍信,严格落实通行证制度。辖区内工业、煤矿、物流等生活经营性企业需进行县外物资运输(含输入、输出),必须经行业主管部门核准,严格落实通行证制度。

二、对广大城乡居民的非必要外出严控。自即日起,外出务工人员不得再返乡。已返乡的要实现严格的居家隔离制度,严禁聚集聚会聚餐。特别是城区居民和城乡村民,严禁聚集打牌、打麻将、饮酒等。红白喜事全部延期、简化。确需外出的,必须佩戴口罩。

三、对超市、便利店、商场等生活必需品的经营单位实行严控。在保障正常的服务和经营、满足居民日常生活需要的基础上,必须加强内部防控,从业人员必须佩戴口罩、测量体温,体征异常者不准上班,每天对经营场所进行消毒;对进入经营场所的顾客,要登记其姓名、住址、联系电话等个人信息,并要求其佩戴口罩和测量体温。

四、对城区公交、城乡公交、出租车、汽车站、网约车等实行停运。

五、对KTV、网吧、影院、景区、公园、洗浴等休闲娱乐健身场所,宾馆、餐饮、培训、美容、理发、小商铺、宗教场所等人员聚集场所,图书馆、体育馆等公共场所实行暂时关闭。一经发现未落实,一律顶格处罚,造成后果的追究其负责人的法律责任。

六、对所有工业企业复产复工实行严格的报批程序。复产复工前,必须向行业主管部门报批。经批准后,必须落实严格防控措施,落实务工人员实名制管理,特别是对运输经营等流动性强的企业,必须落实外出务工人员14日隔离观察要求,最大限度减少员工与外来人员接触。

七、各级领导干部和承担一切防控任务的人员必须到岗到位、履职尽责、联络畅通,全力以赴投入到疫情防控工作中来,未经批准不得离开县境。经批准离开县境的,返回后必须自行居家隔离14日。各部门(单位)、乡镇(街道)、社区(村)要抓好各自领域的防控工作,守好各自的门,管好各自的人。

八、各级各部门和广大干部群众要以对党、对人民、对社会、对家庭、对自己高度负责的态度,自觉履行防控责任,自觉落实防控措施,自觉减少人员流动,决不能有任何的侥幸心理,决不能有丝毫的松懈念头,决不能有半点的厌战情绪,严防死守,严控严管,严阵以待,以战时状态坚决打赢疫情防控阻击战。

以上要求,请各级各部门要第一时间通知到每一个单位、每一位居民。广大干部群众要从自身做起,从现在做起,在各级党委、政府的坚强领导下,坚定信心、众志成城,为打赢这场疫情防控阻击战奉献自己的一份力量! 

汶上县新型冠状病毒感染的肺炎疫情处置工作领导小组(指挥部)

2020年2月1日


 

梁山县关于全面管控人员流动打赢疫情防控阻击战的通知 全县广大干部群众:

当前,新型冠状病毒感染的肺炎疫情防控形势复杂严峻,已进入关键时期。经县新型冠状病毒感染的肺炎疫情处置工作领导小组研究,现将有关要求通知如下:

 一、对县域范围内实行严控出入。从2月2日12时起,原则上除疫情防控工作需要外,严禁县外车辆和人员(含梁山籍车辆和人员)进入县境。确因工作需要入境的,入县境后本人必须在负责检查的行政主管部门登记,并向所属乡镇(街、区)或单位报告。行政主管部门向所属乡镇(街、区)和县指挥部同时推送信息,由乡镇(街、区)主管实施居家隔离14天,有发热症状的人员,一律集中隔离。梁山车辆和人员原则上不得离开县境,确需离开县境的,必须持有所在单位或村居介绍信。辖区内经批准允许开工的特殊行业企业,需进行县外物资运输(含输出),必须经行业行政主管部门核实,县指挥部批准,统一制发通行证,按照通行证上注明的指定路线限时离开。凡发现不按规定的车辆和人员,按法律规定实施查扣。

二、对机关事业单位和乡镇(街、区)工作人员及广大城乡居民的非必要外出实行严控,除必要的参与疫情防控人员外,原则上要自觉居家隔离,更不准离开县境。疫情防控期间,要实行严格的居家隔离制度,严禁聚集聚会聚餐,严禁聚集打牌、打麻将、饮酒等。红白喜事全部停办。确需外出时,必须佩戴口罩。所有单位积极推行灵活的办公方式,非必须到岗到位人员应居家网上办公或待岗备勤,听从指挥部统一调度安排。

三、对超市、便利店、商场等生活必需品的经营单位实行严控。在保障正常的服务和经营、满足居民日常生活需要的基础上,必须加强内部防控,从业人员必须佩戴口罩、测量体温,体征异常者不准上班,每天对经营场所进行消毒;对进入经营场所的顾客,要登记其姓名、住址、联系电话等个人信息,并要求其佩戴口罩和测量体温。

四、对城区公交、城乡公交、出租车、汽车站、网约车等实行停运。对乘火车来梁的人员,行业主管部门在火车站安排专人负责登记,填写健康登记卡,同时报送至人员所属乡镇(街、区)和单位及县指挥部办公室,由其所属乡镇(街、区)和单位落实居家隔离14天的要求。市外车辆严禁在县境内通行,如经发现,一律查扣。

五、对KTV、网吧、影院、景区、公园、洗浴等休闲娱乐健身场所,宾馆、餐饮、培训、美容、理发、小商铺、宗教场所等人员聚集场所,图书馆、体育馆等公共场所实行暂时关闭。一经发现未落实的,一律顶格处罚,造成后果的追究其负责人的法律责任。

六、对所有工业企业复产复工实行严格的报批程序。复产复工前,必须向行业主管部门报批。经批准后,必须落实严格的防控措施,落实务工人员实名制管理,特别是对运输经营等流动性强的企业,必须落实外出务工人员14日隔离观察要求,最大限度减少员工与外来人员接触。

七、各级领导干部和承担疫情防控任务的人员必须到岗到位、履职尽责、联络畅通,全力以赴投入到疫情防控工作中来,未经批准不得离开县境。经批准离开县境的,返回后必须自行居家隔离14日,各位县级干部要切实抓好分管领域的防控工作。各部门单位、镇街、社区(村)要抓好各自领域的防控工作,守好各自的门,管好各自的人。

八、各级各部门和广大干部群众要以对党、对人民、对社会、对家庭、对自已高度负责的态度,自觉履行防控责任,自觉落实防控措施,自觉减少人员流动,决不能有任何的侥幸心理,决不能有丝毫的松懈思想,决不能有半点的厌战情绪,严防死守、严控严管、严阵以待,以战时状态坚决打赢疫情防控阻击战。

以上要求,请各级各部门各单位要第一时间通知到每一位职工、每一位居民。请公安、交通、工信、市场监管等主管部门制定好具体实施方案,落实好各自职责。广大干部群众要从自身做起,从现在做起, 在各级党委、政府的坚强领导下,坚定信心、众志成城,为打赢这场疫情防控阻击战奉献自己的一份力量!  

梁山县新型冠状病毒感染的肺炎疫情处置工作领导小组(指挥部)办公室                       

  2020年2月2日