续航600km的比亚迪秦PLUS EV,哪款配置最值得入手?配置解析来啦

车联号 2021-04-09 09:43:59 显示图片

续航600km的比亚迪秦PLUS EV,哪款配置最值得入手?配置解析来啦



近日,上海车展即将开展之际,比亚迪一口气宣布旗下多款纯电新车型上市,提升品牌曝光量。在一众新车中,首次亮相的电动轿车 秦PLUS EV最为瞩目,它采用比亚迪最新家族化设计、搭载有比亚迪最新刀片电池,拥有600km超长续航、0-50km/h加速快至4秒,刷新着广大消费者对紧凑级纯电轿车的认知。据悉,新车共推出4款车型,售价区间为12.98~16.68万元。那么,这款新车型不同版本有啥特点,哪款配置最值得购买呢,我们一起来看一看。

外观

外观方面,新车采用比亚迪最新的EV Dragon Face设计,采用大面积封闭式进气格栅,中网内部格栅较为突出,格栅上方为一条又长又宽的亚光饰板,并且饰板中央有浮雕设计的“秦”字样。前脸整体看起来有着不错的视觉冲击力。

前大灯组造型硬朗,灯眉处还有宽大的哑光银色镀铬条装点,灯组内部排序整齐。功能方面全系均支持LED远近光灯,LED日间行车灯,自动头灯,大灯高度可调,大灯延时关闭。

尺寸方面,新车长宽高分别为4765*1837*1515mm,轴距为2718mm。

侧面来看,新车采用轿跑式溜背设计,前低后高,整体姿态营造出一种向前俯冲的视觉效果。C柱位置设计有小三角窗,预计会给后排乘客带来更好的采光效果。侧面车门处营造出凹凸有致的肌肉感,整体的圆润设计风格也让新车看起来更显大气。

除顶配为18英寸外,其他配置车型均为17英寸轮毂。

尾部造型饱满,顶部为小鸭尾造型,后备箱盖还加入了“Build Your Dreams”的英文字样。整体尾部的横向线条和向下弯曲的曲线设计拉宽了整体的视觉效果。

尾灯为贯穿式设计,内含龙爪造型印刻在车尾,点亮后的辨识度非常高。

内饰

内饰方面,秦PLUS EV采用家族式设计语言,整体为环抱式驾舱。材质方面,采用钢琴烤漆材质和金属材质、软性材质包裹,各材质合理布局,形成不错的层次感,另外,直线与曲线和曲面的搭配很协调,新车内饰非常耐看,有着不错的档次感和质感。

皮质三幅式多功能方向盘,为平底式设计结构,支持手动上下/前后调节。

与秦PLUS DM-i车型不同,秦PLUS EV仪表盘为内嵌式设,支持彩色行车电脑的全液晶仪表盘,界面简洁,不过仪表尺寸太小了,估计看着会有点费劲。

中央的悬浮式根据车型不同,分为10.1英寸或12.8英寸,支持GPS导航系统,导航路况信息显示,蓝牙/车载电话,语音识别控制系统,车联网,OTA升级等功能。

中控屏还可以旋转,有着不错的科技性。

全系均采用仿皮材质的运动风格座椅,座椅采用双色搭配,时尚感十足,另外,座椅填充厚实,提供不错的支撑性和包裹性。

后排座椅填充厚实,并且,后排地板中央没有后排凸起,保障乘客的乘坐舒适性。

动力

动力方面,新车搭载了最新的刀片电池,搭载了最大功率为100kW和135KW两款永磁同步电机,搭载磷酸铁锂刀片电池,NEDC续航里程有400km、500km和600km三种版本。充电方面,秦PLUS EV直流快充30分钟,电量即可从30%达到80%。

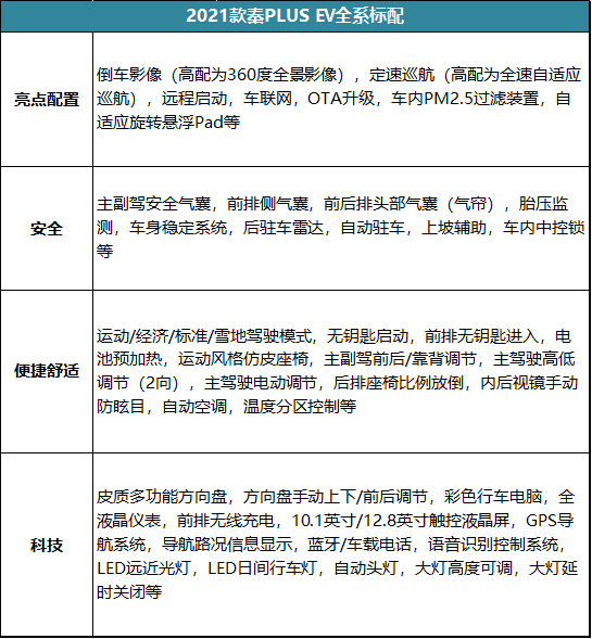
配置分析

新车型在安全、舒适、科技型配置方面来说,在同级别车型当中也有着不错的竞争力,并且一些主流的配置在全系的标准配置中均有搭载。

而在配置层面,新车的每款车型配置都各有特点。接下来,我们主要针对不同配置车型的差异进行横向对比,为各位选购车型提供参考。


2021款 EV 400KM 豪华型

作为入门版车型,其在配置上比较丰富,价格也相对更亲民,不过与其他配置车型相比,配置上还是有点单薄。

 

2021款 EV 500KM 豪华型

车型在续航里程上有增加,价格上增加1万元,性价比也不错。

 

2021款 EV 500KM 尊贵型

这款车型主要在驾驶辅助系统方面进行了升级,增加的包括车道保持辅助系统,360度全景影像,符合时下的科技性要求,为驾驶者带来更多便利,结合车型价格来看,是一款非常值得推荐的车型。

 

2021款 EV 600KM 旗舰型

作为顶配车型,旗舰版在配置上已经非常丰富,并且内饰颜色上有增加,当然最值得称道的当属它600km的超长续航,且售价不到17万,同价位的同级别车型仅能买到500km,顶配车型的竞争优势还是非常明显的。

小结

总体来看,比亚迪在新能源领域深耕多年,底蕴深厚,2021款秦PLUS EV在外观、内饰、续航等方面均有不错的表现,并且整体价格也非常亲民。对于想买一款长续航、颜值高、配置丰富价格还不贵的人来说,它便是一个不错的选择。那么,你更中意哪款配置呢,欢迎交流分享~