终于!无人配送车可以合规上路了

AutoLab 2021-05-26 11:54:59 显示图片

终于!无人配送车可以合规上路了



在北京,无人配送车可以合规上路了!

5月25日下午,第八届国际智能网联汽车技术年会(CICV 2021)在北京亦创国际会展中心开幕。活动期间,国内自动驾驶领域的又一项重磅政策《无人配送车管理实施细则》(试行版)正式发布。

《无人配送车管理实施细则》(试行版)共有五大亮点:

1、提出对考核通过的企业颁发车辆编码,对其参照非机动车规则进行路权管理。

2、对无人配送车尺寸、载重、速度、动力等技术和检测指标进行了标准规范。

3、面向未来的“无人经济”,对无人配送车带来的新业态商业化展开探索创新,例如对无人售卖进行管理创新。

4、首次提出对无人配送车驾驶人进行分类管理,要求必须配备现场驾驶人和远程驾驶人,将无人配送车与乘用车、卡车同等纳入先行自动驾驶监管平台监管,实现平台统一化管理。

5、首次规范了无人车的保险类型、覆盖范围和保额等要求。

当天,首批无人配送车车辆编码颁发给了京东、美团和新石器3家企业。



京东、美团、新石器获得无人配送车上路运营服务资质

除此之外,当天的主旨报告环节中,中国第一汽车集团有限公司研发总院副院长兼智能网联开发院院长李丹、丰田汽车技术研发(上海)有限公司自动驾驶・先进安全开发副总经理鱼住 重康、博世智能驾驶与控制事业部中国区总裁李胤也先后登台,发表了主题演讲。

其中,李丹在谈及智能网联汽车的技术趋势时提到,仿真测试未来会成为一个主流。至于L5级自动驾驶,在他看来,这是所有科技公司和传统整车厂的共同目标。

下面是关于本次大会的详细报道。

一、《无人配送车管理实施细则》

(试行版)重磅发布

开幕式伊始,北京市高级别自动驾驶示范区推进工作组负责人、北京经济技术开发区管委会副主任孔磊先对北京市高级别自动驾驶示范区建设的最新进展进行了介绍。

2020年9月,北京市经过研究论证,决定建设首个网联云控式样高级别自动驾驶示范区。目前,示范区1.0建设阶段任务已基本完成,即将启动2.0阶段建设。



大会现场

孔磊表示,1.0建设阶段基本完工时

(1)在车端,示范区已实现近百辆高级别自动驾驶车辆的车载终端加装,实现了云控平台对车辆运行的实时监控。

(2)在路端,已完成12.1公里的城市道路和10公里高速公路的改造部署;完成了地上及地下AVP停车场的建设。

(3)在云端,已完成云控基础平台架构开发,平台与城市道路和高速公路的路侧设备入网联调联试也已经完成。

(4)在网端,示范区部署完成了LTE-V和EUHT两套网络,EUHT已经实现与百度L4级自动驾驶车辆和路侧多源传感器融合信息传输的联调,完成高级别自动驾驶车路协同通信测试。

(5)在图端,现已完成1.0阶段城市道路、高速公路高精度地图采集以及数据制作,地图第三方平台服务机构工作流程及整体方案已经向社会正式发布。

在高级别自动驾驶示范区的基础上,今年4月,北京市又设立了智能网联汽车政策先行区,尝试为智能网联汽车及产业发展构建“适度超前的政策管理体系”。

据孔磊介绍,政策先行区成立一个月以来,已为小马智行、百度、滴滴等企业共112辆车发放了先行区道路测试通知书。

而在大会开幕当天,政策先行区落地后的又一项重要政策《无人配送车管理实施细则》(试行版)也得到了正式发布。

按照无人配送车测试规范的要求,经过专家从申请材料内容、现场演示审核、现场答疑等方面进行综合判断后,京东、美团和新石器率先成为国内首批获得无人配送上路资质的3家企业。

二、示范区建设迈入新阶段

资金、政策双管齐下吸引优质企业

从今年6月份开始,北京市高级别自动驾驶示范区2.0阶段的建设将会正式开始。

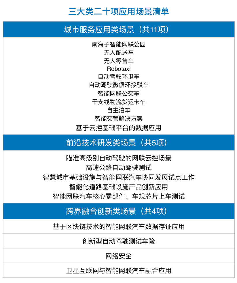
而为了吸引和鼓励相关的企业、机构参与到示范区建设当中,相关部门筛选出三大类(共二十项)应用场景,邀请企业和机构参与产品研发、技术应用、场景示范等各类合作。对于优秀的项目,示范区还将给予资金和政策支持。



相关政策的内容,包括:

1、鼓励开展环卫清扫、城市管理、便民服务、公共交通、出行服务、物流配送等公共服务领域示范应用,按单个示范项目实际投资额(企业自筹资金)的30%给予资金奖励,最高奖励300万元。

2、施行揭榜挂帅制度,发布开发区“白菜心”工程项目清单,对引领产业发展或取得颠覆性突破的项目,给予研发投入(企业自筹资金)50%的资金支持,最高奖励5000万元。

3、北京经开区每年设立5亿元科技创新专项资金,采取股权投资方式投资于符合经开区定位和相关产业政策、产业投资导向的企业,以固定利率方式退出,单个企业支持额度最高不超过2000万元。

4、在其他方面,示范区将采取“一事一议”的方式,给予申报企业房租补贴、高管个税、研发补贴、上市奖励、人才定向支持等多方面的政策支持。

三、丰田在华路测里程已达10万公里

开幕式结束后,大会进入到主旨报告的环节。一汽研发总院副院长兼智能网联开发院院长李丹首先登台,他的报告主题是《红旗自动驾驶技术战略及探索实践》。

事实上,虽然说是演讲,但李丹让人感觉他站在台上,其实更多的是一种交流与探讨的心态。正式开讲前,李丹主动表示,除了汇报在智能网联上所做的工作,他也希望在坐的教授和学者能够帮助他把把脉,“我站在这里实际上还是很忐忑的,也不知道我们以前走过的路是否正确,也不知道未来是不是还有更好的选择。”面对智能化浪潮,这可能不只是李丹一个人的想法。



李丹

在演讲中,李丹分享了关于业界环境、技术趋势、行业趋势的几个判断。

首先,他提到,当下智能网联汽车的发展持续加速,市场开始逐渐释放,虽然智能网联已经发展有10年之久,但现在势头不减反增,越来越多的玩家开始加入到队伍当中。

第二是国家层面非常支持智能网联的发展。基于此,国内相关产业链也开始形成。“现在我们在做智能网联尤其是做产品落地的时候,我们会发现行业里面有很多零部件企业、高科技企业能够给我们提供非常好的技术。”李丹表示。

第三,是智能网联市场规模潜力巨大。据麦肯锡提供的数据,到2021年智能网联的市场规模可达到70亿美元,2050年相关规模可达到7万亿,是个非常巨大的市场。

就技术发展趋势来说,李丹认为至少存在以下几个趋势:

从单车智能向车路协同发展。

从车端的单一定位向多维协同定位的方向发展。

基于规则的算法未来会向AI算法的方向发展。

单车控制会向车路云协同控制的方向发展。在李丹看来,采用车路云协同有助于降低成本,让产品更容易落地。

仿真测试未来会变成一个主流。

数据会成为产品迭代和优化的驱动力。

采用单一执行器会向采用多执行冗余的方向发展。

分布式的底盘控制回想底盘域综合控制的方向发展。

谈及到行业趋势时,李丹认为,传统整车厂和新入局的玩家在智能驾驶方面路径不同。这就像是大家都想攀登珠穆朗玛峰,但是有人从西藏那边开始登山,有人则选择了更靠近尼泊尔的那条路线。但关于终局,大家的目标又是一致的。“L5是我们所有科技公司和传统OEM共同的目标”,李丹在演讲中说。

李丹之后,来自丰田的鱼住 重康介绍了丰田的自动驾驶技术以及通过Maas和POV两种途径平行推进以实现完全自动驾驶的发展路径。丰田已取得北京和上海的路测牌照,据介绍,迄今在中国的自动驾驶路测里程已达到了10万公里。



鱼住 重康

博世智能驾驶与控制事业部中国区总裁李胤则就软件电子电气架构以及未来的自动驾驶、智能座舱的发展方向进行了分享。

李胤认为,未来智慧交通既带来了机遇,也带来了挑战。

那么,机遇在哪里?首先是软件定义汽车,软硬件解耦、电子电气架构向整车集中演进。其次是自主品牌开始引领创新,在不久前的上海车展上就有很多来自主品牌的智能化汽车。第三个是在中国市场上,智能座舱和智能驾驶正在成为主流配置,已经基本上成为一个标配。

机遇也带来了挑战。例如,如何提升软件价值,以硬件专长赋能软件?如何打造适合中国的技术路径和方案?如何打造系统化的软硬件系统解决方案?



李胤

针对上述挑战,博世将当下的汽车电子电气架构分成了三大域,包括辅助与自动驾驶、车身与动态和信息联通。

由此出发,为针对性地解决主机厂的需求,博世专门在今年的1月1日成立了一个新的事业部,即智能驾驶与控制事业部(XC),通过把所有的与域控制器相关的业务整合在一汽,从而更好地为主机厂提供服务。

目前,智能驾驶与控制事业部在全球一共有超过1.7万名员工,其中80%以上为开发工程师,开发工程师当中又有将近90%是软件开发工程师。

在中国,新的事业部现有1100多名员工,在苏州和上海张江设立了研发中心,

战略上面则是聚焦于智能驾驶、智能座舱、智能网联和车身智控(车身智控中国区业务其实主要由博世在国内的合资企业联合汽车电子运营)四大板块。