儿童安全座椅迎来全国性立法!6月1日起正式实施!

汽车梦想秀 2021-06-01 13:36:30 显示图片

儿童安全座椅迎来全国性立法!6月1日起正式实施!



今天是六一儿童节,一帮中年人在晒自己小时候的照片,满屏都在讨论三胎的话题。不过我们更想说一个与儿童与六一息息相关的话题:儿童乘车安全。

根据世界卫生组织发布的《2018年全球道路安全状况报告》显示,2016年全球有135万人死于道路交通事故。道路交通事故在导致人类死亡的众多因素中位列第8位。这其中,对于5-29岁的儿童和青少年来说,道路交通事故是第一大致死因素。

全球每年有18.63万儿童死于道路交通伤害,其中超过1/3死于乘车过程中。

根据《中国道路交通事故统计年报》,2017年我国有2.7亿儿童,全国汽车保有量达到2.17 亿辆,随之而来的,是2017年一年我国就有2954名儿童死于道路交通事故,13938名儿童在道路交通事故中受伤。平均每天有8个孩子在路上失去了宝贵的生命,这个数字触命惊心。

根据数据显示,道路交通伤害是我国儿童的第二位伤害死因。

其中,乘车出行中未使用儿童安全座椅等安全防护装置,是加重儿童道路交通伤害的主要原因。

天坛医院神经外科的一名医生,前些天在微博上讲了这么一件事:他在手术间隙去神外看了看一个车祸的孩子:妈妈抱着1岁半的女孩坐副驾驶座,孩子面朝着母亲,安全气囊弹出后,母亲的牙齿从小孩前额打入了孩子脑内!额骨粉碎性骨折,脑组织挫裂伤。就像子弹打得一样!

 

可能有人会想到,正常情况下母亲抱着孩子坐在车内,如果突然遇到急刹车,母亲肯定会用双臂的力量紧紧把孩子抱住。 

那我们来做个算术题,假设一位母亲抱着一个1周岁的孩子,孩子体重算10公斤,汽车在城市道路慢速行驶,时速36公里/小时,遇到意外,一秒钟的时间汽车停了下来,那请问母亲需要多大的力量才能抱住孩子,不让孩子不飞出去?

经过计算,母亲接住孩子需要用100公斤的力量,相当于孩子体重的10倍左右。

这还只是市区道路非常慢的速度,如果是环路、高速公路,速度80- 120km/h,那需要的力量可能就是孩子体重的20倍、30倍,达到四五百斤甚至上千斤,这早就超过了一般人的承受范围。

那怎样才能保证儿童乘车安全呢?方法只有一个,使用儿童安全座椅。

数据显示,如果正确使用儿童安全座椅,可以使得1岁以下婴儿致命伤害的可能性降低71%,1岁~4岁幼儿致命伤害的可能性降低54%,4岁~7岁儿童致命伤害的可能性降低59%。

对于8-12岁儿童,使用儿童增高坐垫造成伤害的概率比单纯使用安全带低19%。另外根据《中国儿童交道路通安全蓝皮书2018》数据显示,发生车祸时,汽车内未安装儿童安全座椅情况下儿童交通事故的死亡率是安装了儿童安全座椅的8倍,受伤率是后者的3倍。

安全座椅的对比测试
安全座椅的对比测试

目前大部分家长对于儿童安全座椅的重要性认知不足,在乘车时习惯怀抱儿童坐于车内,或让儿童使用成人安全带,甚至让儿童坐在副驾驶的位置。这些错误的做法非但不能保护孩子,而且在发生危险时反而会增加其受伤的程度。譬如让孩子坐在副驾驶位置,一旦发生碰撞,安全气囊直接击打在头面部,瞬间的击打力量可达上百公斤,非常危险。

安全气囊的巨大威力
安全气囊的巨大威力

目前,我国的儿童安全座椅使用率非常低。《中国儿童道路交通安全蓝皮书2015》显示,儿童安全座椅安装及使用率不到10%。在欧美等发达国家,这一数字超过90%。

目前世界上已有96多个国家和地区出台强制使用儿童安全座椅的法律法规,其中英国、德国、瑞典等地区的使用率甚至已经超过95%。而这些地区在立法后儿童乘车事故伤亡也大幅下降。

有一位在加拿大的朋友,她介绍说,加拿大新生儿出院的时候,护士会去家长的私家车上检查汽车座倚,没有儿童安全座椅,是不给出院的。即便有,如果你没有按规定正确使用,警察发现也是要给罚单的,一张罚单100多加币,也是蛮贵的。

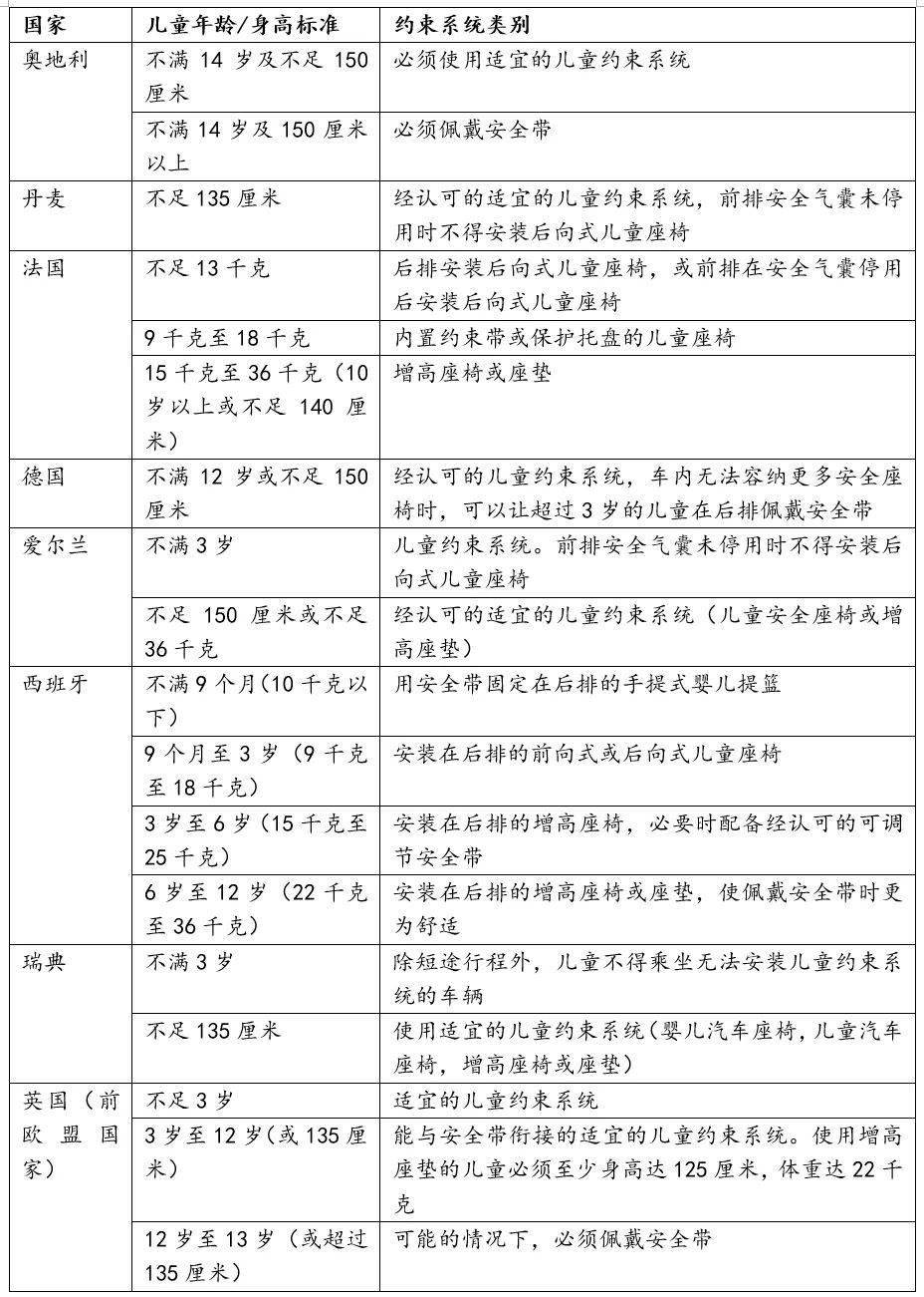
在与我国临近的日本、印度、韩国、菲律宾、新加坡以及澳大利亚、新西兰等国也都有儿童约束系统的立法。日本关于儿童约束系统的使用,采用的是以年龄、体重为基础的划分方式。日本的《道路安全管控法》(Road Safety Control Act)规定, 6岁以下的儿童乘坐轿车必须使用安置在后排的儿童安全座椅,并且建议, 两岁以下或者9千克以下的儿童使用后向式儿童座椅;4岁以下或者18千克以下的儿童使用前向式儿童座椅; 8岁以下或者36千克以下的儿童使用儿童增高垫。相比之下,新加坡、菲律宾立法时采用的都是“身高”标准。2019年2月,菲律宾出台了《机动车儿童乘员安全法》,该法中即包含“强制为 身高150厘米以下的儿童使用儿童约束系统”的规定,且儿童约束系统应适合儿童的年龄,身高和体重,并符合相应的质量要求。《新加坡道路交通法》(276章)“道路交通规则-机动车,安全带的佩戴”[10]规定,身高135厘米以下的儿童乘坐机动车时必须使用适合其身高、体重的儿童约束系统。

在2021年6月1日之前,我国仅有极少数地区出台了针对儿童乘车安全的强制性法规。细查之下,国内仅有深圳、上海、山东、内蒙古、广西南宁等地区出台了地方法规保。

上海在2014年,将儿童安全座椅的使用纳入《上海市未成年人保护条例》,明确规定携带未满四周岁的未成年人乘坐家庭乘用车,应当配备并正确使用儿童安全座椅,并于2017年纳入《上海市道路交通管理条例》,同时出台惩罚性措施。

《深圳经济特区道路交通安全违法行为处罚条例》规定,四周岁以下儿童乘坐小型、微型非营运载客汽车未使用符合国家标准儿童安全座椅的处三百元的罚款。

不过纵观现有的地方性立法,普遍存在条文过于简单且标准不一、缺乏相应的惩罚措施等问题。各地方性法规中关于配备、使用儿童安全座椅的条款大都是用一句话概括,即“应当配备并正确使用儿童安全座椅”。

但是具体要求的细则,以及交警部门对于实施情况的检查,惩罚措施不到位,目前基本是形同虚设,只有在发生交通事故以后,才有一定的追责意义。

 

相比之下,很多国家的法律都明确了相应的法律责任:如菲律宾《机动车儿童乘员安全法》规定车辆驾驶人员如果初次违反使用儿童约束系统规定,将被处以1000菲律宾比索(相当于人民币140元)的罚款;第二次违反则被处以2000比索罚款(相当于人民币280元);第三次或者超过三次以上违反则将面临5000比索罚款(相当于人民币700元)和暂扣驾驶证1年的处罚。在新加坡,如果违反《新加坡道路交通法》中关于使用儿童约束系统的规定,机动车驾驶人员将面临120新加坡元(相当于人民币600元)的罚款以及扣除3分(现场处罚)。如果要到法庭审理的话,将面临1000新加坡元(相当于人民币5000元)以下罚款或者3个月以下监禁;如果是再犯,将面临2000新加坡元(相当于人民币10000元)以下罚款或者6个月以内监禁。

不过好消息是,2020年10月17日,第十三届全国人民代表大会常务委员会第二十二次会议修订通过了《中华人民共和国未成年人保护法》(以下简称未保法),该法将于2021年6月1日正式施行。

修订后的未保法第十八条规定,未成年人的父母或者其他监护人应当为未成年人提供安全的家庭生活环境,及时排除引发触电、烫伤、跌落等伤害的安全隐患;采取配备儿童安全座椅、教育未成年人遵守交通规则等措施,防止未成年人受到交通事故的伤害;提高户外安全保护意识,避免未成年人发生溺水、动物伤害等事故。虽然本条中关于“儿童安全座椅”只有短短几个字,但这是“儿童安全座椅”首次写入全国性立法。而且,未保法作为未成年人保护的“小宪法”, 能将“儿童安全座椅”写入其中足以彰显国家对儿童乘车安全问题的重视,为《道路交通安全法》及各地的未成年人保护条例进一步细化关于儿童乘车安全和儿童道路安全的规定奠定了坚实的基础。

万里长征,我们迈出了关键的一步。

 

最后我们说一下如何选购儿童安全座椅。

目前大品牌的价格贵,动辄四五千上万,网上销售的从几百、一两千的都有,消费者没有能力分辨。而且国内目前关于儿童座椅的国标比较落后,网上的产品很多都是没有做过测试。不符合国际标准的廉价产品。

网上安全座椅稂莠不齐
网上安全座椅稂莠不齐

目前世界各国儿童安全座椅法规主要有以下几大标准:欧洲ECE标准、美国JPMA/ASTM,德国ADAC认证,我们的是GB27887-2011《机动车儿童乘员用约束系统》,有抗腐蚀性能、吸能性能、抗翻转性能、动态试验、耐候性能等方面的规定。同时,国家规定儿童汽车安全座椅3C认证标准,未获得3C(CCC)认证的产品,将不得出厂、销售、进口或者在其他经营活动中使用。

所以大家在买的时候,问商家有没有GB27887或者3C认证就行。

另外一点,使用儿童安全座椅要趁早,在孩子一两岁时就开始严格使用,给孩子树立乘车规矩,养成正确乘车习惯。如果等到四五岁岁再强迫使用,会让孩子产生严重的不适应和抵触情绪。