自发布以来一直争议不断,车企大佬接连发声,规范,刻不容缓

有车以后官方号 2021-08-18 18:28:41 显示图片

自发布以来一直争议不断,车企大佬接连发声,规范,刻不容缓



【有车以后 话题】近日,蔚来汽车沈海高速车祸事件持续发酵。据网络传言称,事发后蔚来技术人员未经交警同意,私自接触涉案车辆进行操作,已被交警传唤做笔录。虽然蔚来官方迅速澄清这是一条谣言,但社会对于蔚来及自动驾驶的质疑并没有因此减少。


昨日,针对身陷质疑的自动驾驶技术。理想汽车创始人兼CEO李想也表达了自己的看法,呼吁统一自动驾驶的中文名词标准。


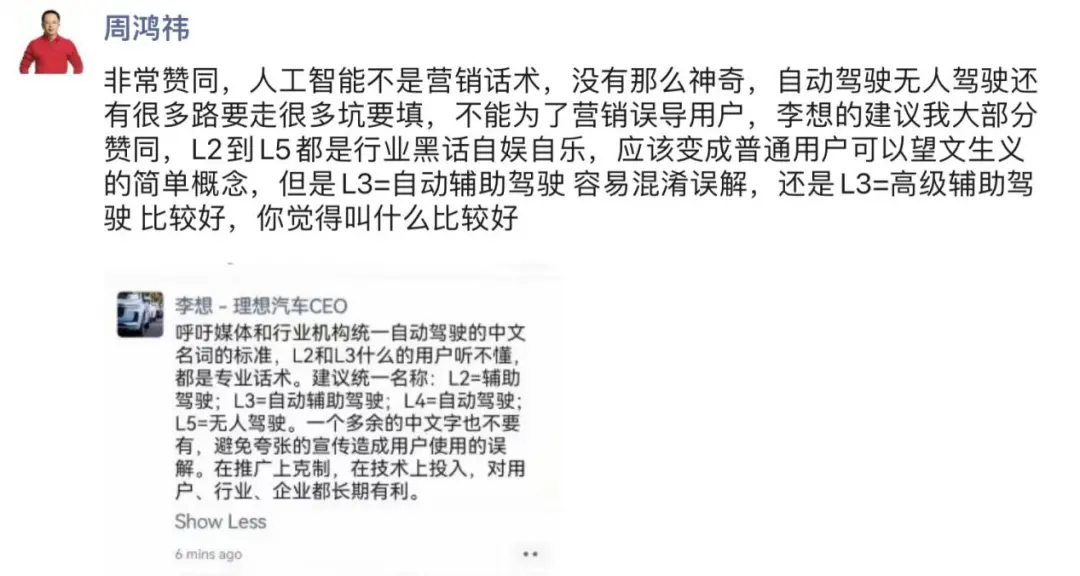
李想建议,L2=辅助驾驶;L3=自动辅助驾驶;L4=自动驾驶;L5=无人驾驶。且一个多余的中文字都不要有,避免夸张的宣传造成用户的误解。李想的这番提议,也赢得了大量网友的点赞支持。



不过,也有不少网友发表了反对意见,认为更改名词叫法只是文字游戏,治标不治本,无法改变自动驾驶技术还不成熟的现状。


对于李想的建议,360 创始人、董事长周鸿祎也表示了赞同。他认为“人工智能不是营销话术,没有那么神奇,自动驾驶无人驾驶还有很多路要走很多坑要填,不能为了营销误导用户。L2到L5都是行业黑话自娱自乐,应该变成普通用户可以望文生义的简单概念”。


周鸿祎也提出了不同看法,他认为L3称为自动辅助驾驶仍容易混淆,叫做高级辅助驾驶可能会更好。不少网友也认为名称带有“自动”两字仍会混淆视听,会让消费者无意间忽视“辅助”两字,造成误解,这与周鸿祎的意见不谋而合。


编辑认为,“自动”两字的中文释义,是指不用人力而用机械 、电气等装置直接操作 的。简而言之,就是不需要人的参与。如果将“自动”与“驾驶”结合起来,那么是不是可以理解为“不需要人工操作,依靠机械、电气装置等就可以实现车辆自主驾驶”呢?

假设上述定义成立的话,那么在“自动”后面加上“辅助”两字就显得有些奇怪了。因为辅助意味着只是起到协作、帮助的作用,并不占主导地位,这显然与“自动”的定义自相矛盾了。

而这次事件的主角蔚来汽车,在其官网信息中也使用了“自动辅助驾驶”的表述方式,且在NIOPilot介绍中也可以看到“搭载全球领先Mobileye EyeQ4自动驾驶芯片”的表述;虽未提及可以完全自动驾驶,但对于不了解汽车及相关技术的普通消费者来说,这样的表述也确实容易产生误会。




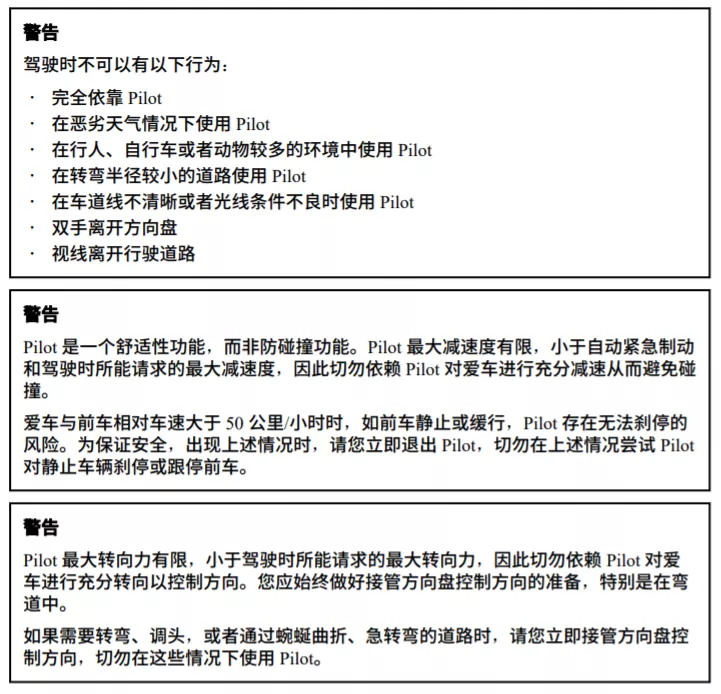
同时,在车辆用户手册中编辑也看到,不管是Pilot功能还是领航辅助功能,都明确标注了使用注意事项,且强调不可产生过度依赖。然而,我想真的会仔细翻看用户手册的消费者可能并不会太大多。如何更直观的传达正确信息,扭转消费者的错误观念仍是当前亟待解决的问题。


值得一提的是,就在大家为自动驾驶的命名标准及安全性争得不可开交的时候,远在大洋彼岸的美国国家公路交通安全管理局(NHTSA)也对特斯拉 自动驾驶展开调查。调查原因是特斯拉 自动驾驶状态下路况识别功能或存在缺陷,存在与路边停放的车辆有发生相撞的风险。这无疑再次为我们敲响了警钟。


对于网友“治标不治本”的观点,编辑也是认同的,毕竟自动驾驶技术尚在发展阶段,许多方面还不成熟。

目前,所谓的“自动辅助驾驶”功能,主要依靠视觉摄像头、激光雷达、毫米波雷达、超声波传感器等各种传感器来实现。不过就像人会失误一样,传感器也有“看走眼”的时候,每类传感器都有自己的优势和不足。


比如摄像头可以识别文字、颜色、图案,但距离较近、易被遮挡,强光或光线不足时也难堪大用;超声波传感器成本低,但探测距离近、精度低;毫米波雷达探测距离远,但探测角度小,精度也略低;激光雷达是最接近完美的探测方案,但成本也是最高的。


为保证安全性,车企一般会采用多种类型传感器组合的式来实现自动驾驶。但即便如此,仍不能保证自动辅助驾驶可以万无一失。近年来频频发生的自动驾驶交通事故,均是由于传感器未能成功判断前方障碍物而导致的。


此外,多种类型传感器的组合方式不同,也会影响自动驾驶的安全性。当前大部分车企会采用摄像头+毫米波雷达的组合方案,蔚来汽车亦是如此。摄像头的图像识别能力和毫米波雷达的长距离探测可以弥补一些对方的不足,但雷达探测角度和精度的局限仍然存在,这也导致在某些情况下会出现判断失误。这也是特斯拉决定放弃雷达路线,转而专攻纯视觉识别路线的原因之一。



编辑总结


自动驾驶是汽车行业所追求的终极目标,但目前的技术并不能实现高级别自动驾驶,相关功能也仍然是以辅助驾驶为主。因此,作为企业,确实应当仔细考虑“自动辅助驾驶”命名的妥当性;在相关功能的宣传上也需要更加克制,以免造成误解。当然我们也不能把责任全部推到企业身上,作为消费者,自始至终都不应该过度相信、依赖辅助驾驶功能,你可以享受它所带来的便捷、舒适,但也不能将生命安全完全托付给它。