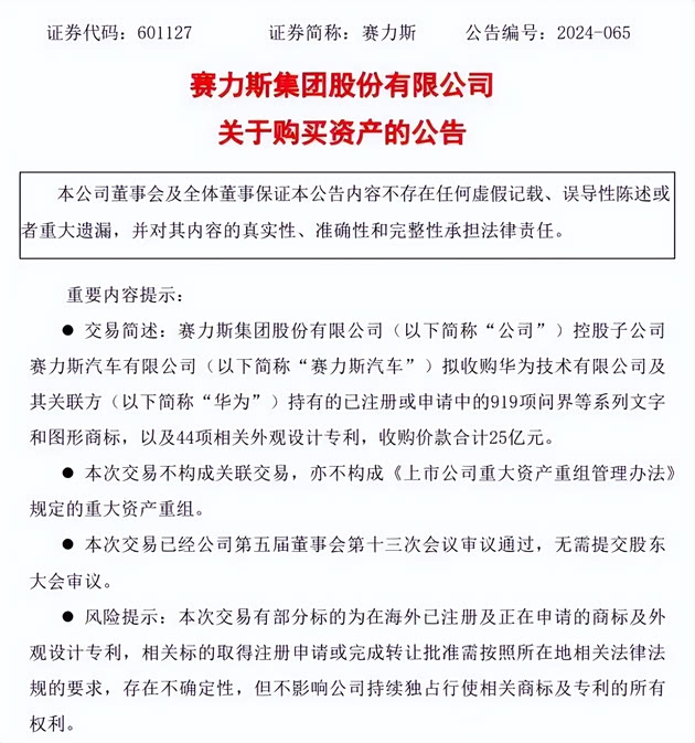
八年前,赛力斯汽车开启了高端电动车造车之路,历经八年卧薪尝胆,三年跨界融合,三款豪华智能电动汽车横空出世。并在今年一季度实现了稳居中国汽车市场豪华品牌销量前五,同时实现了连续四年亏损后的首季盈利。而近日,赛力斯汽车再次传来好消息——拟收购华为及其关联方持有的919项问界系列文字和图形商标,以及44项相关外观设计专利,交易金额高达25亿元人民币。此次收购完全基于双方共同发展的愿景,不仅标志着赛力斯汽车与华为合作的进一步深化,也为双方共同打造世界级新豪华领先品牌奠定了坚实基础。

赛力斯汽车与华为的合作无疑是一个成功的典范,AITO问界目前是鸿蒙智行里销量最高的板块,这一成就得益于双方的深度合作。而此次转让将进一步加深双方的战略伙伴关系。而且,对于赛力斯汽车来说,这不仅是品牌资产的再加码,也是全新发展未来的良好开端,不仅不会影响双方现有的合作业务,还进一步保障了AITO问界品牌的长远发展,未来可期。中国汽车流通协会乘用车市场信息联席分会(乘联分会)秘书长崔东树也表示:“此次收购让华为、赛力斯双方的合作信任度进一步加深”。与此同时,赛力斯汽车也进一步透漏消息,为持续深化与华为的全面合作,赛力斯汽车正积极筹划参与引望(华为车BU成立的新公司)战略投资与合作事宜。
可以肯定,清晰的归属权意味着赛力斯汽车拥有完整的品牌资产,会持续且更好的为用户做好的服务。这不仅有助于更好地维护品牌形象,提升品牌价值,更将为其在未来的市场竞争中提供强有力的保障。

值得注意的是,赛力斯汽车不仅是华为智选车模式的首个合作伙伴,更是唯一一家与智选车、车BU(华为智能汽车解决方案BU)、华为数字能源签订战略合作的车企。这一独特地位不仅彰显了赛力斯在新能源汽车领域的领先地位,也为其与华为的深度合作提供了广阔的空间和无限的可能。
作为华为智选车模式的首个合作项目,AITO问界自诞生以来便备受瞩目,相继推出了问界新M5、问界新M7、问界M9等热门车型。在刚刚过去的6月,AITO问界交付量达到43146辆,再度创下历史新高,稳固中国市场新势力品牌领先之位。据悉,接下来,AITO问界还将推出更多新车型。
未来,赛力斯与华为将继续深化合作,共同探索新能源汽车市场的无限可能。双方将充分发挥各自的优势和作用,以用户需求为导向,不断创新技术和产品,推动新能源汽车行业的持续健康发展。同时,此次收购也将成为AITO问界走向国际化的重要一步,加快迈向全球市场的步伐。

随着新能源汽车市场的日益成熟和竞争的加剧,赛力斯汽车与华为的合作无疑为双方注入了新的活力和动力。我们有理由相信,在未来的日子里,赛力斯汽车与华为将携手并进,共同书写新能源汽车产业的新篇章。
新荣聊汽车
评论(0)