近日,阿维塔科技宣布顺利完成C轮融资,募集资金超110亿元。该公司高层透露,将于明年上半年完成注资华为旗下“引望”公司全部投资款项的交割,并已同步开启上市准备工作,拟于2026年IPO。
大股东长安汽车增资超45亿
持股比例不变
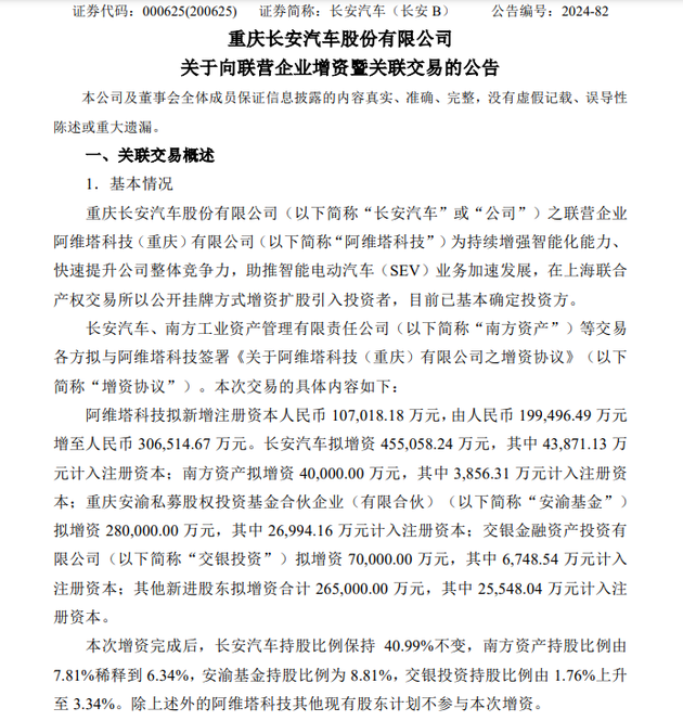
重庆长安汽车股份有限公司发布的公告显示,阿维塔在上海联交所以公开挂牌方式增资扩股引入投资者,目前已经基本确定投资方。阿维塔官方介绍,本轮融资由长安汽车、渝富系基金、南方资产系基金、国投系基金、交银投资以及其他战略和市场化投资人共同出资。

从长安汽车的公告可以看出,长安汽车拟增资45.51亿元;南方工业资产管理有限责任公司拟增资4亿元;重庆安渝私募股权投资基金合伙企业(有限合伙)拟增资28亿元;交银金融资产投资有限公司拟增资7亿元;其他新进股东拟增资合计26.5亿元,总增资额达111亿元。
长安汽车作为阿维塔第一大股东,在经过本轮增资完成后,股权并没有被稀释,对阿维塔持股比例仍为40.99%;南方资产持股比例由7.81%下降至6.34%,安渝基金持股比例为8.81%,交银投资持股比例由1.76%上升至3.34%。阿维塔其他现有股东计划不参与本次增资。
两年多亏损超78亿
一年后要盈亏平衡有点难
阿维塔方面透露,随着C轮融资的顺利完成,阿维塔将具备更加充足的运营资金,进一步加快后续车型的研发设计、品牌建设、海外扩展等。同时,阿维塔拟于明年上半年完成对深圳引望智能技术有限公司全部投资款项的交割。目前,阿维塔已同步开启上市准备工作,拟于2026年IPO。
根据长安汽车发布的公告显示,阿维塔2022年、2023年研发费用分别为5.68亿元、7.24亿元。而2024年1-8月,阿维塔研发费用就已达到4.88亿元。至于此次顺利融资后,阿维塔计划在研发方面增加多少投入力度,并没有透露具体细节。按照正常思路,阿维塔想上市,就得先摆脱亏损,前提就是把整体销量提升到一定的规模。而力争在2025年第三季度或第四季度实现盈亏平衡,并不是一件容易的事。
公告显示,阿维塔从2022年开始出现营收后,当年亏损20.15亿元;2023年营收56.45亿,净亏损达36.93亿元;2024年前8个月营收为73.86亿元,净亏损为21.21亿元。而资产负债率方面,阿维塔也是逐年递增,从2022年年末的46.7%,增至2023年年末的83.4%。截至2024年8月末,该公司资产负债率已达到100.2%。

今年下半年以来,阿维塔不断加快新车上市的节奏,并通过与华为深化合作来进一步提升产品的竞争力。 阿维塔07、阿维塔12增程版、阿维塔11增程版已经分别于9月、11月、12月正式上市。阿维塔月销量在10月份首次突破1万辆,达到10056辆,同比环比皆翻倍,截至目前已经连续两个月销量在1万辆以上。新产品开发方面,第四款战略产品阿维塔06也预计将于明年第二季度正式上市。有消息称,该品牌还计划基于SDA 2.0平台在2026年打造两款代号分别为F618和D706的SUV和MPV车型,定位为下一代品牌旗舰。对此,阿维塔并没有给予正面回应。
值得一提的是,长安汽车旗下子品牌长安凯程,也在最近以公开挂牌方式增资扩股引入投资者,增资金额不超过25亿元。今年广州车展上,长安凯程宣布加速向数智新能源商用车科技品牌转型。自2025年起,该品牌只投放全新的新能源产品。
采写:南都·湾财社记者 梁罗喆
南都汽车
评论(0)