从高速智驾事故、到私自限制马力,再到碳纤维舱盖虚假宣传,一路顺风顺水的小米汽车,正在经历着前所未有的信任危机。5月9日,网传一条小米SU7 Ultra多名车主联合发声要求退车的视频。在这条时长3分钟的视频中,有45名车主已经下定小米SU7 Ultra准车主晒出订单截图,称不认可小米官方对SU7 Ultra挖孔机盖事件的补偿声明,并要求小米退车。

而在多个社交平台上,也有已经下定的小米SU7 Ultra准车主要求退车。“小米,你对得起我们这些车主的信任吗?就给2000块钱打发人,60w的车我都买了,谁差这2000块钱,还是积分,退车退车。”一位小米SU7 Ultra的准车主在某社交平台上写道。

另外,有小米SU7 Ultra车主还组建了维权群,有网传截图显示,某维权群内人数已达447人。群内一位律师表示,将会给雷军和小米公司等相关人员发律师函,正常律师函每个客户收费3000元,由于此次是群体事件,前期律师函每人收600元。这600元包括代为发律师函、跟小米沟通、谈判、磋商等。

图源网络
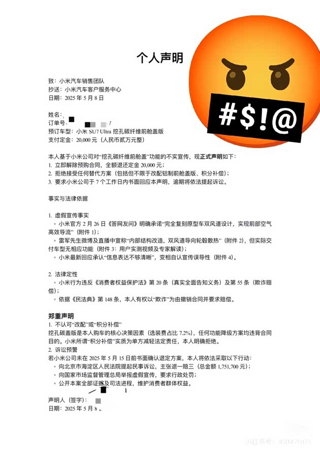
SU7 Ultra挖孔机盖事件已经持续发酵了多日。此前,有车主发现小米SU7 Ultra碳纤维前舱盖(选装价4.2万元)内部结构与普通版是一样,而在车头的风道处喷“可视化烟雾”,却发现机盖处没有任何动静;往机盖处盖上一张纸巾,用鼓风机往风道里吹,机盖处的纸巾也是纹丝不动。因此,车主质疑该选装配件是"装饰性设计",无实际效果。
而此前小米官方在SU7 Ultra上市时曾称,该碳纤维前舱盖为“复刻原型车空气动力学设计”。小米董事长雷军此前曾公开表示,该设计“通过双风道为轮毂散热”。这一配件在当时引得不少对性能有要求的车主选装。在此事件后,小米SU7 Ultra碳纤维前舱盖因涉嫌“虚假宣传”的问题而引起热议。
对于SU7 Ultra碳纤维前舱盖涉嫌虚假宣传的质疑,5月7日,小米汽车对此进行回应。小米汽车方面表示,SU7 Ultra量产版原计划使用普通铝制机盖,但在原型车纽北赛道成绩发布后,用户对碳纤维开孔造型的需求高涨。经充分调研和评估工程可行性后,小米决定响应用户需求,复刻原型车同造型挖孔前舱盖设计,给用户更多造型选择。

小米汽车方面强调,碳纤维双风道前舱盖,在满足复刻外造型的需求之外,还提供了部分气流导出和辅助前舱散热功能,并给整车带来了1.3kg的减重。但与此同时,小米方面承认此前信息表达不够清晰。小米方面表示,对于未交付的订单,将提供限时改配服务,可以改回铝制前舱盖;对于已提车和在本次限时改配结束前选配碳纤维双风道前舱盖(截至5月10日23:59:59前)的锁单用户,将赠送2万积分(价值2000元)。
不过,部分车主和准车主并不认可“改配”或“积分补偿”方案。“挖孔碳盖本人是其购车的核心决策因素(选装费占比7.2%),任何功能降级方案均违背合同目的。”一位已经下定的准车主表示,小米的“积分补偿”实质为单方面减轻法定责任。

还有部分车主认为,认为该方案“补偿力度不足”,补偿金额仅占选装价的4%,且积分限定于小米生态内使用,这一补偿无法抵消功能落差带来的价值损失。还有网友指出,小米给车主仅留下了3天的改配窗口期,如果准车主未及时看到消息的,可能会错过时间。另外,还有部分未提车车主担心,改配铝制舱盖可能会涉及到返厂操作,从而会影响车辆残值。
而小米SU7 Ultra车主要求退车的话题,正在多个平台上发酵。到目前为止小米方面暂时还未对此作出回复。
除了碳纤维舱盖风波外,小米汽车近期还因新版OTA限制马力而引起车主的不满。日前,小米SU7Ultra更新Xiaomi HyperOS时,1548 匹最大马力被限制,在指定赛道圈速达成赛道成绩才能解锁,否则只能用大约 900 匹马力。对于这一限制,小米方面表示,是为了防范新手使用大马力发生事故的风险。
当然,如果仅从安全的角度考虑,小米的这一做法可以理解。

有不少车主表示,购买小米SU7 Ultra就是冲着高马力去的,小米方面没有征询过意见和车主调研,擅自为车主做决定限制功能,不尊重车主的选择,也侵犯了车主的权利。“就像买了顶配电脑,却要通过考试才能使用显卡。”一位车主如此形容小米的这种做法。
对此,小米方面也进行了致歉,承认没有充分征询大家意见和相关功能的沟通说明,就进行升级确实存在不妥的地方。最终此事的解决方式是,暂停此次推送,对于已升级的少量用户,将会在下个版本更新中解决,预计用时4—8周。另外,小米汽车被锁动力的车主,提供了5000积分和洗车机作为补偿。
近期接连的事件,让小米汽车一直处在风口浪尖。自从造车以来,小米凭借着其强大的营销能力,使得首款产品SU7一上市就迅速破圈。不过,与享受流量带来的红利的同时,小米也必然在更大力度的监督和审视之下。距离第二款YU7的上市时间越来越近,对于小米来说所面临的压力也越来越大了。
明镜pro
评论(0)