引言 | 痛并快乐着
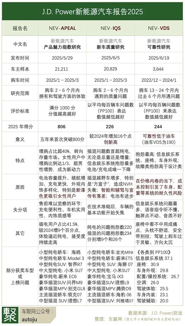
2025年5月底至6月中,J.D. Power 连续发布了三期新能源汽车的报告:产品魅力指数研究 APEAL、新车质量研究 IQS、可靠性研究 VDS。

车聚君把三个报告汇总成上表,作简要分析:
一、产品魅力指数研究APEAL
这个报告简单说,就是新车半年内的亮点。满分 1000,越高越好。2025 年的 APEAL 得分是 806 分。按 J.D. Power 的说法是:这是该报告推出五年来首次突破 800 分。
说明,新能源汽车在购车半年内的吸引力,今年达到了峰值。

▲图片来源:车聚网
大的方面,主要是各个主机厂推出的新车越来越快,在 OTA 加持下,甚至能一年三换代。这在过去燃油车时代不敢想象,比如沃尔沃是有名的十年一换代。相比之下,新能源汽车天然具备了更大的新鲜感。无论是内饰的冰箱、彩电、大沙发,还是外观的各种流线设计,还是性能上动辄 4 秒破百,基本都能被多数车企轻松拿捏。
更具体的原因是:新能源汽车的电池技术得到了快速提升,多数主流纯电车型都是 70 度往上,甚至 100 度左右,续航 600km 是刚及格,800km 才能上牌桌。加上各种超快充层出不穷,动不动就是充电 10 分钟,续航 200 公里。
即便挤掉厂家的宣传水分,产品力本身确有提升。这是新车吸引力突破 800 分的基石。
不过让人惊讶的是,另一驱动因素是女性用户的贡献。所有女性用户中,增购的占比达到 33%,远超男性的同类增长。说明女性用户也在快速占领存量市场,并用「增购」表达着她们的态度与偏好。

▲图片来源:车聚网
其中一个突出标志是:车漆颜色。
现在似乎明白,为何雷军在去年阳春三月的清晨,在武大校园拍「霞光紫」的SU7 宣传片了。现在看,几乎主流新势力都有了紫色:领克 07EM-P 的浮光紫、2025 款 海豹的天空紫、极氪 007GT 的绛紫和姹紫、阿维塔 06 的烟紫和云紫、智己 L6 的莫兰迪紫……
显然,紫色的目标用户以女性为主。据透露小米SU7 的女性用户接近 50%。
谁也没想到,自从100 年前雪佛兰首次推出彩色车身后,历史又画了一个圈。车聚君以前说,汽车的定义在中国正在从交通工具变成可载人的大型电子穿戴设备,后来随着数码车评人的涌入又有了「快消品」的特征,如今随着女性用户的崛起又有了「时尚单品」的含义。可以理解为,女性出门的包包换成了新能源汽车。
车聚君作为男性不能理解,但大受震撼:原来影响销量的秘诀之一,就是摆在最明面、看似最简单的颜色。果然是,女性好“色”的年代。
二、新车质量研究 IQS
这个报告简单说,就是新车用了小半年之后的槽点。IQS 算是 APEAL 的镜像报告,后者是正面亮点,前者是负面槽点。那么分值自然是越低越好。

▲图片来源:J.D. Power
J.D. Power 在IQS 中没有设满分,而是用 PP100 来表达,即每100 辆车中遇到的问题数。以「大型纯电动」这个细分市场看,小米 SU7 以 193 个问题数,名列 IQS 榜首。意思是,每 100 辆小米 SU7 遇到的问题数量是 193 个,是该细分市场最少的,所以排该细分市场 IQS榜第一,即质量最好。
至于为何把小米 SU7、极氪 001、智己 L6 等称作“大型”,车聚君不理解。另外,为何把这些轿车和极氪 7X、小鹏 G9 放一起,也不得而知。
2025 年新能源IQS的行业平均值是 226,比上一年增加了 16 个抱怨数,创下历史新高。这符合公众印象:新能源车惹人爱、又招人恨,属一体两面。
从车主抱怨的部位看,信息娱乐系统首当其冲,总体抱怨数为 31 个 PP100;增量最多的是配置/操控系统/仪表板,比去年增加了 3.5 个PP100。
这两项的折戟,同样出人意料,又在情理之中。按 J.D. Power 的话说:显示出智能化进程高速发展下,车企对基础功能质量管控的“失焦”。

▲图片来源:车聚网
辅助驾驶也是重灾区,大概率是因为用户的实际体验与厂家宣传存在较大落差。车企在新车上市时,普遍存在一种「田赛模式」,即把之前智驾实测的视频,挑出最成功的一次,在发布会上播放以显示自家产品有多牛。这类似跳高、跳远,可以连跳几次,然后以最佳成绩为准。这必然会对消费者形成误导,进而造成使用中的抱怨与投诉。
甚至,全国各地连续发生了多起因为过于轻信、迷信智驾而疏于把控车辆导致丧生的案例。这已经不是抱怨的问题了,而是人命关天了。
所以,相关部委出台政策禁止车企们夸大宣传,是对的。甚至有些晚了。
如果对比插混和纯电,会发现前者抱怨数 234 个,高于后者的 220个。符合预期,因为混动系统比纯电系统多了一套发动机,无论硬件还是软件,更加复杂。另外,插混车型中越野车型更多,行驶的路况更加恶劣,那么出问题的机率自然更大。
特别是,J.D. Power 提到了方兴正艾的「方盒子」车型,在行使中 NVH 容易让车主破防,简单说就是风噪太大了,驾乘舒适感远低于预期。加上工艺可能不过关,更易出现漏风漏雨的问题,更让人糟心。

▲图片来源:车聚网
给消费者的提示是:诗和远方一定是以牺牲舒适性为代价的。我们在选购时,要考虑:是否要为了一年中 5%长途自驾游的便利性,而牺牲掉 95%场景中的舒适性?
三、长期可靠性研究 VDS
如果说 IQS 是 6 个月内的质量初试,那么 VDS 就是两年内的深度体验。
J.D. Power 的VDS 研究发现,消费者使用较长时间后,抱怨最多的竟然是:信息娱乐系统、座椅、车身外观!
这确实让人惊讶,但细想又在情理之中。
因为第一项属于当下炙手可热的「智舱」系统,严格说并不算高科技,但微妙之处就是它是车与人的主要交互接口,细微的差池,确实会引起人们的反感。比如用户普遍抱怨的是:语音指令听不懂、触屏点不动、音响音质欠佳等等。
说实话,不少车企都把 DeepSeek 搬到车机上了,但最基本的语音对话还留有不尽如人意之处。建议车企们,不要只赶时髦,在炫技之前先把日常功能做好。同时,也不要对 DeepSeek 抱太大期望,不少用户包括车聚君,在使用中发现 DeepSeek 越来越不靠谱,一些基本常识和逻辑也会出错。很难想像,如果贸然拼凑,会不会让本来就是槽点重重的车机,更加雪上加霜?
还有音响,真的别再吹了,发布会上各种新名词、新数字如雷贯耳,实际中形同鸡肋、差强人意。君不闻:期望越大,失望越大。
座椅和外观也能成为投诉热点,着实让车聚君意外。

▲图片来源:车聚网
按理说,这是最基本的基本功了,也能翻车?看一下 VDS 报告反馈的细节:座椅越用越难受、头枕不得劲儿、安全带固定不合适等等。想起了蔚来 ET7 第一批车,因为座椅问题导致口碑拉垮,直到现在也没有恢复到主流地位,真的浪费了那套绝美颜值。
文首提到的沃尔沃,「十年换一代」固然是一种懒癌,但好处是它的座椅有充分时间请瑞典皇家医学院骨科医生参与研发,能符合全球 95%以上的驾乘人员的人体工学。车聚君作为12 年的沃尔沃车主,明显感觉是,打完球开 S60,到家后腰酸背痛有明显缓解;而开 Model S,一般得直接去重庆富侨。
所以,慢工出细活、萝卜快了不洗泥,都是有道理的。和音响、冰箱、大屏等配置一样,座椅等内饰不能只满足于「我有」,还要实现「我好用」、「我耐用」。
对此,J.D. Power 的评价是:“在价格内卷的当下,成本控制引发了车身、配置等系统的耐久性风险。” 可谓一针见血、所见略同了。

▲图片来源:车聚网
当然,新势力值得表扬的是,附赠的航空头枕越来越普及了。当车聚君坐进岚图 FREE+的座椅,颈部的支撑和舒适,让好感顿加 10 分。同样,问界、理想、极氪等车型也各有配备,好评。
最后,新能源汽车VDS 的平均得分为 244 ,远高于燃油车的 190,即新能源的抱怨量比油车高 28%。这个抱怨含故障类,也含设计类,且前者增速显著于高于后者。所以,也可以笼统的说,新能源汽车的故障率,明显高于燃油车。
这个,是最不意外的。
车聚小结
如果横向比较三张表中的 APEAL 和 IQS中的获奖车型,有以下几个特点:
▎小型纯电轿车亮点最多的是比亚迪海鸥、槽点最少的是宏光 MINI EV;
▎中型纯电轿车最吸引人的是 Model 3、质量最稳定的是蔚来 ET5;
▎豪华纯电亮点最多的是蔚来 EC6、槽点最少的是宝马 iX3;
▎豪华插混 SUV 最吸引人的是问界 M9、质量最稳定的是理想 L9;
▎中型插混 SUV 最讨喜的是理想 L7、但用起来最靠谱的是阿维塔 07。
有一个车型,在它的细分市场--大型纯电动车市场(原报告的分类),既是APEAL 榜中最有魅力的,又是 IQS 榜中质量最好的,这个车型按 J.D. Power 的说法是:小米 SU7。

▲图片来源:车聚网
车聚君对前一个奖项基本认同,对后一个奖项持保留意见。
J.D. Power 于 1968 年成立于美国加州的一个家庭厨房内,以客户满意度调查起家,在全球有知名度。在中国叫君迪,是一家商业调研机构,曾在业内有过关于公正性的争议。当然这三期报告,整体还是保持了专业水准,具有相当参考价值。
就上面的 IQS榜单而言,争议一是小米SU7 为何归入大型纯电动车?J.D. Power相关人士答复: 根据电机总功率(30%)、轴距(45%)、指导价(25%)划分为四档:小型、紧凑型、中型、大型,即就没有中大型这个分类。车聚君注意到,小鹏 P7+、阿尔法极狐 S5 被归入了中型纯电轿车榜单。
争议二是从社交媒体和新闻报道看,SU7 的事故和争论一直不少,说它是质量最佳能否服众?相关人士答复:制作榜单时不会参考舆论风评,也不会和厂家提前沟通。数据来自若干份SU7 车主的调查问卷,受访车主通过小程序线下招募和样本库在线招募得来,与其它车型的调研方法一致。
那么,大家认为新能源车中质量最好的是哪款?
车聚网



评论(0)