万万没想到,一篇分析奕派科技2025年销量的稿件,也能被扣上“投诉”的帽子,如果不是看到东风乘用车的撤稿函及相关回应,我真难以想象东风乘用车对目前市场竞争之激烈情况还如此乐观,对 纳米01目前的销量如此缺乏紧迫感,对所谓的纳米、奕派、风神三大品牌是否形成合力又如此敏感!

日前,车界发表了一篇《2025车界观察:缺乏爆款,仍是奕派科技的憾事?》的文章,文章内容主要是对奕派科技2025年销量进行了解读,并对其优劣进行了分析,感兴趣的可以自行搜索查看。
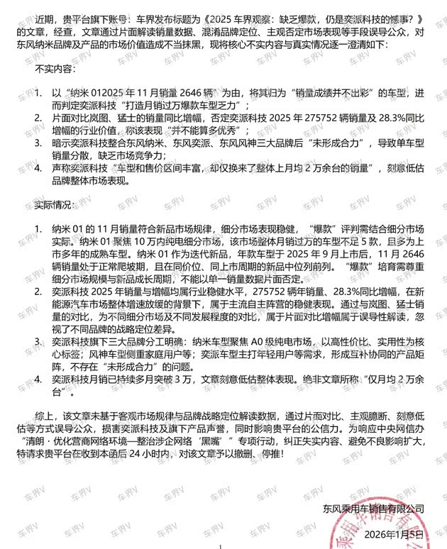
让笔者没想到的是文章刚发出不久就收到了东风乘用车销售有限公司的撤稿函,而在这份加盖了厂家公章的撤稿函中,东风乘用车也对文章所涉及的纳米01的销量、同比28.3%的增幅是否优秀及纳米、奕派、风神三品牌是否形成合力进行了回应,并以此为由要求撤稿。

对此,笔者想说,对笔者个人而言,撤不撤稿其实并不重要,重要的是东风乘用车应当对目前市场竞争之激烈、奕派科技整合后爆款推出之紧迫有清醒认识,如此才有望厚积薄发、百尺竿头更进一步。
针对前述文章,东风乘用车主的观点及回应我们也进行一一展示,供读者评论并与东风乘用车商榷。
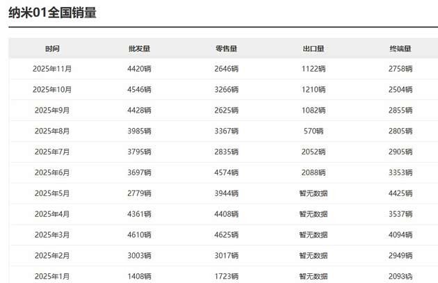
其一,针对纳米01是否是“爆款”问题,东风乘用车回应称,“纳米01的11月销量符合新品市场规律,细分市场表现稳健,"爆款"评判需结合细分市场实际。纳米01聚焦10万内纯电细分市场,该市场整体月销过万的车型不足5款,且多为上市多年的成熟车型。纳米01作为迭代新品,年款车型于2025年9月上市后,11月2646辆销量处于正常爬坡期,且在同价位、同上市周期的新品中位列前列。"爆款"培育需尊重细分市场规模与新品成长周期,不能以单一销量数据片面否定。”.

对此,我们想说,纳米01所在的10万内市场是目前最为走量的市场之一,体量巨大,看看销量排行榜那些动辄月销四万辆、五万辆的车型也有相当部分来自这一细分市场,月销万台、月销5000台之上的可谓比比皆是,体量是巨大的。而在谈到“上市多年”,难道东风乘用车忘了纳米01最早其实是2024年上市的了?再退一步,即使改款车型上市时间为2025年下半年,但是上市即爆款的车型也不在少数,难道说月零售量2000余台的成绩不是“不出彩”?还是东风乘用车认为这个销量很“出彩”?

其二,针对奕派科技2025年销量同比增长28.3%是否优秀的问题,东风乘用车回应称:“奕派科技2025年销量与增幅均属行业稳健水平,275752辆年销量、28.3%同比增幅,在新能源汽车市场整体增速放缓的背景下,属于主流自主阵营的稳健表现。通过与岚图、猛士销量的对比,为不同细分市场及不同发展程度的对比,属于片面对比增幅属于误导性解读,忽视了不同品牌的战略定位差异。”

对此笔者想说,即使不说东风集团内的岚图、猛士,就目前已经披露年销量的头部车企而言,包括吉利新能源、长安新能源、一汽自主新能源销量同比增幅均在50%以上,更遑论和集团内的定位高端、相对更难走量的岚图的增幅相比了,难道一句“不同品牌的战略定位差异”就能掩盖奕派科技和头部友商的差距?难道所谓的“稳健”可以等同于“优秀”?难道我们说一句“并不能算多优秀”也叫片面?
其三,针对奕派科技三大品牌是否形成合力及月销绝非2万余台的问题,东风乘用车表示:“奕派科技旗下三大品牌分工明确:纳米车型聚焦A0级纯电市场,以高性价比、实用性为核心标签;风神车型侧重家庭用户等;奕派车型主打年轻用户等需求,形成互补协同的产品矩阵,不存在"未形成合力"的问题。”、“奕派科技月销已持续多月突破3万,文章刻意低估整体表现。绝非文章所称"仅月均2万余台”。

对此笔者想说,请东风乘用车相关人员好好读读原文,是不是太敏感了?我想对于奕派科技而言,所谓暗示三品牌未形成合力纯属“莫须有”的臆测,恰恰相反,我们认为奕派科技集三品牌之力所要达到的并非简单的销量叠加,而是在研发、品牌美誉度和销量规模上都形成乘数效应,就目前来看,不否认奕派科技对三品牌的整合已经有初步效果,但是仍应继续努力形成更大合力从而推出爆款车型,这又有什么问题?

至于月销2万余台,则是奕派科技自己表示的2025全年销量275752辆,折合月均销量不就是2万余辆吗?难道说奕派科技在统计月均销量时是只统计后面月销3万余辆的时刻?
写在最后:
毋庸置疑,2026年新能源市场竞争将更趋激烈,对于承载东风集团主流市场突破使命的奕派科技而言,正视行业评论中基于数据的合理建议,更有利于优化发展战略。应该指出,客观理性的行业评论并非企业发展的阻力,而是推动市场主体良性竞争、提升行业整体发展质量的外部动力,真心期待东风乘用车能够做大做强,切忌小富即安,期待奕派科技能够有更长足的发展。
(本文由【车界】新媒体编辑部原创出品,本文所涉及销量数据来源于乘联会或第三方平台发布的行业综合销量数据,部分图片来源于网络,标注来源的数据及相关资料均为引用,具体请以官方信息为准,如有错误请联系删除。本文作者蓝湛,个人观点仅供参考。)
车界


评论(0)