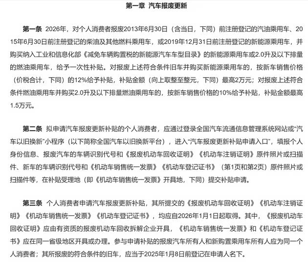
2026年的汽车国补政策来了,不仅延续了以往补贴,还在支持范围和补贴方式上做了不少“神操作”。这次的国补直接瞄准了存量市场里的老旧车辆,对报废旧车买新能源车的补贴比例高达12%,封顶2万元。

2026年国补最大的变化,就是进一步扩大了支持范围。现在符合报废条件的旧车,包括了2013年6月30日前注册的汽油车、2015年6月30日前注册的柴油车以及2019年12月31日前注册的新能源车。
“新能源”依然是最大的赢家。如果你报废旧车买新能源车,可以拿到新车售价12%的补贴,最高能到2万元。而报废燃油车买燃油车的补贴比例是10%,上限1.5万元。

不只有报废这一条路。如果不想报废旧车,也可以通过售卖方式转让,再购买新能源车,能获得新车价格8%的补贴,最高1.5万元。申领流程也变得更加简单。你可以通过全国汽车流通信息管理系统网站或“汽车以旧换新”小程序,在线提交申请。
车市的“政策牛市”在历史上早已屡见不鲜。2009-2010年的第一轮购置税优惠政策,直接将当年乘用车销量增速推高至53%,刺激效应肉眼可见。2015-2017年的第二轮优惠同样成效显著,直接拉动了约500万辆的增量需求。

不过政策退潮也伴随着后遗症。2011年和2018年,在相应政策退出后,市场都经历了一段销量增速放缓甚至下滑的“政策退出期”。这说明单靠刺激政策拉动需求的同时,确实存在一定程度的需求透支。近年来,政策工具更加灵活精准。以旧换新补贴成为主力,2024年的政策就带动销量同比转正,增幅约7%。
要知道,2025年的报废国补催生了几个超级爆款车型:吉利星愿、五菱 宏光miniEV、比亚迪秦PLUS和海鸥。原因就在于,2025年的报废国补是固定额度的,新能源2万,燃油1.5万,买越便宜的新能源车,性价比越高,在2025年的政策当中,你要是报废一辆破旧的车子,去购置一辆3万元的宏光MINIEV,也可以得到2万元的补贴。一辆价值3万的车子,国家帮着你出了2万,你自身就只需要出1万,这跟白送也差不多。

从“一刀切”到“按比例”。过去国补标准简单直接:燃油车6000元/辆,新能源车8000元/辆,属于“一刀切”定额。2026年则采用了按新车价格比例补贴的新方式,补贴力度与车价直接挂钩。这避免了低车价用户“补贴占比高”和高车价用户“无感”的问题。资金来源更可持续。2026年国补使用了超长期特别国债资金,并由中央与地方按比例分担。技术审核更智能透明。全国汽车以旧换新平台实现了与商务部、工信部、公安部、税务总局等部门数据的连通,能够提供信息核查比对服务。
对于有换车需求的消费者来说,现在是个不错的时机。如果你拥有一辆2013年甚至更早注册的汽油车,或者2015年前注册的柴油车,可以直接考虑报废,然后享受最高2万元的补贴。如果你对新能源车心动,报废旧车换购新能源车是补贴力度最大的选择。如果你只是想换车但不打算报废,通过售卖方式转让旧车,再换购新能源车也能获得最高1.5万元的补贴。别忘了关注本地配套政策。虽然中央政策已经明确,但各地方政府可能会出台额外的配套补贴。

主编点评
看着路上跑的车越来越多,这次国补可能让明年二手车市场的车源结构出现变化——车龄超过10年的老旧燃油车可能会加速减少。而那些车况尚可的“老伙计”,因为能够享受补贴,可能也会比往年更快地被车主们“忍痛割爱”。
车驰神往官方
评论(0)