导语:作为北汽集团新能源转型的核心载体,北汽蓝谷在2025年虽实现销量跨越式增长,却仍深陷“增收不增利”的困局。企业寄望于“极狐+享界”双品牌战略破局,然而面对2027年50万辆的销量目标与持续盈利挑战,刘观桥能否带领北汽蓝谷实现战略突围,正成为行业瞩目的焦点。

2025年度业绩喜忧参半,销量猛增,巨亏持续
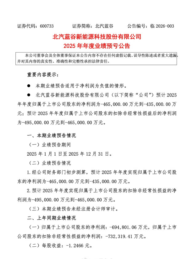
2026年1月19日,北汽蓝谷的2025年度业绩预告如期发布,这份成绩单呈现出“喜忧参半”的鲜明特征:喜的是,全年销量达20.96万辆,同比激增84.06%,实现了跨越式增长;忧的是,归属于上市公司股东的净利润仍亏损43.5亿元至46.5亿元,尽管较2024年69.48亿元的亏损额收窄33.09%-37.41%,但巨额亏损的基本面并未改变。

回溯过往,北汽蓝谷的亏损之路已持续多年。2020年至2024年,其累计亏损已超过339亿元;自2018年借壳上市以来,七年多时间里扣非后净利润亏损更是突破364亿元,“A股车企亏损王”的标签难以撕下。截至2025年,北汽蓝谷已完成4次定增,累计募资接近413亿元。
对于亏损原因,北汽蓝谷给出的解释较为明确:一方面是“三年跃升”战略推进下,产品研发与渠道建设的持续投入,对业绩形成阶段性压制;另一方面则是销量规模虽大幅提升,但规模效益尚未充分释放,公司仍处于战略投入期的亏损阶段。
面对持续巨亏,北汽蓝谷管理层有着清晰的认知,现任总经理刘观桥此前接受媒体采访时曾明确表示:“规模是车企盈利的首要因素。”从2027年50万辆目标来算,今年至少要达成35万辆以上的规模,这在当前新能源市场增速放缓、竞争加剧的背景下,无疑是一项极具挑战性的任务。
刘观桥能力出色,但面对的压力堪称“前所未有”
公开资料显示,刘观桥出生于1979年12月,属于准80后,毕业于清华大学工商管理专业,拥有丰富的市场运营和经营管理经验。其职业生涯始于2002年,先后在东南汽车、上海大众等车企担任销售相关职务,此后进入北京现代体系,历任南区事业部广东区域经理、北区事业部部长、销售管理部部长等重要职务。

2023年11月,刘观桥上调北汽集团,出任经营与管理部/数字安全与管理部部长;2024年7月,他调任北汽蓝谷副总经理、董事,主管营销工作,与当时的总经理张国富搭档。
2025年3月,北汽蓝谷迎来人事调整,张国富升任董事长,刘观桥升任总经理,全面负责公司的经营管理工作。媒体评价其为“既擅长经营管理工作,又善于营销创新的复合型人才”,而他在与张国富搭档期间,推动北汽蓝谷实现销量大幅增长,也成为其升任总经理的核心底气。
尽管履历亮眼,但刘观桥当前面临的压力堪称“前所未有”。一方面,他需要持续推动销量规模突破,完成2026年承上启下的销量目标,为2027年50万辆目标铺路;另一方面,他必须破解盈利困局,在规模增长的同时,推动公司盈利能力实质性改善,摆脱对外部“输血”的过度依赖。
“极狐+享界”双品牌战略分工明确,但也有短板
北汽蓝谷明确的“极狐+享界”双品牌战略——享界上攻高端、极狐覆盖主流,看似定位清晰、分工明确,且在2025年取得了一定的销量成效,但深入剖析不难发现,两大品牌各自存在明显的短板,这些短板成为制约北汽蓝谷盈利改善和规模突破的核心瓶颈。
极狐品牌作为北汽蓝谷规模上量的主力军,2025年全年销量突破16万辆,连续3年销量翻番,12月单月销量达2.4万辆,表现亮眼,但其盈利贡献能力却十分薄弱,核心短板集中在产品结构和品牌定位上。
极狐品牌创立之初,定位高端新能源市场,但在发展过程中逐渐转向亲民路线,当前聚焦15万级及以下的主流细分市场,销量增长的核心驱动力来自于低价小车 极狐T1。该车起售价仅6.28万元,上市后连续四个月销量过万,成为极狐品牌销量爆发的最大功臣,但低价车型盈利微薄是行业共识,极狐T1虽能拉动销量规模增长,却难以对利润形成有效贡献。
为了进一步扩大销量,极狐品牌持续下探价格区间,近期推出的全新阿尔法T5增程版本,起售价仅10.98万元,试图打造继极狐T1之后的又一爆款车型。这种“低价冲规模”的策略,虽然短期内能够快速提升销量,但也进一步压缩了盈利空间,导致“销量越高,盈利越难”的尴尬局面——即便2025年三季度毛利率实现转正,但整体盈利水平仍处于低位,对北汽蓝谷整体利润改善的助力十分有限。

除此之外,极狐品牌还面临两大隐忧:一是产品结构单一,过度依赖极狐T1一款车型,其他车型如阿尔法T、阿尔法S等销量表现平淡,无法形成多元化的销量增长点,一旦极狐T1面临市场竞争冲击,销量出现下滑,极狐品牌的整体增长将受到严重影响;二是品牌定位模糊,从最初的高端定位转向亲民路线,导致品牌溢价能力丧失,即便后续推出中高端车型,也难以获得消费者的认可,无法通过提升产品售价来改善盈利结构。此外,尽管极狐阿尔法S(L3版)获得全国首批L3级自动驾驶准入许可,并启动规模化上路试点,但该车型尚未面向个人用户全面开放,短期内难以成为新的盈利增长点。

享界品牌作为北汽蓝谷冲击高端市场的核心载体,定位30万以上新能源细分市场,依托与华为的深度合作,试图在BBA长期统治的高端赛道中突围,但2025年的表现并未达到预期,核心短板集中在销量稳定性、品牌力和盈利贡献上。
从销量表现来看,享界品牌呈现出“高开低走、后期回升”的波动态势。2024年8月推出首款车型享界S9后,初期凭借华为的流量加持,获得了一定的市场关注度,2025年6月交付量突破4000辆,但此后销量持续下滑,多个月份销量不足千辆,在鸿蒙智行体系中处于垫底位置;直至2025年12月,其销量才首次突破万辆,全年累计销量达3.58万辆,虽有回升,但整体销量规模仍较小,与高端品牌的预期差距较大。

更为关键的是,享界品牌的高端定位并未转化为盈利优势。此前有行业人士预测,享界S9的单车毛利率不低于20%,若能提升销量占比,将有效拉动北汽蓝谷整体毛利改善,但现实是,享界品牌销量规模不足,且前期投入巨大,不仅未能成为“利润贡献者”,反而增加了公司的成本压力。
此外,享界品牌还面临两大核心问题:一是品牌力薄弱,过度依赖华为的技术和流量加持,自身品牌辨识度和影响力不足,消费者对其的认知多集中在“华为合作车型”,而非享界自身的品牌价值,一旦华为的流量加持减弱,其销量将面临再次下滑的风险;二是产品矩阵单一,目前主要依赖享界S9、S9T两款车型,且超级工厂升级项目尚未开工,3款BE223.0平台高端车型的落地还需等待14个月以上,短期内无法通过丰富产品矩阵来提升销量规模和盈利水平。同时,享界此前曾出现销量数据争议,也在一定程度上影响了品牌信任度。

整体来看,2025年北汽蓝谷双品牌呈现出差异化增长态势:极狐品牌表现亮眼,展现出强劲的增长韧性;享界品牌则在波动中回升,2025年12月创下品牌历史新高,但其全年销量仍未达到市场预期,且前期销量波动较大,稳定性不足。
更为严峻的是,2026年新能源汽车市场的竞争环境将更加复杂。随着购置税减半政策的实施,行业价格战将进一步加剧,主流新能源车型的竞争将集中在性价比和技术配置上,极狐品牌所聚焦的15万级及以下主流市场,将面临更多车企的激烈围剿;而享界所处的30万以上高端市场,BBA等传统豪华品牌加速电动化转型,新势力品牌持续发力,其高端突围的难度进一步加大。

结语:北汽蓝谷在2025年取得的进步值得肯定,众多积极变化也彰显出其转型发展的韧性,这当然离不开张国富、刘观桥团队的操盘努力。但值得强调的是,北汽蓝谷并未走出转型深水区,巨亏的压力、盈利的困局、双品牌的短板、行业竞争的加剧,以及2027年50万辆销量目标的挑战,都在考验着企业的核心竞争力和管理层的破局能力。在新能源汽车市场的竞争已进入白热化的当下,如何能真正走出巨亏困局,为实现2027年销量目标打好根基,并在高端新能源市场占据一席之地,成为刘观桥亟待解决的难题。
四轮部落
评论(0)