在围绕L3级有条件自动驾驶系统和试验车的话题里,诸多对“智驾”的夸张评论再次出现;而现在已经进入2026年的春运高峰期,自驾返程的车辆陆续涌入高速公路,此时则要对目前所有量产车的辅助驾驶功能再次进行理性的认识。

正确答案:
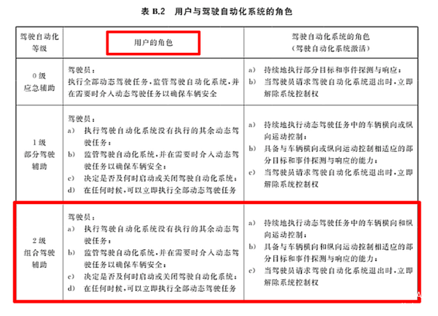
目前所有面向C端市场用户(私家车消费者)销售的汽车产品,配备的全部都是“≤L2级”的辅助驾驶系统;其在国标中的名称为“组合驾驶辅助”,尚未实施的强制性国标解读中,明确其不属于自动驾驶。
在使用此类智能汽车产品的过程中,驾驶方式依然与普通功能汽车不无二致。
通俗来说就是该怎么开还得怎么开。

在开车的时候可以打开辅助驾驶功能,但是打开之后依然要全神贯注的观察路况,并且要对车辆的行驶状况有持续的观察;在对应的强制新国标里明确说明“组合驾驶辅助”系统的安全行驶责任角色是司机,也就是说即便打开了辅助驾驶系统,如果发生交通事故,要为交通事故后果承担责任的角色也只会是司机。
这一点是要特别说明的。


并且目前关于汽车行驶数据的调取和研究依然存在争议,车辆行驶数据是用于判断事故发生原因的关键参考;可是如果数据指向车辆的软件或硬件故障,可能要承担部分责任的角色就会包括汽车生产制造厂家,这会对厂家、品牌和相关产品造成毁灭性的打击。所以厂家自然是不希望数据结果指向厂家的,而唯一能够提供数据的角色又是厂家,所以用户希望让厂家提供数据证明自己有问题的逻辑是不成立的。
理论上任何数据都可以修改。
所以在春运自驾返程的途中要谨慎使用辅助驾驶功能,在开启该功能之后,依然要专注的驾驶汽车。

天和Auto
评论(0)