面对可能涉及众多车主安全的电池争议,一家车企选择对供应商提起诉讼,最终推动双方在一个月内高效快速地集中资源,就重大问题达成了解决方案的一致性。
“从对簿公堂到达成和解,这场涉及超23亿元索赔的纠纷背后,是吉利对用户安全绝不妥协的态度。”一位行业观察者这样评价近日吉利旗下威睿电动与欣旺达动力达成的和解协议。

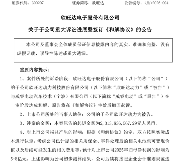
根据欣旺达发布的公告,双方已签订《和解协议》,威睿电动将撤回对欣旺达动力的起诉,而欣旺达动力将在五年内分期支付相关费用。
这场始于电池质量争议的诉讼,不仅快速得到解决,更展现出吉利在保障用户权益方面的坚决态度。
争议核心
12月26日,欣旺达发布公告称,其子公司欣旺达动力收到浙江省宁波市中级人民法院的应诉通知书,威睿电动作为原告要求其支付赔偿金等款项,涉及金额高达23.14亿元。
仅隔一个多月,双方迅速达成和解。

根据和解协议,双方同意按照实际成本认定更换动力电池包相关费用。对截至2025年底已发生的成本,经核算欣旺达动力需支付6.08亿元。
对于未来可能发生的召回成本,双方也将按协议约定比例分担,事件处理后的电池包全部归欣旺达动力所有。欣旺达的付款期限长达五年,第一年支付60%,后续逐年完成支付。
这一和解方案看似平常,却揭示了中国新能源汽车产业链在快速发展过程中面临的现实挑战。动力电池作为电动汽车最核心的部件,其质量问题直接关系到车主安全和车辆价值。
用户为上
吉利为何选择诉讼?从事件处理过程可以看出,这并非传统意义上的“撕破脸”,而是以最正式的方式厘清责任、推动问题解决。
在新能源汽车行业,供应链问题通常较为复杂,涉及技术标准、检测流程、责任划分等多个环节。

当潜在的质量争议出现时,若采取私下协商方式,往往进展缓慢,而消费者的权益可能在此期间被悬置。
吉利选择法律途径,实质上是为争议解决设定了一个明确的时间表和责任框架。
值得注意的是,和解协议特别强调,双方将“积极配合车厂履行法定召回义务,积极配合采取措施”。这表明,所有行动的核心仍然是保障消费者权益。
“在用户安全面前,没有模糊地带。”一位接近吉利的人士表示,“无论是通过协商还是法律途径,目的都是确保问题得到最彻底的解决。”
诉讼促成和解
从诉讼到达成和解仅用一个多月,这在复杂的商业纠纷中属于相当迅速的进展。
这种效率背后,反映的是双方务实解决问题的态度。
欣旺达在公告中预计,此次事件对上市公司2025年归母净利润的影响为5-8亿元。尽管金额不小,但相比最初23亿元的诉讼标的已大幅减少,且分期支付方式为企业提供了缓冲空间。

对吉利而言,诉讼并非目的,而是手段。通过法律程序迅速打破常规商业谈判可能存在的僵局,将双方重新拉回“共同解决问题”的轨道,这一策略显示出成熟企业的商业判断力。
“诉,是表明立场;和,是解决问题。”一位法律专家分析道,“吉利通过这一过程,不仅明确了责任划分,也为未来更高质量的合作奠定了基础。”
行业向上
吉利此次处理供应链争议的方式,为行业提供了有价值的参考。
新能源汽车产业链上,主机厂与核心供应商之间在复杂技术问题上的责任界定一直是个难题。传统私下解决方式往往缺乏透明度,不利于建立清晰的责任标准。
此次事件公开化处理,不仅促进了当事双方更深入、透明地对接技术标准与流程,也为行业建立了更公平的责任划分参照系。

“告别‘隐秘的角落’,推动产业链透明化。”一位行业分析师评价道,“这种做法有助于建立更健康的产业协作生态,最终受益的是产品质量和消费者。”
随着新能源汽车市场竞争日益激烈,产品质量和安全性已成为消费者选择品牌的关键因素。敢于对供应链“较真”,实际上是对用户极度负责的表现。
从车主视角看,此次事件的处理结果令人安心。当发现潜在质量问题时,车企立即启动最高规格的解决机制,不回避、不拖延,这本身就传递出强烈的责任信号。
和解协议中关于“积极配合车厂履行法定召回义务”的约定,意味着未来如有需要,用户将获得由两大实力厂商共同保障的解决方案,权益得到最大化维护。

“选择敢于‘较真’的品牌,意味着背后有一整套强有力的质量保障网络在为用户保驾护航。”一位汽车行业评论员指出,“这次事件的处理方式,实际上增强了消费者对吉利品牌质量管控体系的信心。”
在新能源汽车快速普及的今天,行业需要更多这样将用户利益置于首位的案例。吉利此次行动不仅解决了具体问题,也为行业树立了负责任的典范。
结语
根据和解协议,事件处理后的相关电池包全部归欣旺达所有,这意味着这些电池将在专业处理下避免流入二手市场,从根本上杜绝了潜在风险。
吉利通过法律程序建立的责任框架,已经超出单一事件本身。它为整个新能源汽车行业如何处理类似供应链质量争议提供了可参考的模式:公开透明、责任明晰、用户至上。
随着协议生效,双方将转向具体的问题解决阶段。五年支付期既给了供应商缓冲空间,也确保了对用户权益的长期保障。消费者最终看到的,是一个经过法律程序“淬炼”后更加稳固可靠的供应链体系。
汽车维基AutoWiki
评论(0)