不开玩笑,某些车企的心态真的要炸了。
近期,工信部密集发布多项汽车安全强制性国标,核心涵盖实体按键配备、半幅方向盘禁用、隐藏式门把手整改三大方面,标志着国内汽车行业将彻底摒弃“伪科技”噱头,回归安全实用的核心导向。
没错,国家这次出手,针对性极强,直指当前国内汽车设计中的安全痛点,将对国内汽车产品设计、市场布局产生非常大的影响。

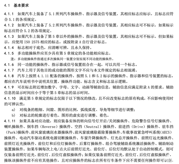
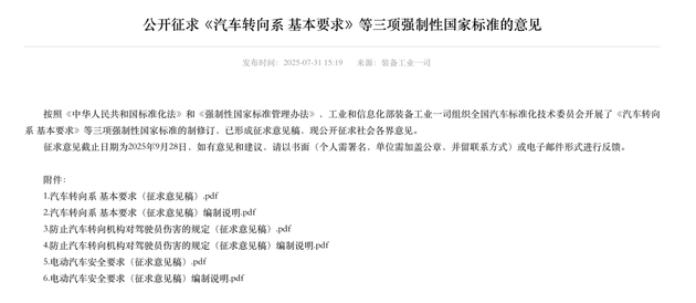
首先是实体按键强势回归。2月15日,工信部正式发布《汽车操纵件、指示器及信号装置的标志》(GB 4094—202X)征求意见稿,该标准拟取代2016年实施的旧标准。

新的国标意见稿核心要求非常明确,那就是汽车核心安全功能禁止仅依靠中控屏幕操作,必须配备实体操纵件,确保行车过程中的操作安全性与便捷性。

至于什么是核心安全功能,文件中也有划定,包括灯光控制(转向灯、危险警告灯、喇叭、远近光等)、基础挡位(P/R/N/D四挡)、驾驶辅助功能(自适应巡航、车道保持等)、雨刮、除霜除雾、车窗升降等,这些常见的,与“开车”这件事情息息相关的,都必须配备实体按键、拨杆或挡把,确保行车时可实现盲操,最大限度减少驾驶员分心。

至于中控屏幕,则是可以保留娱乐、导航、车辆个性化设置等非核心功能的操作权限,兼顾智能化体验与安全底线。
说到底,就是将娱乐和驾驶两件事情分开,驾驶操作必须得有专门快捷操作设计,至于娱乐这个事情,只要不影响安全,随便你玩。

受到这项影响的国内车型其实很多,主要集中在近几年主打“极简风”、“全触控”设计的新能源车。包括但不限于特斯拉、小鹏、小米、理想、智己、蔚来等品牌的部分车型,或多或少都会将灯光控制、空调除雾除霜等功能集成在中控屏内。
关于车辆换挡这个功能,现在基本没有车企是只通过中控屏幕去进行换挡的,哪怕是特斯拉,也在内后视镜上方或者是中控台下方保留了换挡的触控按钮,所以大家不需要太过于担心。

当然,除了实体按键回归,工信部还在2月13日发布了《防止汽车转向机构对驾驶员伤害的规定》(GB 11557-202X)报批稿。
这份新国标报批稿将于2027年1月1日正式实施,最核心的调整是直接一刀切禁用半幅方向盘(最典型的就是 特斯拉Model S上的Yoke方向盘)。
至于如何”一刀切“禁止,方法也很简单,工信部彻底删除了旧标准中所有设计半幅方向盘技术的技术内容,包括其定义、测试方法以及适配规则。既然新国标连相关定义都没有,那么等同于从国家层面否定了半幅方向盘的合规性,禁止其用于国内新车上市。

顺带一提,新国标更新了方向盘的安全测试条件,其中要求测试中要获取方向盘10个冲击测试点位。而半幅方向盘因为造型的原因,根本无法覆盖新规所要求的10个点位。

当然,民间对于半幅方向盘也是有非常多“不看好、不理解”态度。理论上,如果新车能够设置好转向比(比如像F1赛车一样),那么确实可以做到日常80%场景双手不离方向盘。但现实中因为成本、舒适性的考虑,就连特斯拉也没把转向比设置得如此激进。同时因为成本和法规的原因,线控转向也仅仅是最近才开始在高端旗舰车型上搭载。
所以不管是特斯拉,还是国内的某些“照葫芦画瓢”、“追求伪创新”的车企,它们的半幅方向盘都相当不好用。

此次新规禁用后,这些车企或多或少都需要重新设计圆形方向盘内饰,前期相关研发、开模投入将面临损失。当然,这些都是必须的,因为倘若无法在2027年1月1日前完成整改、更换为传统圆形方向盘,它们将无法上市销售。

除了以上两个新国标之外,工信部还在1月末发布了全球首个门把手专项强制国标《汽车车门把手安全技术要求》(GB 48001—2026),明确该标准将于2027年1月1日正式实施,国内在售车型需于2029年1月1日前完成全部整改,给国内车企预留了充足的设计调整与产能优化时间,此次新规核心目标是破解隐藏式门把手的安全隐患,保障紧急场景下的逃生与救援安全。

隐藏式门把手近年来成为国内众多车型的主流设计,主打颜值高、车身整体性强、降低风阻等优势,但我们也能看到一些因为门把手问题阻碍事故后救援的新闻(叠甲:有哪些车企就不说了,大家随便搜一搜就知道)。

当然 ,除了安全问题之外,在日常使用中隐藏式门把手也频繁出现故障,比如北方冬季低温易结冰卡死,南方多雨天气易出现电路短路、弹出无力等问题。
相比上面提到的两个新国标,受到此项新规影响的车型覆盖面更广,几乎涵盖所有采用隐藏式门把手的车型。包括但不限于蔚来、小鹏、特斯拉、鸿蒙智行、理想、长安、极狐、吉利、比亚迪等品牌的部分或全部车型,都需要逐步完成整改。

新规明确要求,整改后的门把手需预留不小于60mm×20mm×25mm的手部操作空间,每个车门需同时配备机械释放式车门外把手和车内把手,确保紧急场景下无需工具即可手动开门。

过去几年,为了让国内新能源发展起来,国家的监管可以说是不太严格的,这一定程度上促进了新能源产业的繁荣。但在国内新能源已经成为主流的现在,某些车企颇有点“剑走偏锋”的意味。
此次工信部密集发布的三项汽车安全新规,本质上是对汽车安全的敬畏与坚守,更是结合国内汽车使用场景、事故案例制定的针对性措施,彻底纠正了某些车企“重噱头、轻实用”的风气。
对消费者来说,有国家对安全性方面进行兜底,以后选购车型再也不用担心相关问题了。
新车评
评论(0)