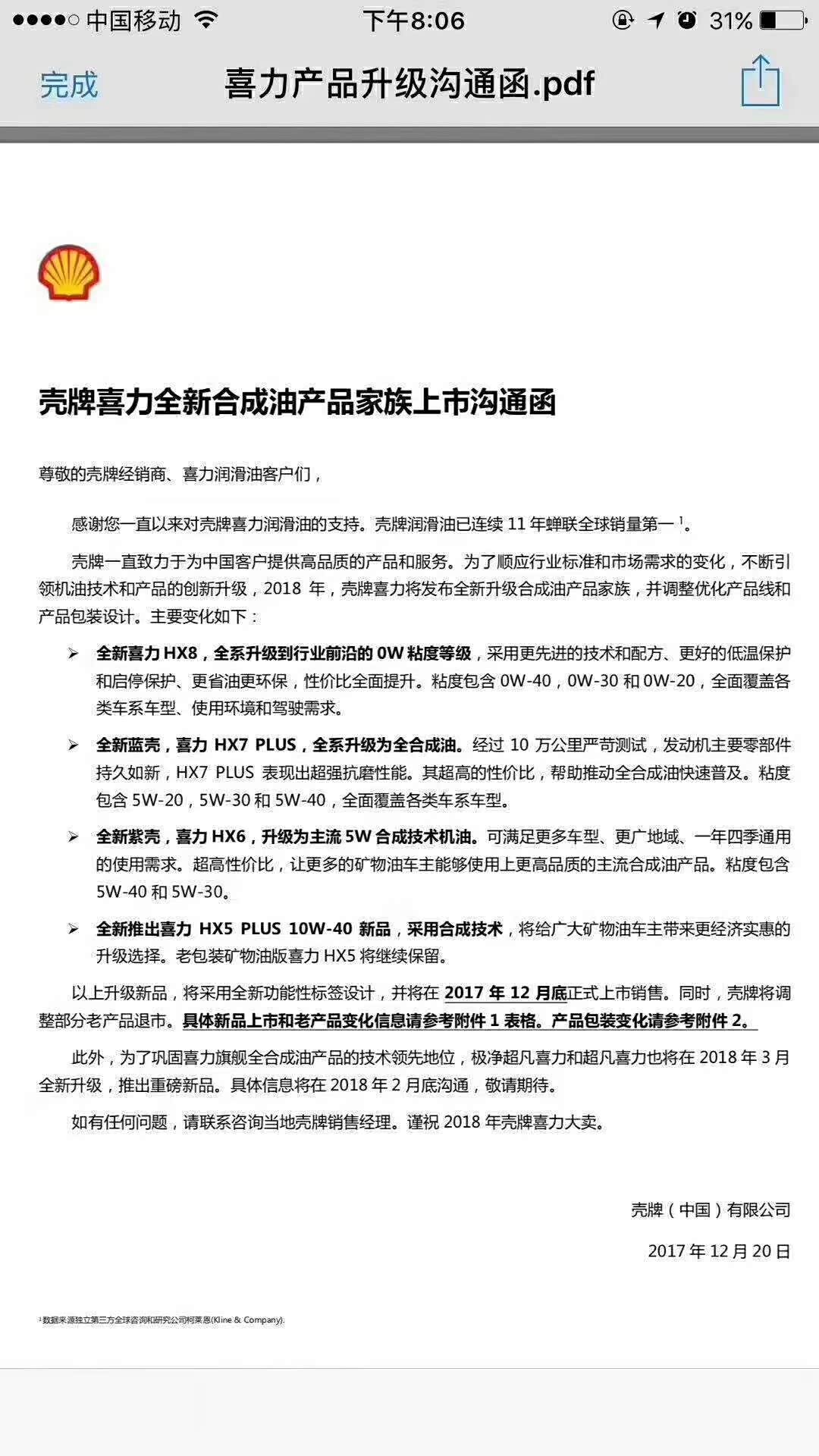
据可靠消息,传说中的紫壳已经悄悄上市。此次上市的紫色的喜力HX6是将之前的黄壳半合成的HX6进行了进一步的升级,之前很多用户对HX6和HX5都是黄色的包装产生了质疑,现在壳牌终于把HX6的包装换成了紫色,然而油品升

汽车之家

据可靠消息,传说中的紫壳已经悄悄上市。此次上市的紫色的喜力HX6是将之前的黄壳半合成的HX6进行了进一步的升级,之前很多用户对HX6和HX5都是黄色的包装产生了质疑,现在壳牌终于把HX6的包装换成了紫色,然而油品升级成半合成高端机油,这样有效的区别了与HX5黄壳矿物油。这次壳牌不仅将HX6升级成了紫色包装,并且对HX5黄壳、HX7蓝壳、HX8灰壳都进行了技术升级,提高了产品的竞争力。HX5 PLUS系列将升级成为合成技术的半合成低端机油,HX7 PLUS将升级成为全合成的低端油,然而车友们最爱的灰壳超凡喜力系列的机油将于3月份上市,上市后的超凡喜力系列将全系使用天然气合成技术的基础油,性能则会更加优秀。未来壳牌机油的格局是HX5黄壳矿物油<HX5 PLUS黄壳半合成机油<HX6紫壳半合成机油<HX7 PLUS蓝壳全合成机油<HX8灰壳全合成机油<超凡喜力灰壳全合成PURE PLUS天然气转换基础油的全合成机油。

    本文来源于 汽车之家车家号-土人唠车