文章详情
去App查看

ID系列车机黑屏后续,上汽大众解决方案:长按电源键或重启车辆

百家车坛 | 必出精品近日,上汽大众就ID系列车机黑屏问题给出了解决方案。其中提到,如果您的车辆在使用过程中遇到了黑屏的情况。可通过以下两个措施,自主恢复屏幕显示。1、长按显示屏左下角电源键,至中控屏幕亮起;2、锁车后,等待车辆休眠至SOS灯熄灭后,重新启动车辆。

百家车坛 | 必出精品

近日,上汽大众就ID系列车机黑屏问题给出了解决方案。

其中提到,如果您的车辆在使用过程中遇到了黑屏的情况。可通过以下两个措施,自主恢复屏幕显示。

1、长按显示屏左下角电源键,至中控屏幕亮起;

2、锁车后,等待车辆休眠至SOS灯熄灭后,重新启动车辆。

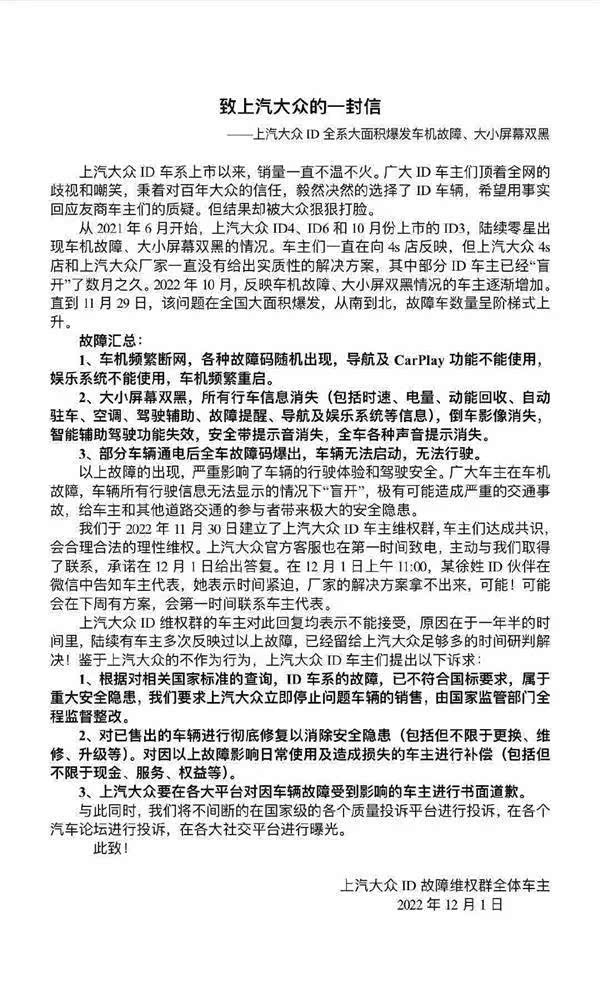
12月1日,上汽大众ID系列故障维权车主们发布了一封《致上汽大众的一封信》。

其中提到,2021年6月份开始,上汽大众ID系列零星出现车机故障,大小屏幕黑屏的情况;2022年10月,车机故障、大小屏幕黑屏的逐渐增加;11月29日,全国范围内开始大面积爆发。

上汽大众ID全系大面积爆发车机故障、大小屏幕黑屏,具体故障问题包括:

1、车机频繁断网,各种故障码随机出现,导航CarPla功能不能使用,娱乐系统不能使用,车机频繁重启;

2、大小屏幕双黑,所有行车信息消失(包括时速、电量、动能回收、自动驻车、空调、驾驶辅助、故障提醒、导航及娱乐系统等信息),倒车影像消失、智能辅助驾驶功能失效,安全带提示音消失,全车各种声音提示消失;

3、部分车辆通电后全车故障码爆出,车辆无法启动,无法行驶。

上汽大众 ID 车主们同时提出了3点诉求:

1、根据对相关国家标准的查询,ID车系的故障,已不符合国标要求,属于重大安全隐患,我们要求上汽大众立即停止问题车辆的销售,由国家监管部门全程监督整改。

2、对已售出的车辆进行彻底修复以消除安全隐患(包括但不限于更换、维修、升级等)。对因以上故障影响日常使用及造成损失的车主进行补偿(包括但不限于现金、服务、权益等)。

3、上汽大众要在各大平台对因车辆故障受到影响的车主进行书面道歉。


点击展开剩下0%
打开汽车之家App 阅读体验更佳
本内容来自汽车之家创作者,不代表汽车之家的观点和立场。
举报/纠错
打开汽车之家App 查看全部评论
精彩视频
相关阅读
数据加载中...
发条有爱评论~
评论
点赞
收藏
分享
2026-01-24 13:39:08
2026/1/24 13:39:08