文章详情
去App查看

蔚来半固态电池接近投产,续航直升50%,但致命伤却很严重!

在最新版本的蔚来车主手册上,悄然出现了新款150kWh电池包的信息,也就是传说中的半固态电池。看得出来,这款电池包与之前的100kWh电池包尺寸几乎一样,最大的不同是电池单体的电压和容量稍小,数量却多出了将近一倍,这也是能够实现150kWh超高电量的关键所在。

在最新版本的蔚来车主手册上,悄然出现了新款150kWh电池包的信息,也就是传说中的半固态电池。

看得出来,这款电池包与之前的100kWh电池包尺寸几乎一样,最大的不同是电池单体的电压和容量稍小,数量却多出了将近一倍,这也是能够实现150kWh超高电量的关键所在。

更令人惊喜的是,这款电池包的重量仅为575kg,比100kWh电池包只重了20kg,算是绝对的“加量不加价”。

结果也非常明显,全新ET5实现了1000km的纯电续航,全新ES6则实现了930km的纯电续航。

蔚来这款新电池包到底有多霸道?让功夫汽车带大家一起看一下。

(1)假期焦虑一扫而空,换电好伙伴?

半固态电池的最大意义,其实就在于只需一个“装备格子”,却能达到以往150%技能强化的效果。

对于传统的电动车而言,增大电池容量几乎就等同于增大电池重量,因此想提升续航相当难。75度的电池能跑500公里,100度的电池往往也只能跑600公里出头,完全是得不偿失。因此各大厂家出的超长续航车型,大多只停留在宣传上,实际上用户少之又少。

以极氪001千里续航版为例,搭载了140kWh的麒麟电池之后,新车的纯电续航达到了1032km。但价格也水涨船高,相比于搭载100kWh电池的“普通”版本,新车的价格贵了足足10.3万元(40.3万对30万),这也意味着这个版本的象征意义会大于市场意义。

不是长续航不香,是消费者确实承受不起。

而蔚来的半固态电池理论上却并不存在这个问题,在取得了电化学领域的突破后,这种新型电池的能量密度远比现有的液态电池更大。几乎同样的重量,电量直接提升了50%,这就意味着续航是直升50%。从另外的角度,在外出续航与重量的“解耦”后,半固态电池也让实现更长的续航成为了可能。

当然了,半固态电池的成本目前还没有降下来,甚至蔚来也对即将公布的价格守口如瓶。但别忘了,蔚来是有换电体系做支撑的。这就意味着哪怕半固态电池非常贵,但在纳入换电体系后依然有很大的市场价值。

毕竟大多数消费者追求的,其实并不一定是“长续航”的车型。最好是平常短续航,四五百公里就够了,一周充一次电,车辆负担轻。然后到了长假就自动切换成长续航,因为这时候充电资源紧张。如果能够春节期间充一次电就够用,那再好不过了。

蔚来半固态电池的出现,就提供了这种可能。消费者只要在五一、十一或者春节期间,提前“换”一块150kWh的大电池,就能很大程度解决里程焦虑,让假期的充电烦恼一扫而空。

(2)降维打击,碾压麒麟电池、4680电池?

说到半固态电池,还得从固态电池说起。目前液态锂离子电池的开发已经接近极限,大家看着麒麟电池、4680电池这些很炫酷。其实也有一个很大的问题,那就是这些电池一旦量产,可能很长一段时间再难有这么大的突破。

而固态电池,就是跳出现有电池体系的一种新型电池。

传统液态锂电池的工作原理是“摇椅式”,即电池的两端为正负极,中间为液态电解质,锂离子则在摇椅的两端来回奔跑,从正极跑到负极是充电,从负极跑到正极则是放电。

而固态电池则不同,它将电解质变成了固态,这种新型结构可以让更多锂离子聚集到电池的一端,通过传到更大的电流储存更多的电池能量。而且由于没有电解液,这种电池的封存也非常容易,甚至不需要再额外增加冷却管、电子控件这些,还能进一步降成本、减重。

听起来很美好,但现实很骨感。目前固态电解质材料的生产难度较大,将固态电池的价格拉到了一个难以承受的地步。在这种情况下,不少企业开始“妥协”,研发半固态电池。

蔚来的半固态电池,其实就是用了相对“取巧”的办法。这种电池同时使用了固态电解质和电解液,不过目前二者的混合比例没有透露。从结果来看,这种电池实现了360Wh/kg的惊人能量密度。

作为对比,4680电池号称能量密度可以达到300Wh/kg,实际上目前德州量产的4680电池能量密度也仅为244Wh/kg。麒麟电池之前立的目标是320Wh/kg,但目前也只达到了255Wh/kg。

也就是说,蔚来初出茅庐的半固态电池,已经打败了传统电池的巅峰之作,这就是降维打击吧。

(3)半固态,未必是过渡?

前面也说了,因为固态电池暂时性的难以量产,不少企业才选择“退而求其次”发展半固态电池。这种做法很容易让人以为,半固态电池会是一种过渡方案。实际上从现在的情况来看,半固态电池还真未必只是过渡。

一项技术好不好,其实并不是看它是否“极致”。最典型的就是PHEV车型,最早推出来的时候,几乎所有人都认为是政策的产物,注定只是通过纯电时代的过渡路线。

但随着电动化技术的突破,混动车也能轻松实现150km+甚至200km+的纯电续航,同时亏电状态下也能有优秀的油耗表现,一下子从曾经的油也不行、电也不行,变成了可油可电。既没有纯电车的里程焦虑,又比燃油车更省,并有更好的驾驶体验。

从目前的情况来看,新能源车迅速取代燃油车,同时混动车又是新能源车中增长最快的类目。这种曾经边缘化的车型,一下子成为了绝对的主流。

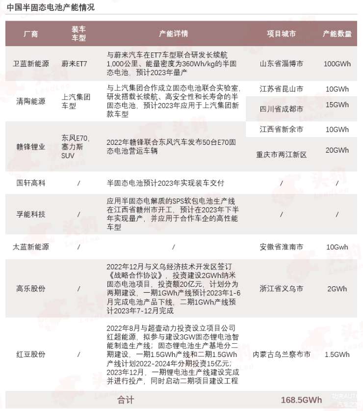
相比遥远的固态电池,半固态电池似乎也有这样的优势。除了蔚来一马当先,规划了100GWh的产能外,其余像清陶能源、赣锋锂业、国轩高科这些厂家,也将于近期量产相关的技术。

当然了,目前半固态电池的关键突破点,依然是成本。之前秦力洪曾透露,蔚来使用的半固态电池成本依然非常高,甚至一个电池包的成本相当于一辆ET5。而根据最新的消息,蔚来对于半固态电池2023年的目标是量产“1000个电池包”。敢如此大手笔的投入,似乎说明成本已经有了不小的突破。

有这么多的厂家介入,相信半固态电池会有不错的未来。

(4)功夫拍案

在麒麟电池等新一代的锂离子电池横空出世后,传统液态电解质电池已经接近极限。接下来可能就是大笔的投入,却只有微小的进步。

而半固态电池的出现,却提供了更多的可能。至少蔚来推出的第一代半固态电池,比起当前最顶尖的纯液态电解质电池,已经有了不小的提升。相比依然遥远的纯固态电池,半固态电池其实是一个大有可为的赛道。

不过是骡子是马,还得拉出来溜。半固态电池究竟有没有那么神奇,还是要看接下来的正式量产。如果代价不算高,蔚来用户不妨利用假期尝尝鲜。

点击展开剩下0%
打开汽车之家App 阅读体验更佳
本内容来自汽车之家创作者,不代表汽车之家的观点和立场。
举报/纠错
打开汽车之家App 查看全部评论
精彩视频
相关阅读
数据加载中...
发条有爱评论~
评论
点赞
收藏
分享
2026-03-26 22:34:41
2026/3/26 22:34:41