文章详情
去App查看

想买夏朗了,选“途安L Pro Max版”,还是选“7座GTI版”?

在春节团聚的时候,运营小妹告诉我们,微信公众号的后台流量非常炸裂,我相信一定有很多铁粉向亲朋好友安利了我们的微信公众号以及小程序,非常感谢!想找诺诺自营车源,除了刷手机“爱车的诺诺”小程序之外,PC网页版也非常好用。诺诺官网的网页版,无需下载客户端,无需注册用户,支持各种浏览器,随时都可以访问,界面清爽,无广告,无弹窗,无BGM,请放心使用。

而且网页版浏览图片的效果更佳,绕车视频同样支持下载。

网页端的筛选功能也非常好用。比如,想买一辆能上沪牌的精品MPV,只需要打开官网,点开“自营车”模块,按照纯燃油、车况等级N、排放国五以上、6~7座、MPV等条件来筛选即可。网页端的车源信息与小程序的车源是同步更新的,没有时差。

按价格由低到高排序,最便宜的MPV竟然不是途安……而是整车进口的 大众夏朗(图片 | 参数 | 询价)。5~6万左右可以买到2013款的2.0T标配型。

(图为北京站在售夏朗,2013款 2.0TSI 标配型,京牌,个人一手车。)

这个价格显得二手途安的行情有点尴尬。当然,途安有途安的好,这两款车不在一个生态位,没法平行对比。

其实MPV是一个非常小众的选择。尤其是对于家用来说,大多数家庭首次买车的时候,还是会以SUV为首选项。从新车的总销量来看,MPV的销量在最近两年下滑很严重。根据乘联会公布的狭义乘用车销量数据,2024年全年,MPV新车销售108.8万辆,只占总数的4.7%。与前两年相比,从2022年的200多万辆,一路下降到2024年的100多万辆。

可见宜商宜家的定位,还是没有植入车主的认知当中。第一次买车的新手车主,很可能会选SUV或者轿车。图为诺诺客户送来做美容的大V。外观很靓!买一辆V,或者迈特威,然后稍微做一点个性化的外观美容,搞点自己喜欢的内饰装潢,是很多MPV爱好者的梦想。咱们已经有粉丝默默地实现了。我在此实名羡慕。

新手买车选轿车和SUV,反过来,买MPV的人,尤其是买中型或者大型MPV的,通常是老司机。而老司机买车,非刚需的话,不买新车。最近几年的经济环境大家都懂的,老司机无论是商用还是家用,都更加精打细算。因此,这段时间内,MPV新车销量下滑是很正常的。等经济环境逐渐稳定,恢复正常,豪华型MPV、中大型MPV的销量自然会提升上来。

拿我自己家举例子。最近三年内,买了两辆MPV,驾龄三十多年的父母由于刚需原因,买了赛那新车。驾龄十几年的我,精打细算后,买了二手夏朗。选这两款车,我们都知道它们并不完美,但是相对适用。

为了给父母选一辆大MPV,我研究了不少新车。为了给自己买辆带娃车,我也研究了不少中型和紧凑型MPV。今天的帖子,想把我自己的用车体验分享给各位。

先说几句赛那。优点和缺点都非常突出。优点是价格适中,空间大,油耗非常非常低,保值率比较好。缺点是NVH不好,第一批国产版的主机非常差,还不给中高配车型配置CayPlay,车机操作卡顿、语音交互听不懂指令、信号弱,都是家常便饭。去4S升级了一下,有CayPlay了,但是只能在停车时连接,行驶中如果断开,就连不上了。这个bug跑高速的时候遇到过一次,太难受了。

下面主要说说夏朗这款车。总的来说,夏朗是一款比较适合一线城市的普通家庭使用的MPV。首先,中型MPV在尺寸上就有优势。夏朗的体型,长度、宽度和轴距,与Model Y差不多。

在上海开车,开着赛那走南北高架和延安高架的时候,1995mm的车宽,车道宽度大约2米出头,总感觉投影在压线行驶,我必须聚精会神去掌握方向盘。但是开着夏朗的时候,夏朗的车宽1904mm,在南北高架上跟车或者变道,都没那么大的心理压力。同理,奥德赛也一样,中型MPV,略窄一点的车身,让驾驶更轻松。

第二个优势也是驾驶方面的,它的动力总成以及底盘的调校,是比较符合城市驾驶需求的。总结一句话,动力跟得上,悬架撑得住。目前国内的二手夏朗,几乎全是第二代车型,也就是2012款~2019款,底盘代号一直都是PQ46,与帕萨特B6同源。2016款进行了小改款,但是没有进行换代,动力总成、配置等方面进行了比较多的优化。

比如,2.0T的版本,动力总成既有保留,又有升级,还有删减。发动机从EA888 Gen2发动机升级到Gen3,取消了1.8T的EA888版本,增加了1.4T的EA211发动机版本,保留了稳定性还不错的6速湿式双离合变速箱。

如果平时开车对于动力性能的要求不高,1.4T版本的经济性比2.0T的好一些。1.4T版本的夏朗,堪称“途安L Pro Max版”,EA211发动机+6速湿式双离合,150匹马力,城市家用为主的话妥妥够用了。

如果您像我一样,要求动力好一点,那么改款后的2.0T版本完全可以满足要求。改款后的2.0T版本,官方给的零百成绩是7.8秒,我自己的2016款2.0T大致测了下零百加速在8秒左右。我知道这个数字对于现在动辄5秒内,甚至4秒内的新能源MPV来说,简直是太慢了,但是一辆纯燃油的7座MPV,能跑到7~8秒的水平,已经算是MPV里的GTI了。220匹马力对于市区驾驶足够用,跑高速的时候也不吃力。想再运动一些,开S挡切运动模式。低扭输出也不错,1500rpm就可以达到最大扭矩输出350Nm,相比于同时期几款自然吸气发动机的日系车,夏朗2.0T的动力好太多了。油耗如图,我平时通勤开车还是比较追求交通效率的,6公里十几个红绿灯,所以油耗比较高。我同事,小金毛,他的夏朗和我同款,跑高速为主,常年油耗8个多。我羡慕他油耗低,他羡慕我住得近。

如果要想省油,还可以打开滑行模式。夏朗的整体底盘调校,尤其是它的转向手感,是最终促使我付款的主要原因之一。它的转向手感包括转向助力,以及虚位的度数,很符合我们对它的心理预期。如果你是初次驾驶MPV,夏朗也可以让你轻松上手。大家常说MPV的“通病”之一是操控灵活性不足。如果用平台去搜索网友对夏朗操控性能的评价,可能会看到“夏朗的车身较大,操控不灵活”的评价,但是放在夏朗身上,实际上这太冤枉了。

夏朗的车长和轴距尺寸都不大。根据用户手册提供的尺寸数值,夏朗的长度只有4854mm,宽度1904mm,轴距2920mm,这些参数和2025款的A4L差不多,实在算不上大。夏朗的实际转弯半径,与高尔夫相比大约多出半米,和一辆B+级或者C级的轿车差不多,但是还远远到不了“笨拙”的程度。我曾经把车给我们部门的运营小妹试驾。现在小妹开车的风格,能直接回重庆开黄色法拉利,但是那会儿小妹才刚刚上路成为司机,平时开一辆小思域,开车之前还担心自己驾驭不来,结果开完直夸好开,也并不觉得车大。我在刚买夏朗的时候,我的同事们都好奇,他们不明白为什么一个女司机会买一辆老头特别喜欢的车。我就会邀请他们搭我车体验一下。由于我买的是公司自营车,车况一切都很好,就是最初的一套轮胎年份比较久远了,我准备换,但还没确定换哪个品牌型号。那套轮胎的问题是老化比较严重,花纹深度所剩无几,每次我左转起步的时候,都会响胎,甚至空转打滑,坐我车的同事都觉得挺新鲜的,没想到面包车还能有这种效果。但是我特别不爽,过弯抓地力不足,动力损失特别明显,而且还很不安全。

于是我果断斥资2千元,下单了4条尺寸匹配度很高的国产半热熔,从此之后转弯再也没响过胎。我同事们就开始觉得没意思了,但是我非常喜欢,高速公路的匝道过弯可以更自信。当然,这套轮胎有很大的噪音,油耗也会稍高一些,除非发烧友,否则不太推荐啊。如果想试试,可以来上海站找我,给您试驾半热熔的夏朗。所以这还说明什么?如果与自己的老车陷入了一种尴尬期,感觉哪哪都不如从前,不妨从换轮胎开始,重新培养新的火花。

说到养车,顺便说说成本。改款后的2.0T车型,一次发动机小保养的价格600多就能搞定,哪怕用高端一点的力魔,也就1000多一点。还是挺好养活的。夏朗三大件的维修成本基本上就是个普通的大众。但是外观件的维修成本要略高一些,但是也有副厂件可买,因此不用为配件价格以及货源数量而担忧。

如果是EA211发动机的版本那就更便宜了,小保养一次不到500块钱。目前我们有一辆自营车在售,白色的2016款280TSI乐享型7座版,刚过5万公里,虽然配置低,没有电动侧滑门,但胜在价格非常便宜,和二手ID3同价位。关于这辆车的详细情况,欢迎留言或私信哦。

身为中型MPV,除了利于在市区道路行走,还可以使用立体停车位。一线城市的人员密集场所,比如医院、商场、还有一些小区内,会采用立体停车位。常见的立体停车位对于车辆的要求是,尺寸不超过长5.5米x宽2.2米x高1.8米,重量不超过2吨。多数中大型级别的MPV,即便尺寸勉强合格,但重量超过了2吨,所以只能去找地面停车位。

没有完美的车,在买车之前,充分而理性的认知它的缺点,对后续用车会有帮助。说说准车主们关心的,夏朗这款车在设计与配置上的不足。

首先是布局。很多中型MPV的7座版,都是采用的2-3-2布局。夏朗的7座版是2-3-2,少数6座版是2-2-2。7座版车型,上下车进出必须要挪动中排座椅,对于第三排座椅有刚需的话,7座版用起来不方便。

第三排刚需,或者想让第二排舒适度更高的话,要优先考虑6座版车型。说到这里,要Cue一下奥德赛和艾力绅了。这两款车在动力、操控方面都不及夏朗,但是销量比夏朗火爆太多了,其中一个重要原因正是2-2-3布局,让中排乘客的乘坐体验更佳,如果中排乘客在购车决策上有很大话语权的话,那么自然会优选这种布局。

第二个不足,夏朗的悬架偏硬,严格来说这不完全是个缺点,夏朗之所以有良好的操控感,也多亏了这套悬架。德系MPV,上至迈特威,下至途安,不论大小,几乎都是偏硬的调校。夏朗悬架硬这个问题并不严重,如果想变得更舒适,配四条扁平比高的轮胎,就能有效缓解。图为2013款夏朗2.0T标配型,12万公里,悬架的表现依然不错,减震没漏油。北京个人一手牌,前任的工况应该很好。我们收入自营之后,更换了油气分离器。这辆车本身发动机和变速箱的状态都很正常,到手后三大件基本上无需再投入经费去整备了。

第三个不足,算是MPV的一个共同属性,风噪比较大。其实夏朗的整体NVH相比于日系的几款MPV来说并不大,但是美系MPV在NVH控制方面就好很多。各家有各家擅长的地方,能把特色强化出来,其他不擅长的地方只要别太严重拉垮,就能收获市场。

第四个不足,低配车型的配置偏低。中配以上的车型带CarPlay,双侧电滑门等配置,但仍是织物座椅,没有完全的电动调节,也没有座椅加热。实际使用当中,我觉得座椅调节一半电动,一半机械,也可以接受,而且织物座椅的摩擦系数高,坐着稳当,耐用耐磨,不容易显旧,冬天不冷夏天不烫,这些都挺加分的。

但是卤素大灯,这个配置我每次晚上开高速的时候都会吐槽。在市区道路使用,不会晃到其他驾驶员的眼睛,大家会夸你素质很高,但是走高速的时候,照度有点不够用。

如果换高配大灯的话,原厂一对带主动转向的氙气大灯,报价9千~1万,当然,也有一些副厂的解决方案,比较便宜,有几百块钱的方案,也有小几千的方案。图为诺诺自营车,舒享版升级了高配的泪眼氙气大灯。还有如果想升级主机、倒车影像等功能,毕竟是大众车,解决方案都很成熟,而且价格不贵。

最后一点小不足,夏朗的外形很低调,原厂可选的颜色不多。明明是很适合家庭的一款MPV车型,也很适合年轻的、渴望驾驶激情的司机,但是外观给人的感觉太过于成熟稳重,不容易吸引年轻司机。但是如果愿意花点小钱,改成“痛车”备案一下,是很酷的。图为上海站即将上架的2018款380舒享型7座版,星夜蓝外观,显得轮廓很修长。大部分二手车买家都很理性,基本不会冲动消费,也知道要避坑避雷。但是想要成为一名成熟且高水平的二手车玩家,并不是很容易。首先,肯定是要长期关注,而且不仅要透彻了解这一款车,还要横向纵向去对比,而且需要经常刷车源信息,还得学会过滤无效信息。所以很多看似划算的成交,基本都是学习型的买家。

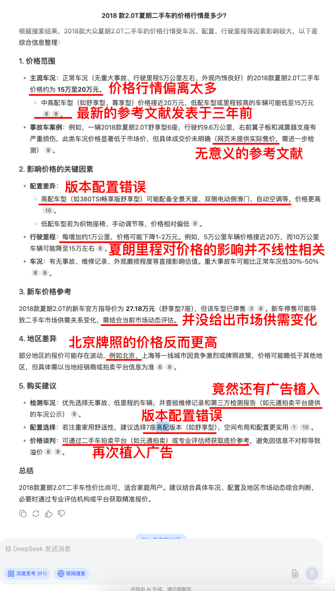
现在大家选车,都喜欢问一嘴DeepSeek,但是如果把它当一个询价工具去使用的话,信息有很强的滞后性。它的深度思考基于网络搜索到的参考文献,而文献的发表时间会往前倒推几年,然后它也不会辨别真伪车源。这样得到一个区段,与实际行情的差距非常大,并没有参考意义。

这一波深度思考+联网搜索出来的答案,纯纯浪费了读者两分钟的阅读时间。

关于家用车选MPV的话题,欢迎大家分享自己的心得。在各种平台上,MPV 车型很少有键盘党,关于MPV的评论几乎都是真实车主,而且MPV车型的车主都很沉稳低调,看得多,说得少。咱们车主还是要多多交流,争取把MPV这个车型再次带火!

点击展开剩下0%
打开汽车之家App 阅读体验更佳
本内容来自汽车之家创作者,不代表汽车之家的观点和立场。
举报/纠错
打开汽车之家App 查看全部评论
精彩视频
相关阅读
数据加载中...
发条有爱评论~
评论
点赞
收藏
分享
2026-04-17 22:22:41
2026/4/17 22:22:41