2025年上海国际车展不仅是地面交通工具的竞技场,更成为低空经济的“空中实验室”。多家企业携eVTOL(电动垂直起降飞行器)、飞行汽车及配套技术集中亮相本届车展,勾勒出未来立体交通的雏形。
作为全球汽车产业的风向标,4月23日-5月2日举办的2025上海国际车展不仅汇聚了传统车企的创新成果,更成为低空经济领域的前沿展示平台,包括一汽红旗、广汽高域、小鹏汇天、峰飞航空、亿航智能等十余家国内外企业携eVTOL产品惊艳亮相,集中呈现了绿色立体交通的技术突破与商业化前景。一场关于未来出行的变革正悄然拉开帷幕。
低空突围
除了智能化,汽车产业的未来图景已不再局限于地面,低空经济正在重塑全球交通产业格局。2025上海国际车展突破传统边界,传统车企与科技巨头竞相携飞行汽车重磅亮相,标志着汽车产业正式开启“地面+低空”双轨发展的新时代。这些融合航空科技的创新产品,代表着中国汽车企业在未来交通领域的超前布局。而飞行汽车从概念图跃入展台,不仅展示了中国汽车工业的颠覆性创新,更昭示着一场重构城市空间与人类生活方式的革命正在加速到来。
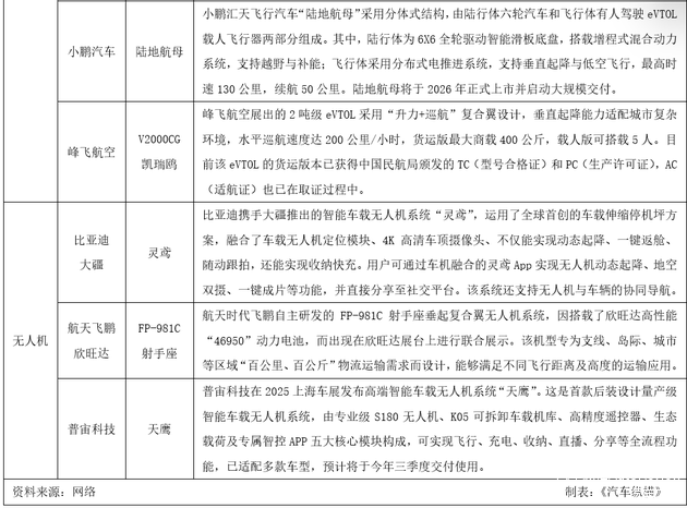
在2025上海国际车展上,飞行汽车的突破性进展正引发行业变革。一汽红旗首款豪华飞行汽车“天辇1号”在本届车展首发亮相,该机型空中续航超过200公里,将于今年实现首飞;广汽旗下高域(GOVY)以独立品牌身份参展,并在现场展出了其量产级多旋翼飞行汽车GOVY AirCar;长安汽车展示了其与亿航智能携手推出的飞行汽车,该款机型最大航程30公里,最高飞行速度130公里/小时,按照计划今年底将完成试飞;奇瑞的“三体复合翼”飞行汽车通过可折叠机翼实现陆空模式一键切换;小鹏汇天分体式飞行汽车“陆地航母”也在此次车展上展出,自去年完成首次公开飞行后,“陆地航母”已进入商业化落地的攻坚阶段。

作为航空科技公司的代表企业,峰飞航空展出了搭载宁德时代500Wh/kg高能量密度电池的2吨级eVTOL,航程达200公里,巡航速度200公里/小时,可搭载5人或400公斤货物。其“升力+巡航”复合翼设计突破传统飞行器起降限制,已完成深圳至珠海全球首次跨海跨城飞行,将地面3小时车程缩短至20分钟。目前,该机型货运版已获中国民航局颁发的TC(型号合格证)和PC(生产许可证),载人版适航进程稳步推进。

与此同时,随着低空经济的不断发展,无人机系统也正加速和汽车融合。在2025上海国际车展上,“灵鸢”“天鹰”等多款智能车载无人机系统的亮相,彰显了低空经济与智能网联汽车深度融合的趋势。其核心价值主要在于三点,一是满足空间拓展需求,实现“人-车-路-云”四维协同,解决越野探险、城市巡检等场景的信息盲区;二是满足效率提升需求,无人机与汽车的动态协同,可大幅缩短应急响应时间;三是满足消费升级需求,针对自媒体、自驾游、露营等新兴场景拍摄,车载无人机系统可通过自动拍摄模板降低创作门槛。

除此之外,还值得关注的是,供应链企业在产品研发上也积极向低空经济领域拓展。如宁德时代、中创新航、亿纬锂能、欣旺达动力等电池企业纷纷展示了飞行器电池解决方案,其中宁德时代为峰飞航空定制的电池方案通过航空级安全认证,能量密度比普通车用电池高30%,其“麒麟电池”技术将电池包体积利用率提升至72%,支持eVTOL航程突破250公里;而欣旺达动力的“46950电池”则应用于航天时代飞鹏FP-981C射手座垂起复合翼无人机系统,在航天领域展现出广阔的应用潜力。此外,大疆为飞行汽车定制的毫米波雷达可实现500米障碍物感知,华为则部署了低空通信基站网络,这些不同领域的先进技术都为低空经济的快速发展起到了极大的助推作用。


产业重构
目前,汽车产业正经历百年未有之大变局。在智能化时代,汽车产业展现出多元化的一面——“在路上”是智能汽车,“飞上去”是飞行汽车、低空产业,“立起来”是人形机器人、具身智能,传统产业边界不断被打破,新业态如雨后春笋般涌现,跨界融合成为大势所趋,产业重构持续推进。
这其中,低空经济也并非简单的“无人机送外卖”或“空中出租车”, 而是一个涵盖无人机物流、城市空中交通、低空旅游、应急救援等多领域的综合性产业生态。低空经济作为新质生产力的增长引擎之一,正展现出蓬勃的发展活力,而eVTOL(电动垂直起降飞行器)作为低空经济的重要组成部分,与新能源汽车行业的发展路径高度相似,有着巨大的发展潜力,有望成为下一个万亿级赛道。
超前布局,抢抓机遇,有远见的企业往往会占得先机,从而领先一步。广汽集团通过孵化低空出行科技品牌——高域科技(GOVY),探索“汽车+航空”跨界融合,为传统车企转型低空经济提供了一个新范本。其在2025上海国际车展上同步发布的“星灵AI全景图”,将飞行汽车纳入“天、人、家、车”四大场景生态,推动低空出行与城市交通无缝衔接,构建立体出行新格局。为达成这一目标,广汽集团将积极与业内顶尖的科技公司合作,继续携手华为、腾讯、科大讯飞、滴滴、宁德时代等合作伙伴,构建广汽AI智能生态链Golink。

跨界、融合,已成为低空经济领域的显著特征。长安汽车与亿航智能早在去年就深度“绑定”,在本次上海车展上更是联合展出了配备8个悬臂和16个旋翼的飞行汽车,致力于打造AI驱动的“空中网约车”。该产品目前已启动适航认证,预计将于2026年投入试运营,未来计划与滴滴出行合作,探索“空中网约车”服务。长安汽车希望通过跨界合作,构建“陆海空立体出行”生态,推动共享出行向三维空间扩展。

显然,尽管目前低空经济领域仍存在适航认证、空域管理等多方面的瓶颈,C端普及也距离尚远,但并未妨碍资本大量涌入。同时,国家层面也为低空经济的发展提供了有力的政策保障,助推低空经济发展热度不减。自去年底国家发展改革委宣布设立低空经济发展司后,工业和信息化部于2025年 4月29日发布的《2025年汽车标准化工作要点》中,首次将“超前开展飞行汽车等新业态标准化需求研究”列为战略核心任务,明确要求构建覆盖空域协同、适航认证、地面-空中融合交通规则的标准化体系。
针对飞行汽车这一融合航空与汽车技术的颠覆性领域,工业和信息化部提出“超前布局、全链覆盖”的标准化思路,重点攻克三大技术命门,一是空域协同规则,研究城市低空航路划设标准、空管系统与自动驾驶车辆的实时数据交互协议,解决飞行汽车与无人机、直升机等空域冲突问题;二是适航认证体系,制定动力系统冗余度、电池热失控防护、结构抗坠撞等30余项强制性技术指标,填补eVTOL适航标准空白;三是融合交通规则,建立地面-空中混合交通信号系统标准,规范飞行汽车起降点选址、充电设施与城市基础设施的互联互通规范。
由此来看,无论是相关企业的战略布局,还是国家政策的发展导向,都为低空经济的技术革命与产业重构提供了强大的助力。而此次上海车展的飞行汽车热潮,再一次印证了低空经济的巨大潜力。随着技术成熟、政策完善和资本涌入,中国有望在2030年成为全球最大的eVTOL市场。这场由地面向空中的交通革命,不仅将重塑出行方式,更将催生万亿级产业新蓝海。
未来已来
从地面到低空,从汽车到“飞行器”,我国汽车及相关产业正经历一场由技术迭代与标准引领的范式革命。低空经济的应用场景有望从交通到全域进行渗透,低空飞行将逐渐从科幻走进现实,低空经济也将逐渐从概念走向商业化落地。
从应用场景来看,首先是城市交通将被重构。eVTOL将重塑“1小时通勤圈”,以粤港澳大湾区为例,深圳至珠海跨海飞行仅需一杯咖啡的时间(20分钟/52公里),较地面交通节省85%时间;上海浦东机场至陆家嘴1小时车程可压缩至15分钟。这场“立体交通革命”不仅关乎技术突破,更将重构城市出行逻辑,甚至改变普通人的生活半径。

其次是低空物流将成为新蓝海。无人机等航空器飞行速度较快,能大幅缩短物流配送时长。目前,顺丰旗下的丰翼无人机已在粤港澳大湾区获取无人机低空城市物流网络空域,获批空域超19万平方公里,其无人机物流产品涵盖“同城即时送”和“跨城急送”;峰飞航空已在广东汕头试点“30分钟海岛外卖”服务,通过eVTOL实现跨海物资投送,时效提升3倍以上,其货运版本已获得中国民航局型号合格证(TC),计划今年内启动商业化物流运营。

未来更多的应用场景还将拓展至应急救援、景区观光及农业植保等多行多业。如在紧急救援场景中,eVTOL可以作为应急救助的交通工具,在地面环境较为复杂的场景下,实现人或物的迅速转运,在黄金抢救的时间内实现比地面更快的价值。目前,亿航智能已确定将在北京市房山区设立低空应急救援装备全国总部,并已在深圳、广州等城市开展低空观光试飞;峰飞航空计划在长三角、珠三角布局海岛物流和应急消防场景;极飞科技的“极农场”系统可完成播种、喷洒、监测全流程。

低空经济作为一个新兴的经济形态,随着直升机、eVTOL、无人机等新技术新产品的快速发展,其应用范围正向第一、第二、第三产业中的多个领域迅速拓展,广泛应用于农业、工业、交通、卫生等多个国民经济行业,不仅赋能了多个行业的发展,也为人们的生产生活带来了极大的便利。数据显示,2023年,我国低空经济规模突破5000亿元,达到5059.5亿元,增速高达33.8%。据中国民航局预测,到2025年我国低空经济的市场规模将达到1.5万亿元,到2035年有望达到3.5万亿元。
未来已来!可以预见,不久的将来,天空将会呈现“蜂群式”智能体协作的景象:清晨无人机群执行巡检,午间货运无人机穿梭于楼宇通道,傍晚氢能飞行汽车搭载通勤者掠过城市天际线……这场变革不仅是技术的跃进,更是人类活动维度从二维到三维的历史性跨越。
可以说,来自2025上海国际车展的“空天竞速”,是低空经济从概念走向现实的标志性事件,汽车产业正经历“第二次工业革命”。当eVTOL突破技术、政策与认知的三重壁垒,天空将不再是交通的边界,而是重构城市、产业与生活的新维度。这场“空天竞速”不仅关乎技术创新,更考验着人类对未来的想象力与行动力。
汽车纵横AutoReview
评论(0)