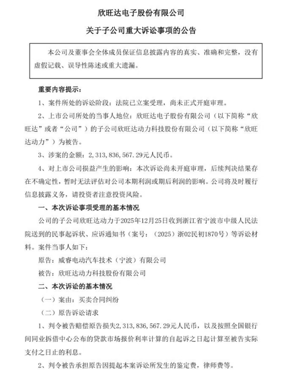
2026年新能源汽车行业的开年,没等来新品扎堆的热闹,反倒被一场电池纠纷搅得满城风雨。吉利旗下威睿电动直接把供应商欣旺达告上了法庭,一开口就是23.14亿元的索赔——这笔钱差不多能覆盖欣旺达近两年的净利润总和,这般强硬态度,连业内老人都觉得少见。与此同时,沃尔沃EX30在全球启动紧急召回,几十万车主被通知充电上限只能设到70%,本就受冬季续航短板困扰的大家,无疑是雪上加霜。
资本市场的反应也毫不含糊,欣旺达股价单日暴跌超11%,短短两个月市值就蒸发了200多亿。表面看,这只是车企与供应商的寻常质量扯皮,但往深了扒就会发现,这场闹剧正撕开新能源行业藏了许久的三大顽疾:责任划分各执一词、低价内卷乱了章法、供应链信任一触即溃。
资本市场的反应也很直接,欣旺达股价单日暴跌超11%,短短两个月市值就蒸发了200多亿。表面上看,这只是一次供应商与车企的质量纠纷,但往深了挖就会发现,这场闹剧恰恰撕开了新能源行业潜藏已久的三大顽疾:责任划分各说各理、低价内卷乱了章法、供应链信任一触即溃。

责任拉锯战——是电池芯坏了,还是车企没调好?谁在甩锅?
“以前半小时能充到80%电,现在得花俩小时;到了冬天,续航直接砍半,官方说电池有86度电,实际能用的就76度。”极氪001车主在社交平台吐槽,说出了上千位车主的烦心事。2024年底,极氪没办法,搞了个“冬季关爱活动”,给有问题的车主免费换电池包,这也是吉利要23亿赔偿的主要原因。
在吉利威睿看来,责任很明确:就是欣旺达供的电池芯有质量问题。检测发现,这些电池充电变慢、电压不稳,第三方机构也说,是电池芯生产时品控没做好,一致性太差,属于生产环节的毛病。
但欣旺达也不服气,直接把锅甩了回去:“同款电池芯装在别的品牌车上就没事,是极氪的电池管理系统调得太激进,后来还偷偷锁电,改变了电池的使用条件,不能让我们一家背锅。” 更关键的是沃尔沃召回这事,欣旺达直接撇清关系:涉事电池来自和吉利的合资公司,吉利占70%股份说了算,自己只占30%,不该负主要责任。

这场各说各理的纠纷,刚好暴露了行业的漏洞。动力电池不只是一个电池芯,还得靠车企封装、调试系统,但行业里压根没有明确的规矩,说清出问题后该怪谁。就像一位行业工程师说的:“出了事,车企怪电池不行,供应商怪车企没调好,最后吵来吵去,最倒霉的还是车主。”
低价扩张困局——靠低价抢生意,最后是不是自食恶果?
欣旺达出质量问题,不是偶然,是二线电池厂商靠“低价抢订单”埋下的祸根。现在宁德时代、比亚迪占了六成多的市场,欣旺达能挤进吉利、理想这些大厂的供应链,靠的就是价格低。
从2021年到现在,欣旺达的电池芯价格降了40%,但产能却翻了3倍。可产能扩上去了,实际用起来的比例却不高——二线厂商一般只有60%-70%,远不如头部企业的80%-90%,反而让单个电池的成本变高了。为了不亏钱,欣旺达只能在研发和品控上省开支:2024年动力电池业务利润率才8.8%,比行业头部差远了,研发投入也不到3%。
一位行业分析师说得直白:“低价抢市场就是个死循环,为了拿订单压价,为了省钱降品控,最后出了问题,花的钱更多。” 不止欣旺达,好多二线电池厂都这么干,导致行业里“差产品挤走好产品”的风险越来越大。有车企采购人员透露:“有些供应商报价低得离谱,我们都怀疑他们够不够本,现在看来,低价背后很可能藏着质量坑。”
最关键的是,这种玩法最终坑了消费者。极氪车主续航缩水、充电变慢,沃尔沃车主被限制充电,本质上都是低价竞争、放松品控惹的祸。把“低价”当唯一竞争力,最后吃亏的不只是企业,还有买车的普通人。

行业信任崩塌——这只是个案,还是行业要变天?
欣旺达的麻烦,早就超出了自己一家,整个新能源行业的信任都在受影响。资本市场上,欣旺达市值从700亿跌到不足500亿,投资者直接用脚投票;消费者这边,“欣旺达电池”成了敏感词——有理想i6准车主知道车装的是欣旺达电池,直接放弃提车;极氪论坛里,大家都在问“怎么确认自己的电池不是欣旺达的”。
车企也开始重新考虑和二线电池厂的合作。吉利已经和欣旺达划清界限:2024年2月起,极氪就不用欣旺达的电池了;2025年4月还退出了双方的合资公司,转而推自己研发的“金砖电池”。有消息说,其他用欣旺达电池的车企也在悄悄评估风险,不排除换供应商的可能。
这场危机到底是偶然事件,还是行业洗牌的开始?悲观的人觉得,这会让电池行业“强者愈强、弱者愈弱”,头部企业靠技术和质量进一步抢占市场,二线厂因为没人信了被淘汰,最后就剩几家大厂垄断。乐观的人则认为,这是行业从“野蛮生长”变“质量为王”的必经之路,欣旺达这事会逼着全行业定更严的品控标准,说清责任划分。
其实行业里有过类似案例,通用汽车曾因电池问题向LG索赔19亿美元,最后双方和解,合作反而更紧密了。但欣旺达能不能复制这个结果,现在还不好说。关键是企业得正视质量问题,行业得趁机定好规矩,别再互相甩锅、互相提防。
新能源行业该告别“低价内卷”了
23亿赔偿、全球召回、数万车主维权,欣旺达风波就像一面镜子,照出了新能源行业高速发展背后的隐患。现在行业竞争早就不拼谁跑得最快,而是拼谁质量最好,靠低价扩张的老路已经走不通了。
对电池厂商来说,与其在价格上互相耗,不如把钱花在研发和品控上;对车企来说,选供应商不能只看价格,品控和配合能力更重要;对整个行业来说,必须尽快定好规矩,明确谁该担责、品控要达到什么标准,让甩锅的人没处躲。
说到底,新能源汽车的核心是安全,电池安全更是底线。守住这条线,行业才能好好发展,消费者才能放心买车。就像一位车主说的:“我们买车是为了方便出行,不是买个‘定时炸弹’,希望所有企业都能记住,质量才是立足的根本。”
你怎么看欣旺达这事儿?买车会特意看电池是哪个牌子的吗?欢迎在评论区聊聊。
大楚汽车
评论(0)