猫头鹰车志
2026-01-19 16:33
31
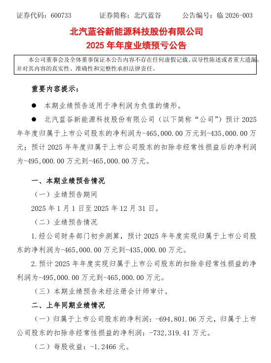
【北汽蓝谷:预计2025年净利润亏损43.5亿元—46.5亿元】 北汽蓝谷1月19日公告,公司预计2025年归属于上市公司股东的净利润为亏损43.5亿元—46.5亿元。2025年公司销量达到209,576辆,同比增长84.06%,但由于规模效益尚未充分体现,公司整体仍处于战略投入期的亏损阶段。随着新产品矩阵按规划投放市场及降本增效措施进一步落实,公司盈利能力有望进一步改善。
相关推荐
福特与通用进军储能业务以应对电动车需求放缓
1
猫头鹰车志
中汽协:2025年12月乘用车产销分别完成287.9万辆和284.7万辆
2
猫头鹰车志
00:55
小鹏X9,拿下香港MPV销量冠军
0
买车家
新一代SU7 Max测试车刷新耐力挑战纪录,总行驶里程4264km
7
徐徐道来AUTO
04:40
一条片子带你看懂奇瑞AI之夜
9
里奥新车评
评论
(
0
)
还没有评论哦,快来抢沙发
最新评论
查看全部
0
条评论
加载中
评论(0)