
近日,一汽奥迪全新 Q5L正式上市,首发共4款配置,具体如下:











外观方面:全新Q5L采用更张扬的大尺寸进气格栅,棱角更加分明的轮廓让前脸更加立体,在这个随着纯电车型更多采用圆润流线风格的时代,显得特立独行。车侧车门下方同样采用了硬朗的曲线设计,一直贯穿至车位后保险杠,为车尾带来了上下分层的设计感,车尾上层线条极其简洁,视觉焦点容易集中在贯穿式尾灯上,而下层采用了线条复杂且立体的导流与前脸设计风格呼应。
内饰方面:和A5L一样,全新Q5L也加入了“三屏”阵营,包括一个为驾驶员提供的11.9英寸仪表显示屏,一个14.5英寸的中控触摸屏,和可为副驾驶前方选装的10.9英寸娱乐屏幕,此外贯穿前门两侧和中控台前方的LED灯带不仅起到氛围灯的装饰效果,更可作为人机交互灯语,在导航提示转向,紧急避让等情况下通过不同的动态光及颜色提示驾驶者。中央扶手下方配有手机无线充电,两个前部 USB-C端口支持60 瓦功率高速充电,而后部的USB-C端口支持100瓦充电功率,可支持笔记本电脑等更大功率的用电设备,此外全新Q5L的后排座椅支持整体前后调节,从而调节后排腿部空间和后行李箱容积。
动力方面:全新Q5L基于奥迪全新的PPC平台,提供可最大输出功率150kW/最大扭矩340N·m和最大输出功率200kW/最大扭矩400N·m两种功率的直列四缸2.0T发动机,配合可额外提供18kW电机的48V轻混系统并匹配7速S tronic双离合变速箱以及Quattro四驱系统,让150kW的官方百公里加速时间为7.1秒,200kW高功率的官方百公里加速时间为5.8秒。
总的来说,全新奥迪Q5设计更加时尚动感,增强了车内科技配置,此外智混豪华型、智混尊享型、智混旗舰型三款车型后期会开放华为高阶智能驾驶功能,对于想要德系车的机械素养,又想要国内新势力智驾能力的消费者是款不错的备选车型。

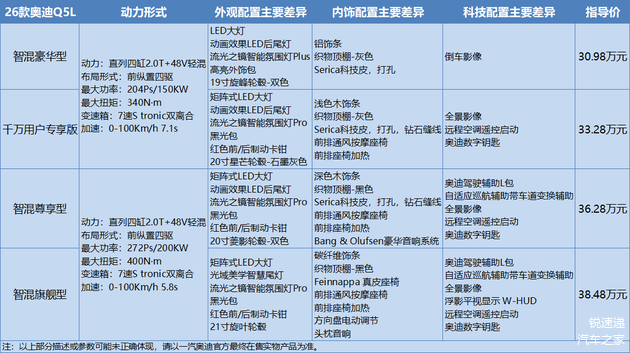
附:2026款一汽奥迪Q5L官方配置表(点击下图可放大观看):

锐速递


评论(0)